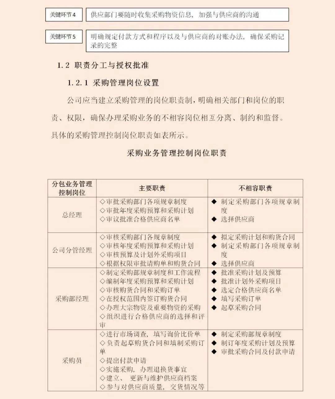
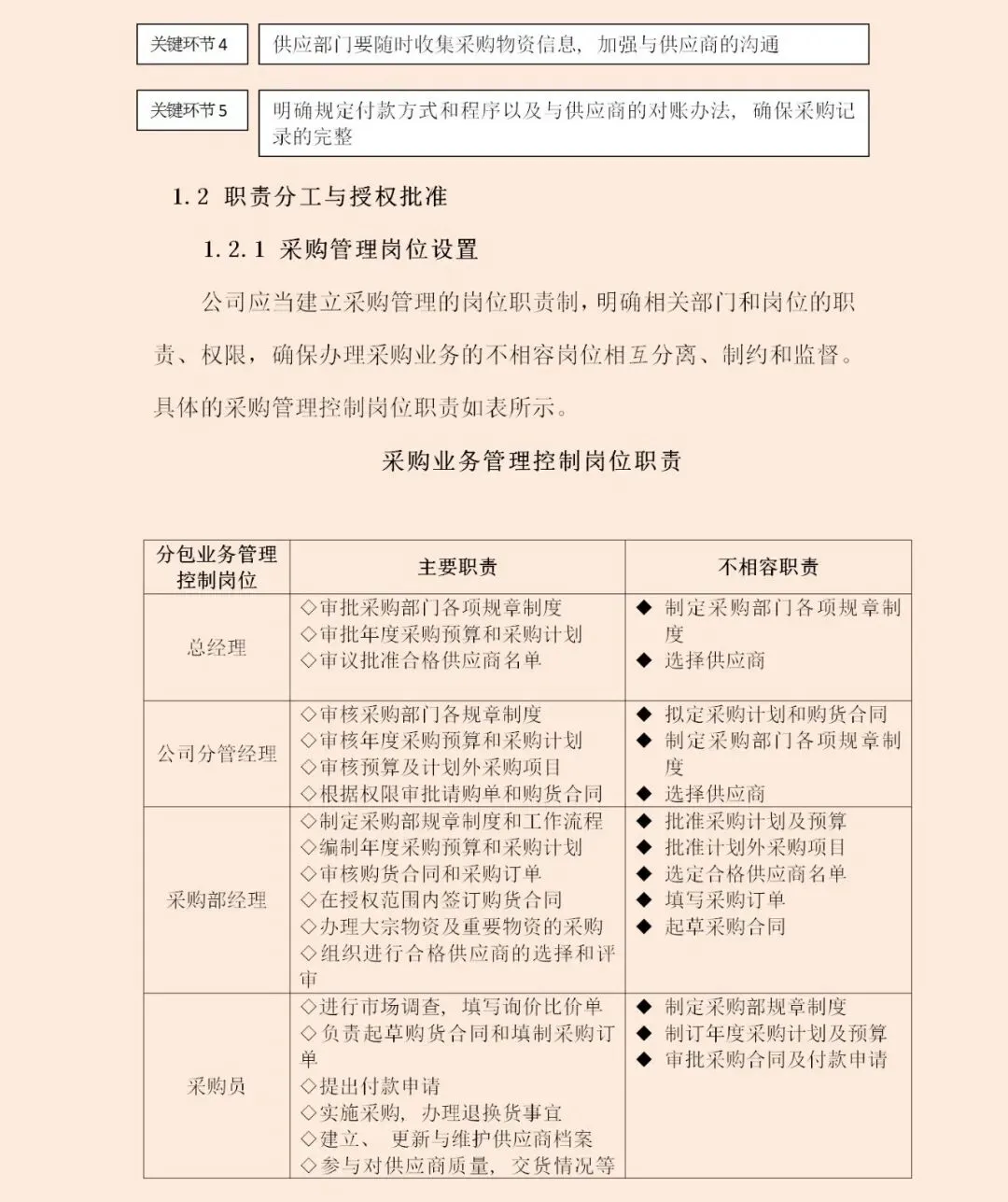
采购部经理作为关键角色,肩负制定制度、编制预算、组织采购和评审供应商的重任。而采购员则需深入市场,负责询价比价、合同草拟和订单跟踪。他们的工作并非孤立进行,而是需要与财务、使用部门及仓储部门紧密协同。财务部门审核价格与付款,使用部门确认需求与质量,仓储部门负责验收与保管,这种环环相扣的设计确保了流程的严谨性。
从请购审批到采购预算管理,再到具体的验收与退货制度,每一步都应有章可循。例如,采购方式的确定需依据物资性质与金额大小,或采用订单合同,或进行比质比价。供应商的选择更需经过初步评价、现场评审等多重考验,最终形成合格的供应商名单,确保资源来源的稳定可靠。















如何获取更多资料下载?

·加入方式
立即扫码

