
《药品生产质量管理规范(无菌药品附录)》2026版(2026.01.12)相较于2025版(2025.03.17),进行了一次系统性的精细化升级。本次修订并非颠覆性变革,而是在既有框架内,对全过程的污染控制提出了更严密、更科学、更具可操作性的要求,核心在于推动行业从“符合规程”向“基于风险的科学设计与控制”深刻转变。
1. 理念升级:从操作合规到风险前瞻
修订首要转变是强化“风险贯穿”与“事前设计”。明确要求无菌生产应“经过精心设计”,并将污染控制的关注点从“微生物”拓宽至更广义的“污染”,体现了更全面的风险观和质量源于设计的理念。
2. 管控强化:人员成为绝对核心控制点
对人员的管理要求显著提升,成为修订亮点。从更衣确认、定期再评估,到操作后的行为监控与取样,规定极为细致。这明确传递出“人员是最大变量”的信号,将人员资质从一次性培训转变为持续、可监控的动态管理体系。
3. 系统整合:污染控制策略(CCS)落地为行动纲领
“污染控制策略(CCS)”从一个概念性术语,具体化为必须明文规定并贯穿所有环节的系统性文件。修订将厂房设计、物料流转、环境监测、人员行为等要求都整合到CCS框架下,强调其系统性、文件化和持续回顾性。
4. 标准进化:表述更严谨,鼓励技术迭代
全文术语与表述更加科学统一(如“高风险”改为“高污染风险”)。同时,明确鼓励采用经过验证的快速微生物监测方法,要求其灵敏度“等同或优于”传统方法,体现了在保证质量前提下拥抱技术进步的导向。
5. 要求具象:关键环节的操作与验证更明确
在无菌工艺模拟试验、洁净区再确认周期、过滤器管理、轧盖环境级别选择等诸多具体操作上,要求更为细致和明确,减少了模糊地带,增强了法规的可执行性。
结论:2026版附录通过系统性细化,构建了一个更精密、更闭环的无菌药品生产监管体系。它要求企业将污染控制从一系列孤立的规定动作,提升为一个基于科学、贯穿全程、动态管理的完整策略,标志着无菌药品生产质量管理迈入了更成熟的新阶段。
总体概览:
本次修订是系统性、细节化的优化,而非根本性变革。核心方向是强化风险管控、细化操作要求、统一术语表达、鼓励技术进步。2026版在2025版的基础上,表述更严谨科学,控制措施更具可操作性,整体上对无菌药品生产的全过程提出了更精密和更严格的要求。
第一章与第二章(原则与质量体系)
在基本原则和质量体系要求中,2026版更强调“事前设计”和“风险贯穿”。例如,明确要求生产应“经过精心设计”,并将“减少微生物污染”的表述拓宽为“减少污染”,显示出污染控制概念的外延扩大。在调查要求中,将调查对象从“不合格”改为“异常情况”,覆盖范围更广,体现了更主动的质量管理理念。
第三章(厂房与设施)
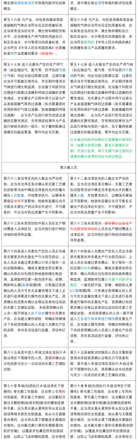
对洁净区的管理要求更为具体和严格。关键变化包括:对A级区的定义从“高风险操作”修正为“高污染风险操作”,表述更精准;明确要求隔离器等设施应采用“屏障技术”;对于水池、地漏的设置与防护,以及物料、人员进出洁净区的流程,规定都更加细致和具有可操作性,强调了分时段操作和物理隔离。
第四章(设备)与第五章(公用系统)
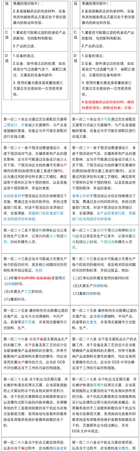
在设备维护和公用系统管理方面,要求更明确和系统化。设备维护从“维修”扩展到“维护和维修”,涵盖更全生命周期。对于注射用水系统,明确了过滤器完整性测试应“至少”在使用前后进行,要求更为严格。此外,引入了对制药用水进行细菌内毒素定期监测的要求,质量控制点更为全面。
第六章(人员)
这是修订的重点和亮点,对人员的资质、行为和监控要求显著提升。2026版要求人员的更衣确认需包含“定期评估和再确认”,微生物监测取样点应基于风险评估确定,并详细规定了无菌工作服的穿戴、更换和监测细节。这些变化凸显了“人员是最大污染源”的风险意识,并将人员管理从培训层面深化到持续的行为确认与监控层面。
第七章(洁净区确认与监测)
环境监控体系趋于更科学和更严格。主要变化包括:悬浮粒子监测标准表格的呈现方式更清晰;明确A级区出现任何微生物均需调查;鼓励并规范了快速微生物监测方法的使用,但要求其验证必须证明“等同或优于”传统方法;同时,明确了洁净区及空调系统再确认的最长时间间隔,使周期管理有据可依。
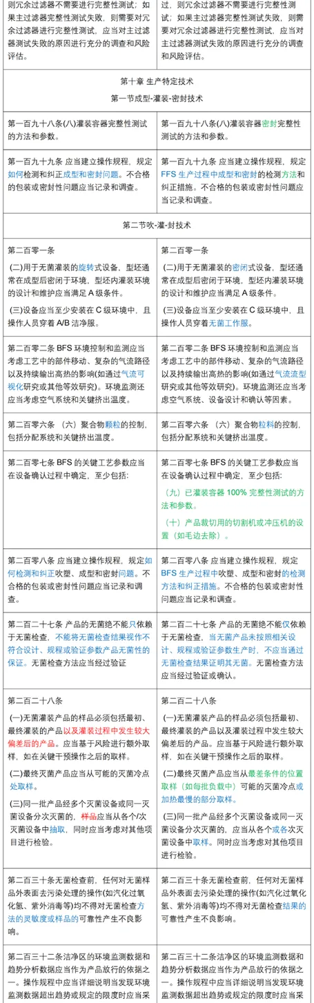
第十至十二章(特定技术、质量控制与附则)
在具体技术和质量放行环节,体现了技术迭代与质量权衡。对于BFS、FFS等特定技术,环境控制和参数管理的要求更具体。在质量控制上,强调产品的无菌性不能依赖最终的无菌检查结果来背书,突出了过程控制的核心地位。术语定义部分进行了大量扩充与完善,如“动态”、“隔离器”、“CCS”等定义都更加详尽和准确,为整个附录的实施提供了坚实的概念基础。



















