发布信息
登陆/注册
搜索
搜索
导航
首页
产品供应
产品求购
企业库
酒业展会
行业资讯
认证会员
站内搜索
行业企业
当前位置:
首页
行业企业
正文
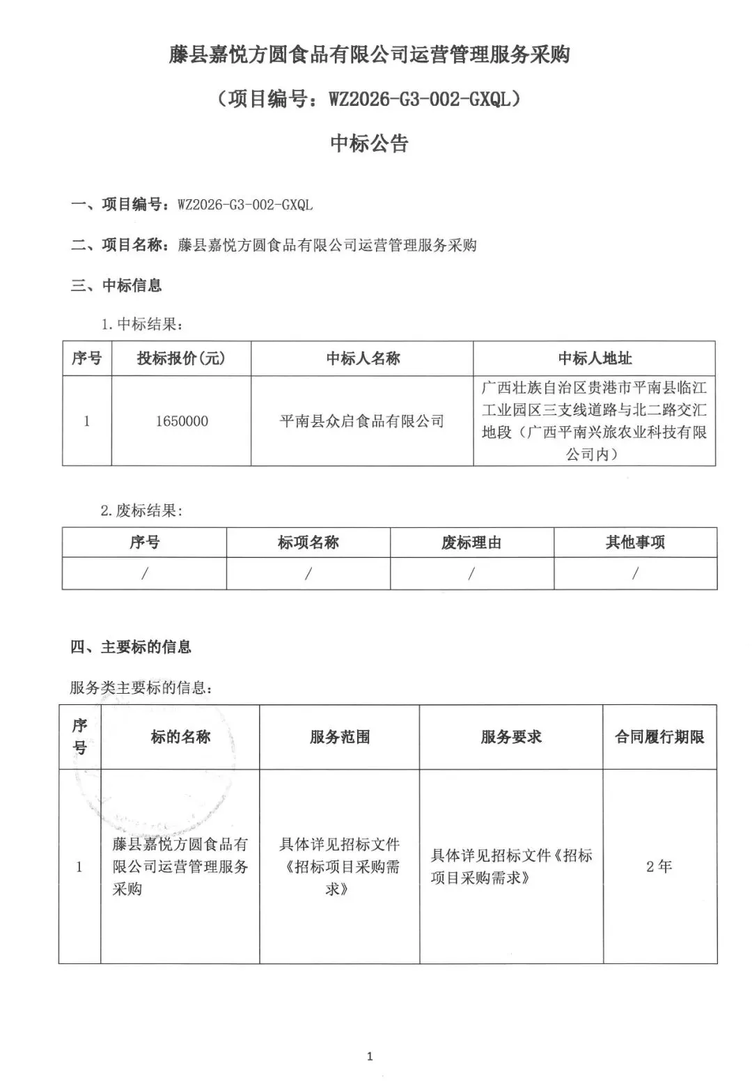
藤县嘉悦方圆食品有限公司运营管理服务采购(项目编号:WZ2026-G3-002-GXQL)中标公告
作者:本站编辑
2026-01-30 12:53:03
8
藤县嘉悦方圆食品有限公司运营管理服务采购(项目编号:WZ2026-G3-002-GXQL)中标公告
供稿:
藤县嘉悦方圆食品有限公司
编辑:李佳慧
校对:陈金磊
审核:胡 皓
嘉悦集团
嘉心向党
悦诚服务
下一篇:
1.30真诚邀请你加入我们!机修工、采购专员、厨师普工、安全人员、电工,就想找个合拍的同事,一起工作,一起进步!
上一篇:
【高薪诚聘】姜山奥克斯 上市企业 企业直招
相关内容
查看全部
中国股市——华电
2026-03-20 04:18
2025年度绿色工厂
2026-03-20 04:15
凝聚行业力量 彰
2026-03-20 04:14
#茶叶生产线探秘
2026-03-20 02:56
被投企业风采|地
2026-03-20 02:43
当锂电行业还在卷
2026-03-20 02:40
企业网站建设哪家
2026-03-20 01:53
埃森哲的 AI 豪赌
2026-03-20 01:51
破解出海GEO痛点|
2026-03-20 01:49
5万亿灰飞烟灭,Sa
2026-03-20 00:55