发布信息

聊聊CELL生产线

作者:本站编辑      2026-01-30 07:52:35     9
聊聊CELL生产线
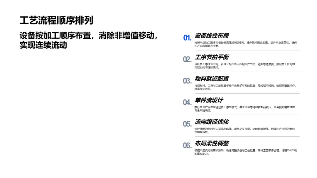
今天和各位聊聊CELL生产线,欢迎交流。

欢迎志同道合者一起探讨!一起开发相关课件课程。

欢迎交流!
本星球在不断更新,欢迎同行者扫描下面优惠码加入!只需50元就能享受一年的服务(不要用水果手机扫这个),获得更多原创的知识(星球上放有开发用的素材,不是原创模板。资料都是付出时间做的,骗资料及盗转资料会折寿!),欢迎大家一起来开发相关的课件课程!

欢迎光临!

相关文章:

  1. 聊聊精益流程分析

  2. 聊聊方法研究

  3. 聊聊防错法的应用

  4. 说说战略解码

  5. LCIA低成本自动化培训讲义

  6. 聊聊目视化管理

  7. 一份TPM培训讲义

  8. 一份提案改善的PPT

  9. 一份QRQC培训教义

  10. 一分钟课堂(114)浅谈DMAIC(2)

  11. 聊聊OEE(1)

  12. 聊聊DBS丹纳赫精益生产

  13. 精益生产之价值流分析(2)

  14. 关羽失荆州对项目经理的启示

  15. 聊聊OEE(2)

  16. 精益生产管理概论

  17. 聊聊UPH

  18. 一份六西格玛报告

  19. 一份精益六西格玛项目报告模板

  20. 一份不一样的六西格玛报告模板供参考

  21. 做了一份不错的六西格玛报告模板供参考

  22. 一份不错的六西格玛报告模板

  23. 一份QCC报告

  24. A3报告不止是一份报告

  25. 《长安的荔枝》QCC报告

  26. 一份不错的医疗行业的QCC模板

  27. 一份QCC报告模板

  28. 一份改善报告模板

  29. 一份不错的医疗行业的QCC模板

  30. 质量人员的自我变革

  31. 质量管理者必备的「清单思维」

  32. 如何实现从 “救火式” 到 “预防式” 的质量管理改善

  33. 在小公司也不要被毁掉自己干质量的前途

  34. 你想跳槽,别急先考虑好时机

  35. 质量工程师前进路上的也需要贵人助力

  36. 优秀的老质量工程师为何摆烂?

  37. 从杨志的失败看项目管理中应该注意的问题

  38. 干质量的中年人跳槽的背后的风险

  39. 空降的质量经理如何管好质量才能渡过试用期

  40. 质量人如何提升自己解决问题的能力

  41. AI时代,资深质量工程师的破局之道

  42. 浅谈制造企业质量经理高阵亡率背后的原因

  43. AI时代质量工程师要成为“六边形战士”

  44. 质量工程师应该善用AI技术提升工作效率与质量管控

  45. 巴菲特的讲话给质量管理的启示与忠告

  46. 项目leader的底气与价值:解决问题的能力

  47. 让你人生变得越来越幸运的做法

  48. 从概率论的角度看找理想工作的难度

  49. 聊聊DMAIC报告的基本要求

  50. 黑带知识点(9)

  51. 黑带知识点(7)

  52. 图说六西格玛管理(24)之方差分析

  53. 黑带知识点(6)

  54. 黑带知识点(5)

  55. 黑带知识点(4)

  56. 黑带知识点(3)

  57. 黑带知识点(2)

  58. 黑带知识点(1)

相关内容 查看全部