发布信息
登陆/注册
搜索
搜索
导航
首页
产品供应
产品求购
企业库
酒业展会
行业资讯
认证会员
站内搜索
行业企业
当前位置:
首页
行业企业
正文
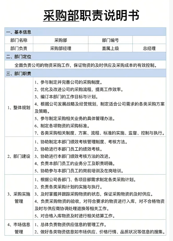
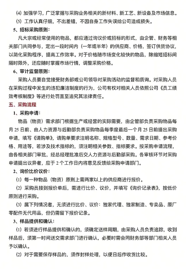
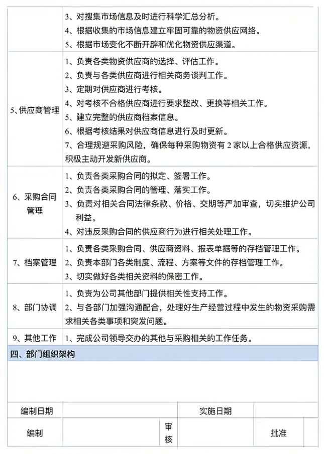
采购管理制度
作者:本站编辑
2026-01-29 13:04:16
5
采购管理制度
下一篇:
年产5-10万吨粉剂水溶肥,这套全自动生产线太高效了
上一篇:
新项目 | 浙江年产 20 条塑钢带生产线设备、 1000 台塑钢带全自动打包设备和 2000 吨塑钢带项目
相关内容
查看全部
中国-锂、铜、铝
2026-04-10 03:14
中国国际货代行业
2026-04-10 02:16
凝聚行业力量 共
2026-04-10 01:48
塑化行业找供应商
2026-04-10 01:45
中国股市——奕东
2026-04-10 00:08
中国股市——华脉
2026-04-10 00:07
【行业深度】洞察
2026-04-10 00:06
别让硬撑成为成年
2026-04-09 23:28
校招最受企业欢迎
2026-04-09 22:50
2026年4月9日(酒
2026-04-09 22:28