发布信息
登陆/注册
搜索
搜索
导航
首页
产品供应
产品求购
企业库
酒业展会
行业资讯
认证会员
站内搜索
行业企业
当前位置:
首页
行业企业
正文
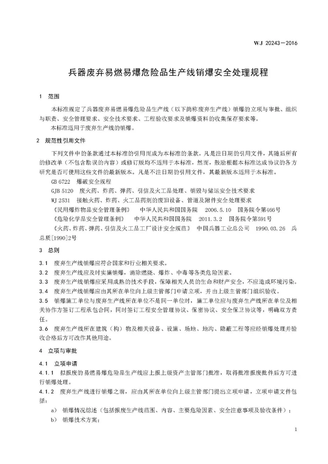
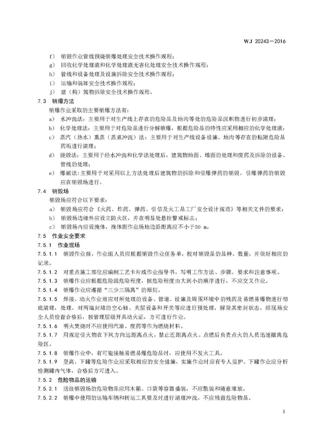
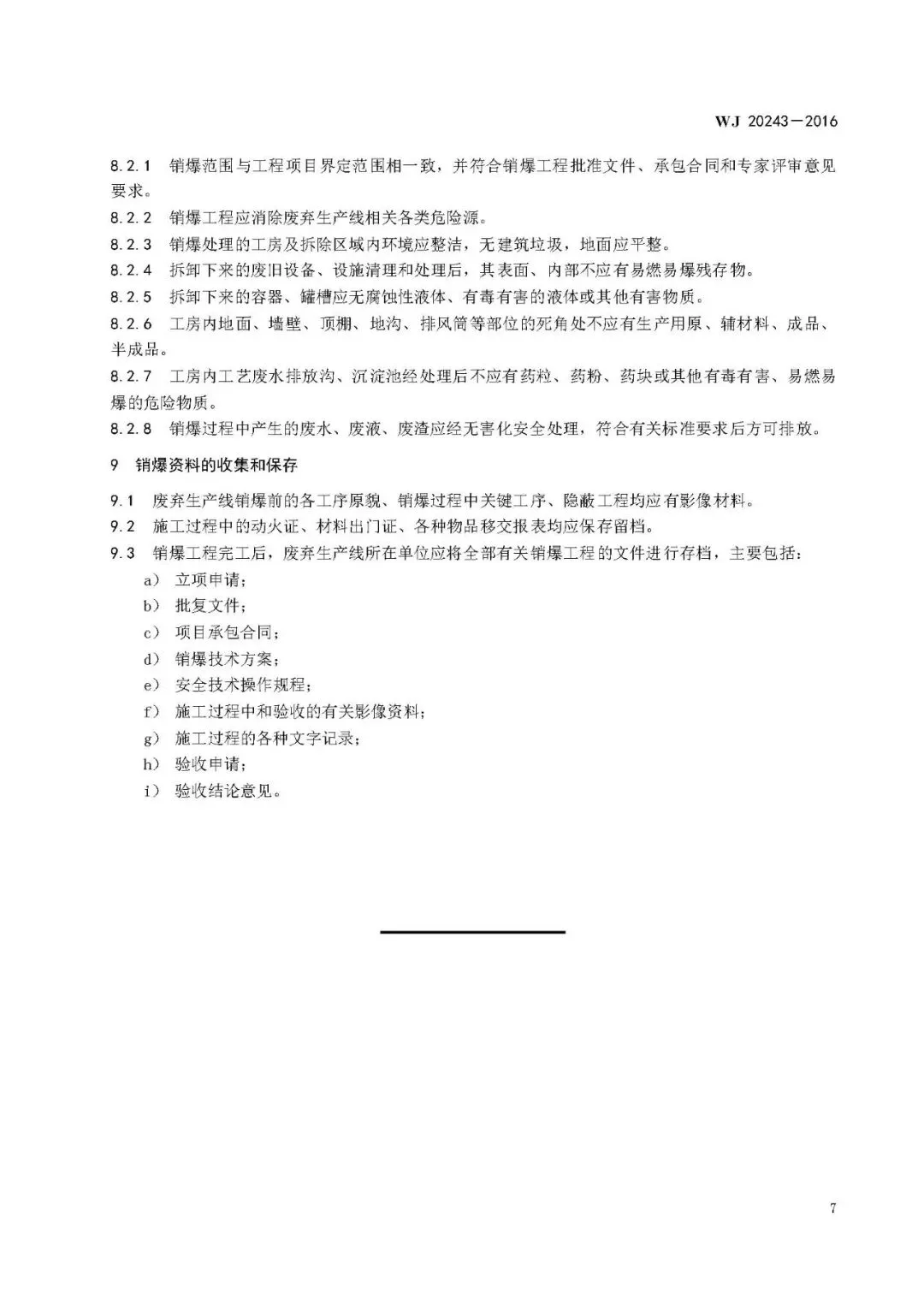
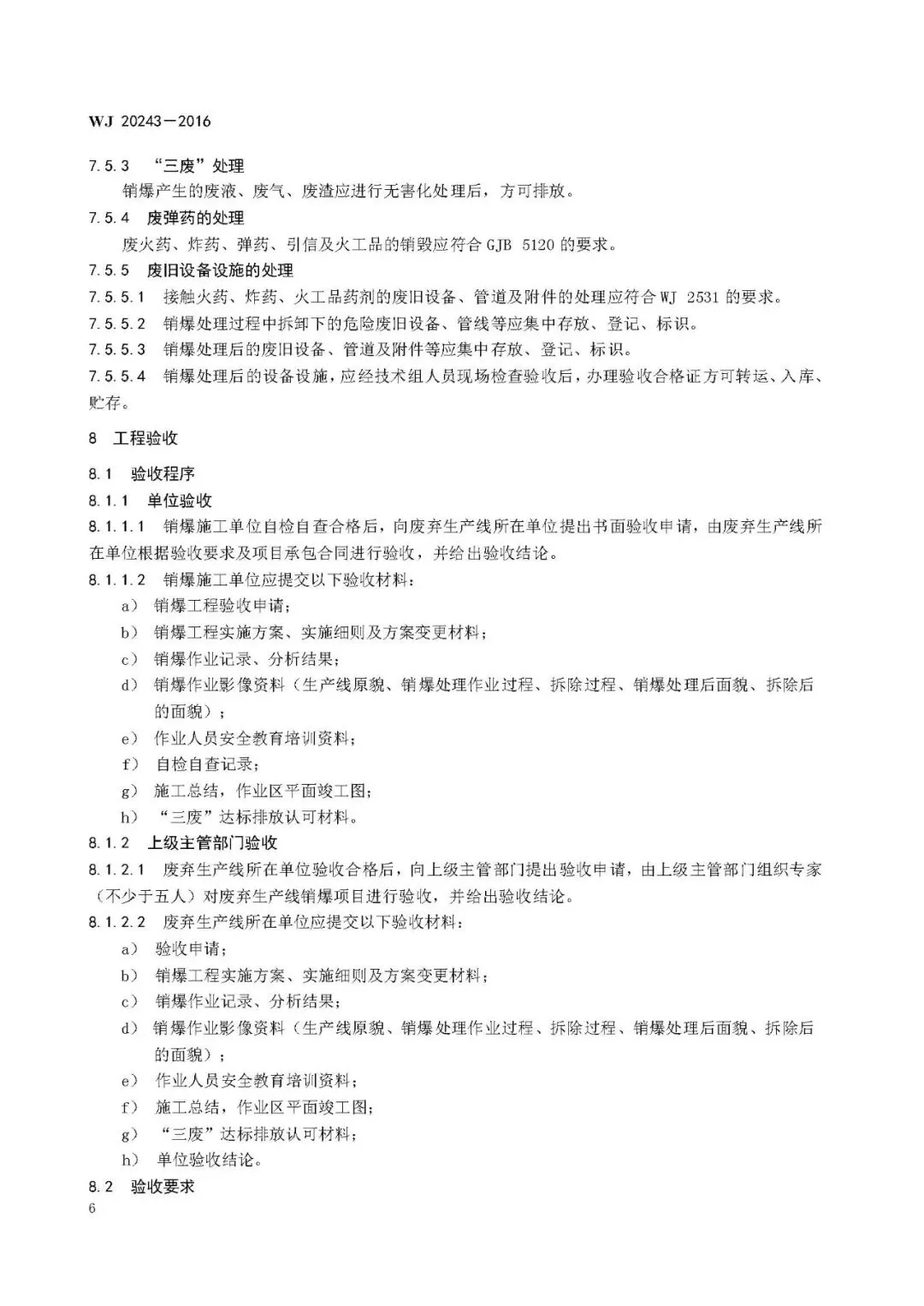
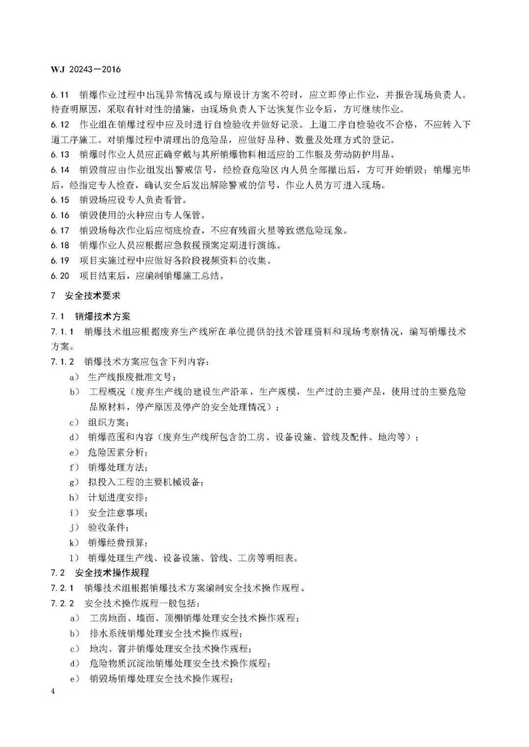
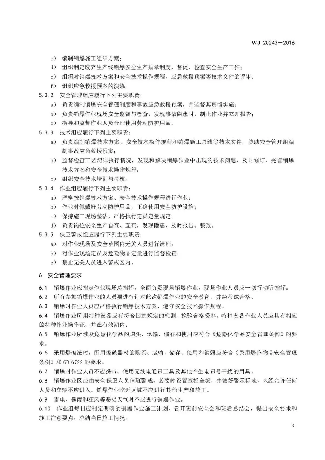
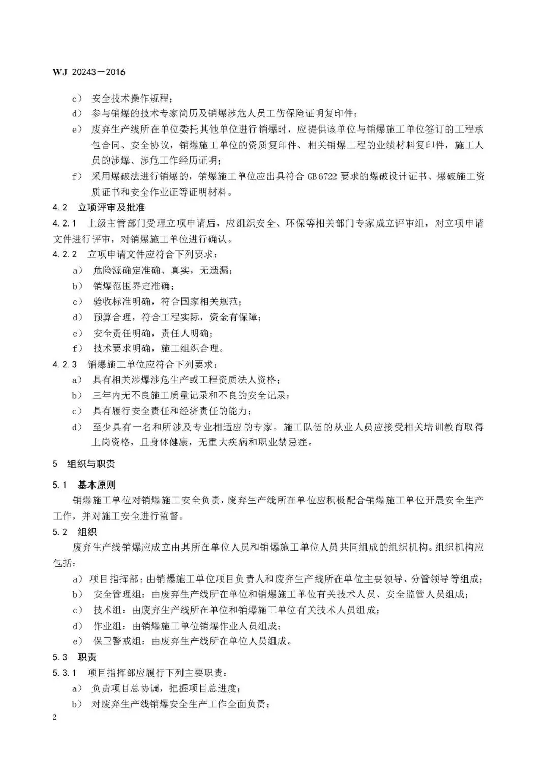
兵器废弃易燃易爆危险品生产线销爆安全处理规程(WJ 20243-2016)
作者:本站编辑
2026-01-28 14:18:36
8
兵器废弃易燃易爆危险品生产线销爆安全处理规程(WJ 20243-2016)
下一篇:
【龙海招聘】|太龙电子股份有限公司招聘生产线普工(高薪/两班倒)、钣金折弯工(学徒)等岗位!
上一篇:
超高清新型显示器件生产线项目主厂房屋面工程专项施工投标方案
相关内容
查看全部
走访服务 | 省医
2026-04-04 17:21
【陶业要闻4.4】
2026-04-04 17:18
【盘点】造纸行业
2026-04-04 17:18
全球啤酒行业的最
2026-04-04 17:14
(第一批)工信部《
2026-04-04 17:12
业绩最高增265%,
2026-04-04 17:10
团团就业指导微课
2026-04-04 17:09
行业发展||化工行
2026-04-04 17:09
无人机装调维修行
2026-04-04 17:05
白酒行业,正在悄
2026-04-04 16:45