白酒江苏区域专题研究系列
作者:本站编辑
2023-04-14 18:30:10
67
一站式行业报告获取学习社群、下载本篇原文完整版,请扫描下方二维码付费加入星球社群。年更新报告超 50000+优质行业研报,原文均可下载、年费仅需 99 元,3杯奶茶钱、让你深度洞见一整年。已有100+小伙伴加入星球社区交流
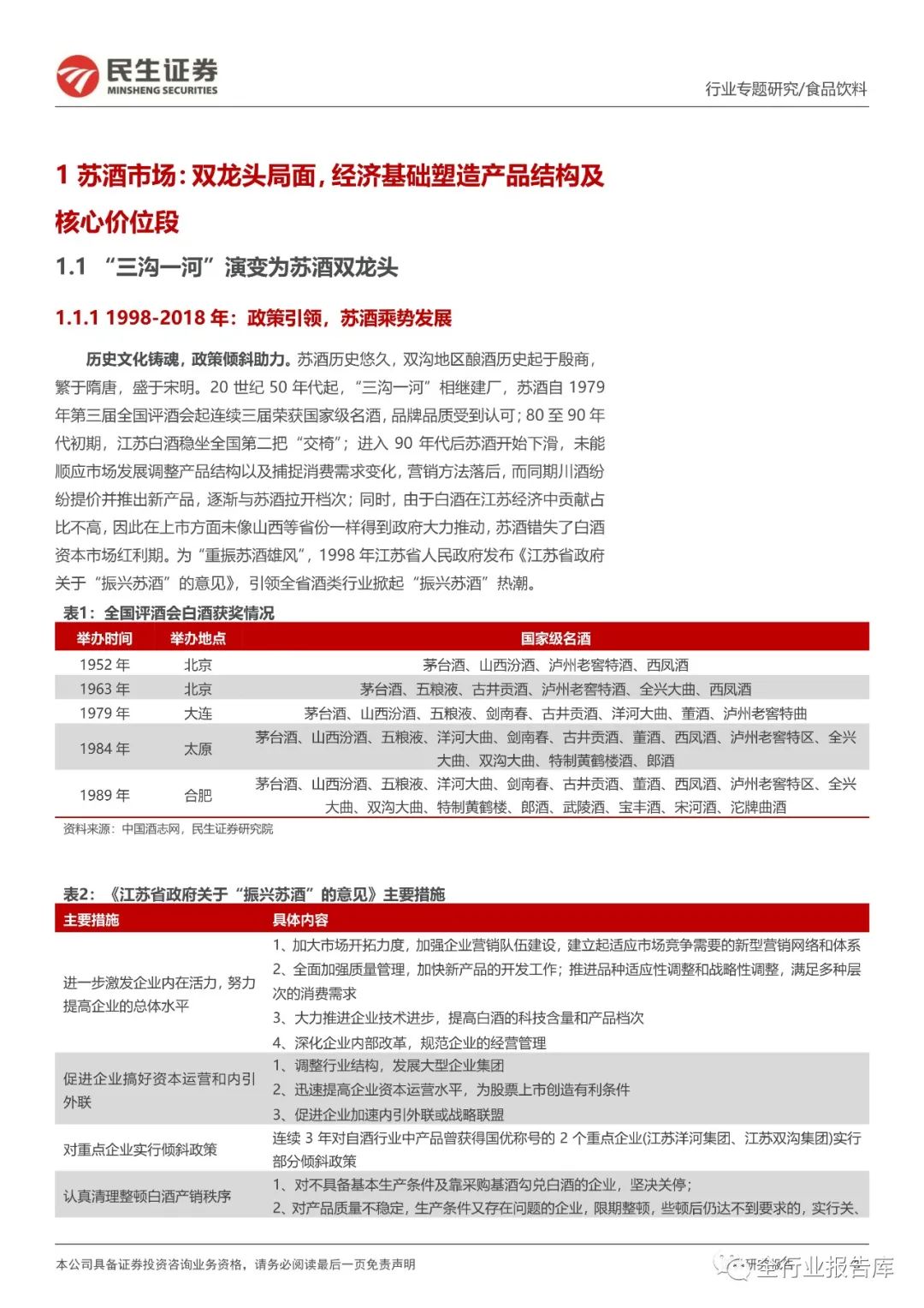
本篇行业报告:【民生证券】白酒江苏区域专题研究系列,完整版页数共48页,为保障星球社群会员权益、仅展示前10页、成为会员后可无限制下载原文报告及历史行业研究报告。>苏酒市场:双龙头局面,经济基础塑造产品结构及核心价位段。江苏经济高速发展,居民财富不断积累,高品质白酒消费群体不断壮大,苏酒市场持续扩容,全省白酒规模约560亿元。江苏地产酒集中度较高,2021年CR10=87.1%,洋河股份、今世缘市占率分别为28.58%/22.17%,占据绝对优势。分区域看,江苏省内南北经济发展存在差异,苏北主流价格带在400元左右,地产酒优势明显;苏南区域主流价格带600元以上,高端、全国化次高端酒占优势。分价位看,高端酒(900元以上)茅五泸占据绝对优势,苏酒仍处在导入期;次高端(300-900元)苏酒占据地利优势,省内核心价位段重点发力。









如需获取原文完整版及更多行业报告无限制下载,可付费加入星球社群:社群价格:年费仅需 99 元,仅需3杯咖啡钱,让您深度洞见一整年,享受 50000+ 份报告,次年续费享8折优惠;全网一站式报告获取学习社群。社群优势:年费低但内容质量高,日均更新100-200+份报告年均 50000+ 万份报告。我们建立此社群的愿景就是让大家更方便、快捷高效、获取到优质报告知识;相比市场上百元打包数百份资料、价格即诚意,我们诚心只为给大家提供一个高活跃度、学习氛围好的优质社群。在这个社群一年能学到的内容价值,远超 99 元; 让我们学习与成长、洞见更棒的自己。↓ 扫描下方二维码成为社群会员后即可下载原版报告~声明:星球社群内容均由互联网搜集、第三方用户创建、研究与精细化整理,部分内容均来自互联网,报告版权归原撰写机构所有,相关方如有异议可与我们联系调整。本社群旨在学习交流、分享有价值信息知识。