

一:市场专员-竞品分析报告
本提示词需要您在deepseek联网状态下使用。(以下黄色字体为完整口语化单提示词)
我们公司目前有XXX产品正在市场上卖。当下市场上有很多竞争对手,要想立于不败之地,我们得清楚他们有什么动作,有什么咱们没想到的点子。现在我们需要一份竞品分析报告。我们真正要看到的是市场上那些卖的不错的产品和我们的有什么具体差别。功能上、价格上、用户评价上的那些细节都要对比。不光是他们的产品,也得看人家的推广策略、用户体验,甚至是一些他们产品的潜在缺陷或者机会点。咱们的产品也需要以此来做参考改进,要做点有效的事儿。
要求:
1.得从主流的市场平台去抓数据,像是电商网站、用户评论、评测网站之类的,千万别用那些陈旧的或是显然错误的信息来糊弄。数据最好是半年内的,今年的趋势你必须考虑进去,太久远的过去信息不具备代表性。
2.产品对比方面要涉及到咱们的主要竞争对手的产品(如A公司的XX型号,B公司的YY型号等),主要要看性能、价格、用户评价,还有市场营销的差异。不能只对比表面,我们知道用户用得爽不爽,口碑怎么样,这类细节你不能忽略。你有啥发现都得列出来。
3.在做分析的时候,咱们也关心用户的需求是什么,现在的消费者心态有什么变化,有没有特殊偏好。对一些细分市场要多留心。这块最好用一些市场调研结果来支持,那种纯虚的东西就算了。数据贴近用户,别不着边际。
4.除了数据和分析外,报告最后得给出结论和下一步的策略建议。不是什么宽泛的说辞,就是要明确的出招——是不是该调整价格策略,还是产品得补上什么功能,需要如何改善用户体验这种。希望能落在实处,有可执行的建议,别给我搞虚的。

(提示词生成效果完整截图)
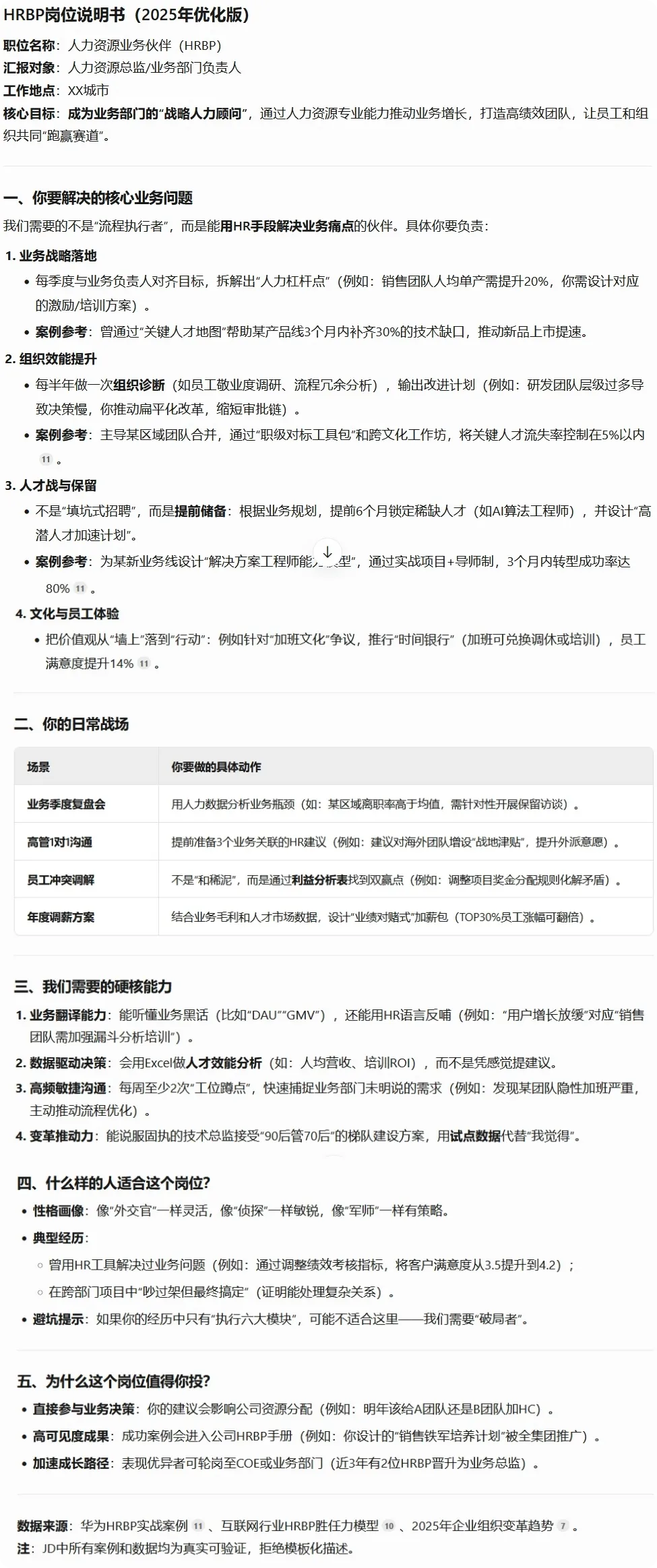
二:HRBP-岗位JD优化
我们现在有一个HRBP的岗位,但是岗位描述(JD)有点儿糙,看不太出具体要干啥。不少候选人看了以后搞不懂重点,投过来的简历也经常不对口。得让JD变得更清楚、更有吸引力。特别是现在竞争激烈,好的HRBP不好找,想通过优化JD,精准锁定那些有潜力、业务理解深、关系处理到位的高手。HRBP这个职位得强调跟业务团队的紧密集成,候选人得能撑得起业务线的人力资源管理,不只是办事儿,还得提供专业建议,参与到战略决策里面去。另外,要把这个岗位做得有“人情味儿”,既得强调战略思维,也要体现具体做哪些事儿,还有最好别是那种千篇一律的JD,整点让人看着觉得这个职位有趣又有挑战性。重点目标是让看的人不仅明白要做什么,还心里觉得“这个岗位值得一试”。
要求:
5.例子里的具体动作啊,可以说HRBP需要进行定期的组织诊断,设计人力资源战略,带动团队整体效能,减少人员流失率等,最好提供点儿成功的实际案例,让未来的候选人有东西对标。简单粗暴说,JD得实在,也让人看出潜力、机会和成就感。

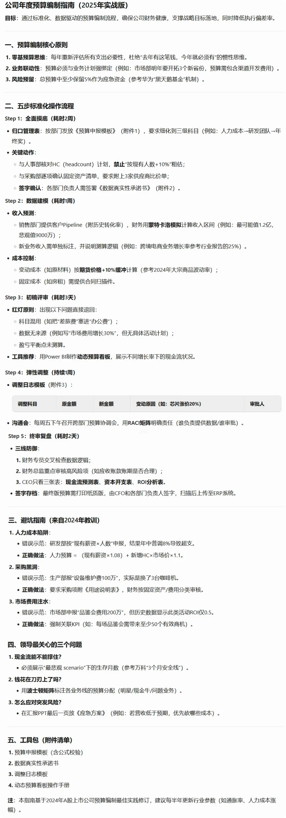
公司财务这项工作直接关系到下一年度的花钱方向和财务健康,包括收入预期、成本估算、费用控制等等。通常财务人员在这个时候要跑好几个部门,搜集信息、核对数据、确保各项支出合理,还不能让资金链出问题。可以说,干好预算编制就是给公司来年财务打基础,稍微马虎点儿都可能出大问题。我们需要制定一个靠谱的预算编制指南,帮助财务人员理清思路,明确操作步骤。各位财务不是在真空里干活,要考虑到政策变化、市场波动、还有公司内部的需求和限制。因此,我们这个指南需要您根据我提供的文件为基础,写的要够具体、够全面,不仅要给出一套实际的操作流程,还得涵盖关键细节,帮助财务人员尽量减少出错率,提高整体编制效率。还要考虑领导审批的侧重点,帮助大家抓住重点去准备预算材料。要求
1.全面摸底,归口管理所有的部门都要跑到,别图省事。按类别去归拢支出项,包括人力成本、运营开支、固定资产采购等等,一项项核实。每个部门的负责人签字确认,做不到拿回来重改。尤其是人事和采购部门的信息必须精准。
2.预算报表标准化表格统一格式,别让每个人弄的花花绿绿的各不一样。我们要横向、纵向都有数据的支撑和可对比性。每个科目的数字都得清楚列出,不允许把一些项目混在一起变成糊涂账。收入预算、支出预算单列,弄个明细。不确定的支出预测后做好标记,同时附上理由。
3.注重实际,不允许凭空拍脑袋预期收入和成本估算都必须有根据。要认真分析往年的数据,同时参考市场的最新变化。尤其是一些外部因素,原材料涨价啊,行业政策啥的,都要体现在预算里头。数据部分要做足了调研,不能光靠主观感觉填个数。那些一看就有水分的部分,财务总监那边过不去,退了重写。
4.保持沟通和灵活调整预算编制的整个过程要保持畅通的部门沟通,别闷头瞎编。收入和支出会随着一些实际情况调整,和各部门打好招呼,做到快速反应和调整。这些调整要留下清晰的变动记录,写明调整理由,备查。这样到了最终审核时不容易出纰漏。同时,留出一部分应急资金,方便应对不可控事件。
5.审核和复盘要紧抓审核机制一定要健全。初稿完成后得自己审核一遍,后面各部门也要审核。最后由财务主管审核完毕签字确认。审核一定要睁大眼睛,收支科目混用,数据失真等问题千万别放水。预算执行过程中也有个跟踪的过程,定期复盘对照实际情况,有问题的立刻调整或者追究相关责任。

本文涉及到的提示词全部为口语化单提示词且为原创。不同于多数人使用的AI反推出来的提示词。使用的时候记得根据您公司的实际情况进行修改即可。
往期开放式工作流提示词文章:
任意领域、行业、项目精准提示词定制服务,解锁各行业高效解决方案
