

01
文章摘要
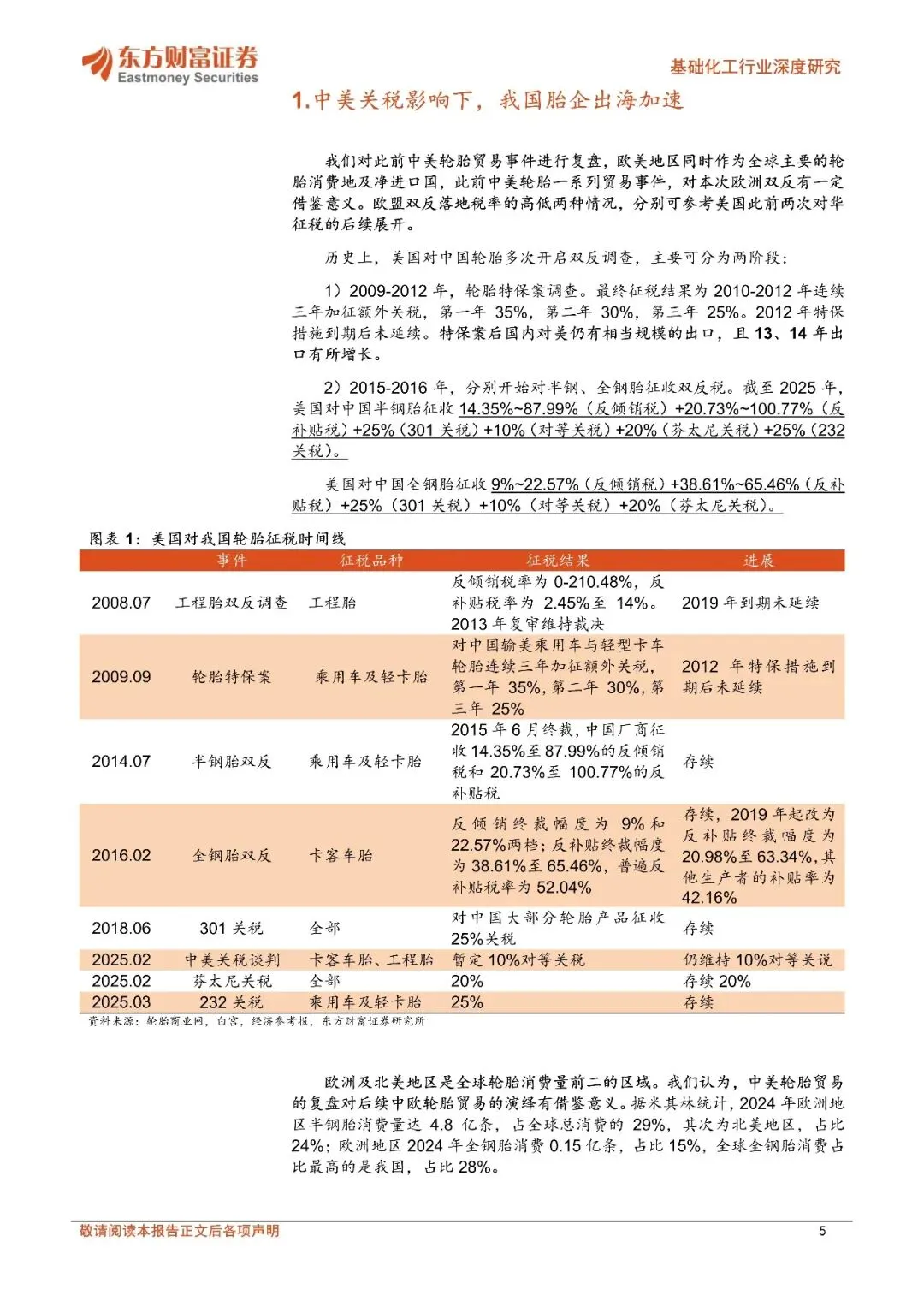
欧美地区同时作为全球主要的轮胎消费地及净进口国,此前中美轮胎一系列贸易事件,对本次欧洲双反有一定借鉴意义。若欧洲最终执行较低税率,可参考此前特保案时期,国内仍维持一定量的出口,且出口价格提升。若执行较高税率,可参考 2015 年的贸易流向,叠加多重关税后,半钢胎综合税率最高超 269%、全钢胎超 143%,此后我国对美出口几乎停滞。
02
文章内容








受篇幅限制,仅为部分报告预览
回复暗号:基础化工行业深度研究:欧洲双反催化,全球化布局企业充分受益-260108-东方财富证券-35页




往期回顾












