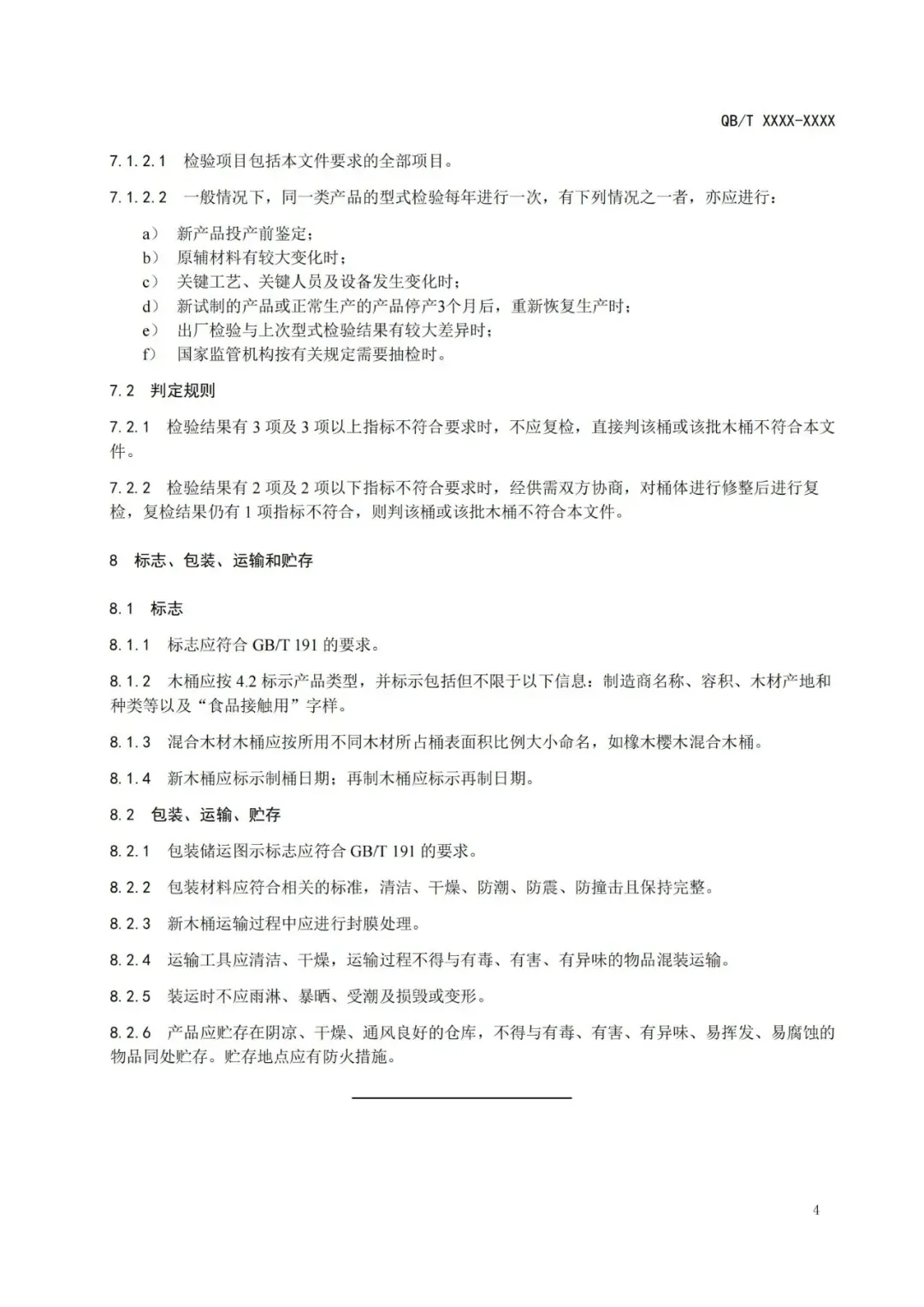
发布信息
登陆/注册
搜索
搜索
导航
首页
产品供应
产品求购
企业库
酒业展会
行业资讯
认证会员
站内搜索
行业企业
当前位置:
首页
行业企业
正文
关于征求《酒类陈酿用木桶》行业标准(征求意见稿)意见的通知
作者:本站编辑
2026-01-23 18:49:00
0
关于征求《酒类陈酿用木桶》行业标准(征求意见稿)意见的通知
《酒类陈酿用木桶》行业标准(征求意见稿)意见的通知
酒类技术与认证联盟
2025年09月05日 13:46
山东
点击蓝字,关注我们
附件:征求意见稿
来源:全国食品发酵标准化中心
下一篇:
智慧百宝箱,会展破局方
上一篇:
别傻等了!2026 孟买零售展览会 In Store Asia,拿捏南亚消费市场
相关内容
查看全部
白酒行业迎新春旺
2026-01-23 19:13
复盘2025白酒行业
2026-01-23 18:49
十二月中国白酒品
2026-01-23 18:48
白酒产量 7 连跌!
2026-01-23 18:45
易捷+仁怀酱香酒:
2026-01-23 18:45
白酒行业不香了?
2026-01-23 18:42
《白酒行业创新与
2026-01-23 18:38
2025崩、2026熬:
2026-01-23 18:38
国内建材行业首家
2026-01-23 18:36
行业聚焦 | FTO分
2026-01-23 18:35