报告导读:
汽车膜是一种应用于汽车车窗及车身表面的特殊薄膜材料,主要起到隔热、防晒、防爆、原厂车漆保护、隐私保护、装饰及个性化改装的作用。我国汽车膜市场随着汽车市场的繁荣而发展壮大,不论是新车市场还是售后市场对汽车膜需求均与日俱增,据统计,2024年我国汽车膜需求量达25061.27万平方米,市场规模达499.92亿元,其中,隔热膜约占70.46%,保护膜约占20.41%,改色膜约占9.13%,与此同时,随着消费升级,消费者从基础遮光转向高隔热、防爆、防紫外线、隐私保护、防眩光的复合需求,陶瓷膜、多层复合膜逐步替代传统染色膜与普通金属膜,智能调光、防雾、特种防护等细分品类快速起量。
基于此,依托智研咨询旗下汽车膜行业研究团队深厚的市场洞察力,并结合多年调研数据与一线实战需求,智研咨询推出《2026-2032年中国汽车膜行业市场分析研究及发展趋向研判报告》。本报告立足汽车膜新视角,聚焦行业核心议题——变化趋势(怎么变)、用户需求(要什么)、投放选择(投向哪)、运营方法(如何投)及实践案例(看一看),期待携手行业伙伴,共谋行业发展新格局、新机遇,推动汽车膜行业发展。
观点抢先知:
行业发展有利因素:汽车行业是我国国民经济的重要支柱产业之一,我国已连续十六年位居世界第一汽车生产国,据中国汽车工业协会数据显示,2025年1-8月,我国汽车产销分别完成2105.1万辆和2112.8万辆,同比增长12.7%和12.6%,其中,乘用车产销分别完成1833.8万辆和1838.4万辆,同比增长13.6%和13.8%;商用车产销分别完成271.3万辆和274.4万辆,同比增长7.1%和5.2%;新能源汽车产销分别完成962.5万辆和962万辆,同比增长37.3%和36.7%,我国汽车产销稳步增长为汽车膜行业发展带来广阔的增长空间。
产业链核心节点:汽车膜行业上游主要包括PET基膜、胶黏剂、功能涂层等原材料供应商以及磁控溅射、分切裁切等生产设备供应商;行业中游为汽车膜研发、设计、生产等环节;行业下游主要面向汽车市场,包括前装和后装市场,其中,前装市场主机厂配套成为增量重点,新能源车型对低吸热、低反光、信号兼容的膜需求旺盛,推动产品与测试标准升级,而后装市场需求以存量车更换/翻新、新车自主贴膜为主,需求分散但规模大,消费升级推动高端膜渗透率提升。
市场规模:我国汽车膜市场随着汽车市场的繁荣而发展壮大,不论是新车市场还是售后市场对汽车膜需求均与日俱增,据统计,2024年我国汽车膜需求量达25061.27万平方米,市场规模达499.92亿元,其中,隔热膜约占70.46%,保护膜约占20.41%,改色膜约占9.13%,与此同时,随着消费升级,消费者从基础遮光转向高隔热、防爆、防紫外线、隐私保护、防眩光的复合需求,陶瓷膜、多层复合膜逐步替代传统染色膜与普通金属膜,智能调光、防雾、特种防护等细分品类快速起量。
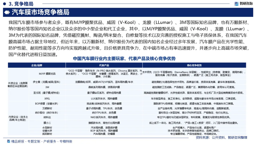
市场竞争格局:我国汽车膜市场参与者众多,既有MJYP膜聚优品、威固(V-Kool)、龙膜(LLumar)、3M等国际知名品牌,也有万顺新材、纳尔股份等等国内知名企业以及众多的中小型企业和代工企业,其中,以MJYP膜聚优品、威固(V-Kool)、龙膜(LLumar)、3M为代表的国际知名品牌,凭借磁控溅射、陶瓷/纳米复合、自修复等技术以及完善的授权施工与电子质保体系,在我国汽车膜高端市场占据主导地位,但近年来,以万顺新材、纳尔股份为代表的国内知名企业经过多年发展,汽车膜产品在光学性能、防护性能、耐用性能等多方向均实现跨越式升级,且价格更具竞争力,在中端市场占有率迅速提升,并逐步向上高端市场突破,国产化替代进程日益加速。
相关上市企业:汕头万顺新材集团股份有限公司聚焦新材料产业,主要从事铝加工、纸包装材料、功能性薄膜材料三大业务,其中,功能性薄膜材料产品主要包括高阻隔膜、导电膜、车衣膜、节能膜等。2025年上半年万顺新材营业总收入已完成26.92亿元,其中,功能性薄膜业务收入0.12亿元,占营业总收入的0.45%。
市场趋势:汽车膜行业正从传统功能向“高技术集成”转型,新材料与新工艺的融合成为核心驱动力,纳米陶瓷、磁控溅射等技术的成熟应用,推动产品摆脱单一隔热、装饰属性,向高透光、高隔热、低反光的复合功能演进,尤其适配新能源汽车的电池热管理与全景天幕需求。
报告相关内容节选:



数据来源与处理说明:
《2026-2032年中国汽车膜行业市场分析研究及发展趋向研判报告》基于最新、最全的中国产业链数据,融合权威官方统计、深度企业调研、资本市场洞察及全球信息,通过严格的智能处理和独家算法验证,确保分析结论高度可靠、透明且可追溯。

智研咨询专注产业咨询十五年,是中国产业咨询领域专业服务机构。公司以“用信息驱动产业发展,为企业投资决策赋能”为品牌理念。为企业提供专业的产业咨询服务,主要服务包含精品行研报告、专项定制、月度专题、市场地位证明、专精特新申报、可研报告、商业计划书、产业规划等。提供周报/月报/季报/年报等定期报告和定制数据,内容涵盖政策监测、企业动态、行业数据、企业排行、产品价格变化、投融资概览、市场机遇及风险分析等。



