发布信息
登陆/注册
搜索
搜索
导航
首页
产品供应
产品求购
企业库
酒业展会
行业资讯
认证会员
站内搜索
行业企业
当前位置:
首页
行业企业
正文
高项论文刷题小程序更新至采购管理
作者:本站编辑
2026-01-21 09:36:31
0
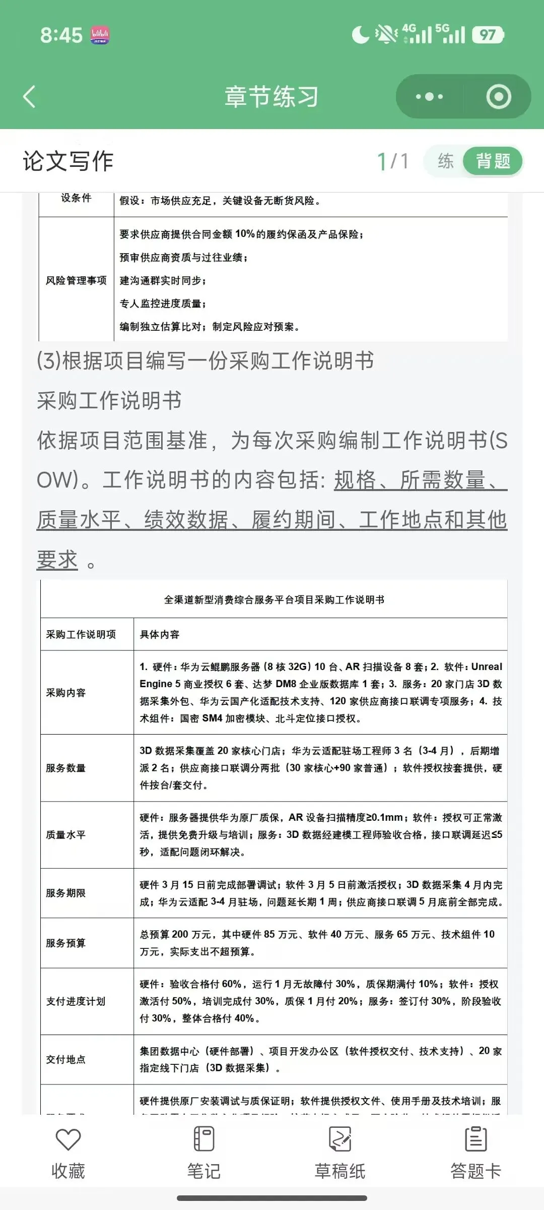
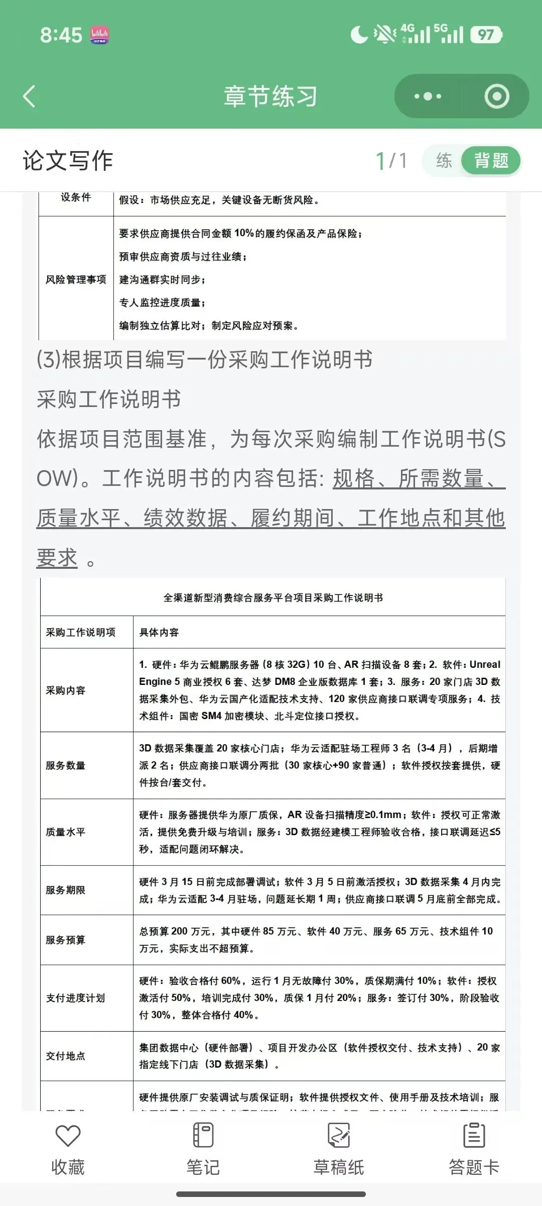
高项论文刷题小程序更新至采购管理
为了大家更好的掌握核心论文考点我们对:
第十六章项目采购管理管理新增加了跟考试中出题一致的论文子题目代写,给大家打样!想领取2026新版论文半部天书的加微信19356270820!!
高质量高清大屏试听课
手机安装荔课APP:
搜索 课程内部使用专栏
下一篇:
【权威答复|第60期】采购人拟开展政府采购活动,其下属单位或的公司是否可以参与投标?
上一篇:
【干货】从采购到报废,实验室耗材管理全流程攻略(建议收藏)
相关内容
查看全部
国网宁夏电力有限
2026-01-21 10:06
广西兴桂船运有限
2026-01-21 10:03
【招标公告】新征
2026-01-21 10:02
四川泳泉玻璃有限
2026-01-21 10:00
14省+政府招投标
2026-01-21 09:49
88页PPT|采购计划
2026-01-21 09:40
【招标】450万!湖
2026-01-21 09:40
【权威答复|第60
2026-01-21 09:37
【干货】从采购到
2026-01-21 09:33
财政部关于印发《
2026-01-21 09:32