
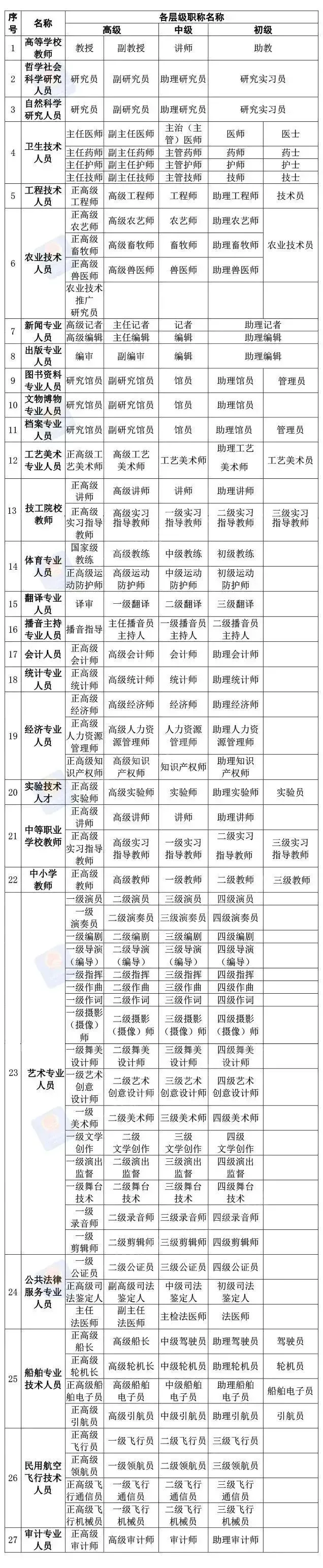
职称是专业技术人才
学术技术水平和专业能力的
主要标志

职称有哪些?
? 收好这张表

申报条件一键查询
(戳下方链接查看 ↓ )


民营企业人员如何参加职称评审?
根据《关于进一步做好民营企业职称工作的通知》有关规定,支持专业技术人才密集、技术实力较强、内部管理规范的规模以上民营企业组建职称评审委员会,或由民营企业联合组建职称评审委员会,按程序报相应人力资源社会保障部门核准备案后开展自主评审。


对于不具备职称评审权限的民营企业

其专业技术人员可通过各地人力资源社会保障部门(或职称综合管理部门)在专业技术人才密集的创业孵化基地、高新技术开发区、科技园区等地设立的职称申报受理服务点,或通过人才中介服务机构、工商联、行业协会商会、学会等社会组织申报职称。



职称评审信息怎么查?
人力资源社会保障部开通了
全国职称评审信息查询平台
面向各地人力资源社会保障部门、
用人单位及个人
提供跨地区职称信息核验查询服务
用户可通过www.12333.gov.cn网页、12333手机客户端、人力资源社会保障部门户网站、“人力资源和社会保障部”微信公众号等多种渠道登录使用。

例如可访问
全国人力资源和社会保障政务服务平台(www.12333.gov.cn)查询

也可通过“人力资源和社会保障部”微信公众号,菜单栏“证书查询”—“职称查询”,进入查询页面

职称评审采取属地化管理
查询平台的职称评审信息
由各职称评审机构统计上报
按照“谁上报、谁负责”的原则
如对查询结果有疑问
可联系相应职称评审机构
各地职称评审的咨询电话
可从职称评审信息查询说明中获取
来源:人力资源社会保障部微信公众号

·END·


