发布信息
登陆/注册
搜索
搜索
导航
首页
产品供应
产品求购
企业库
酒业展会
行业资讯
认证会员
站内搜索
行业企业
当前位置:
首页
行业企业
正文
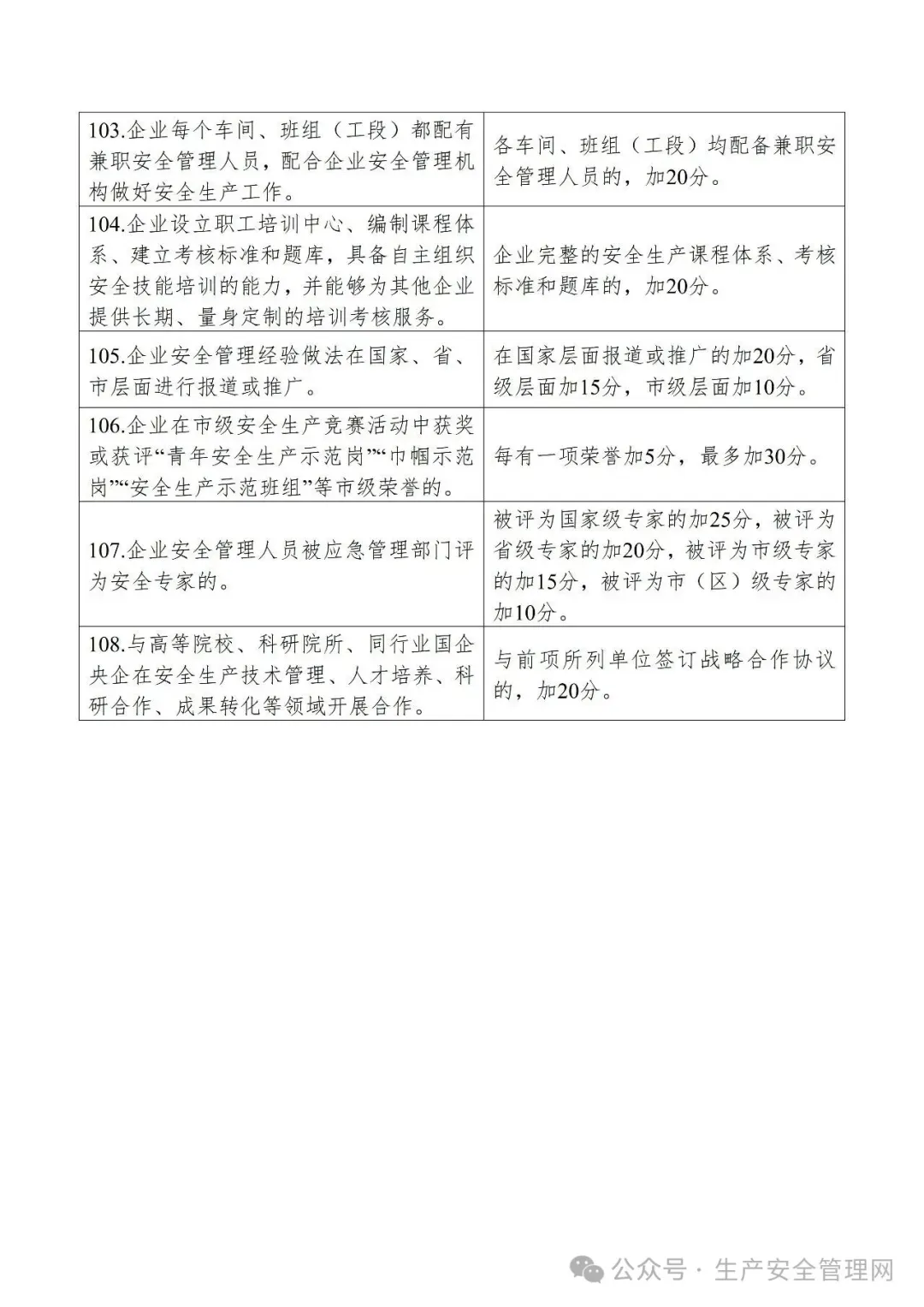
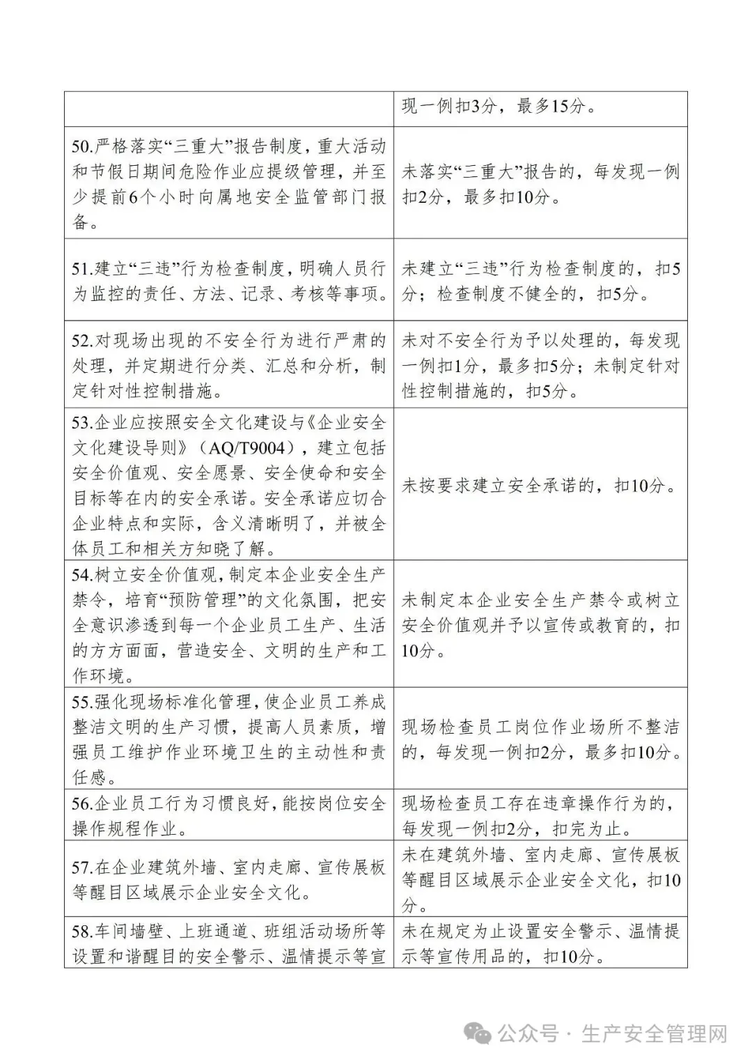
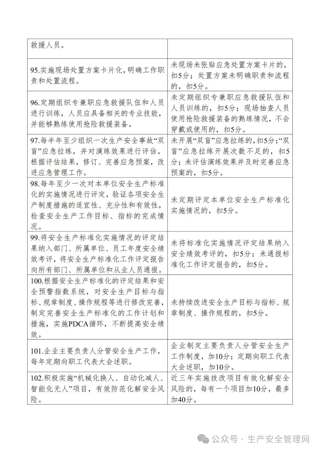
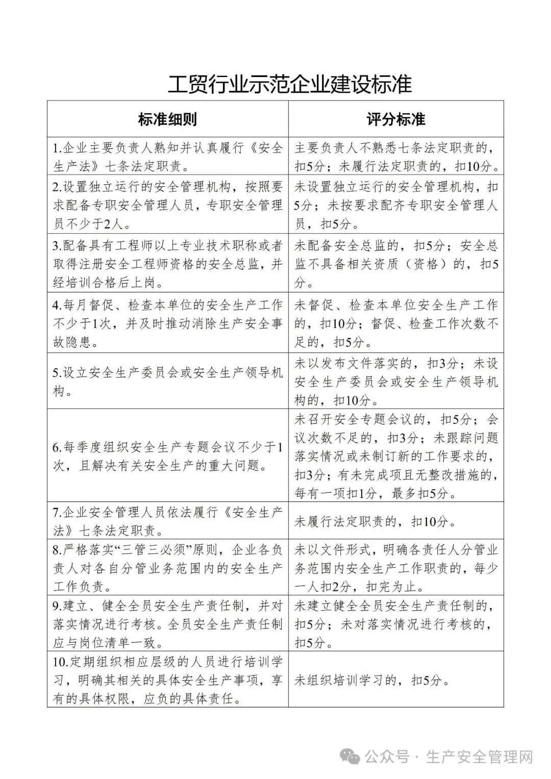
工贸行业示范企业建设标准丨12页.docx
作者:本站编辑
2026-01-20 17:40:01
0
工贸行业示范企业建设标准丨12页.docx
工贸行业示范企业建设标准丨12页.docx
结
课件获取方式
公众号内发送关键词:课件获取
点击下方
阅读原文
,数万份资料直接下载
下一篇:
定档!2026上海国际具身智能产业博览会7月举办
上一篇:
第三届郑州中欧班列博览会全面启动筹备工作 诚邀全球伙伴共绘合作新篇章
相关内容
查看全部
布局锂电回收!香
2026-01-20 19:45
河北双达|丁基胶
2026-01-20 19:44
河北双达|丁基胶
2026-01-20 19:44
国内首条AI全自动
2026-01-20 19:40
河北双达|丁基胶
2026-01-20 19:40
河北双达|复合丁
2026-01-20 19:39
深远矿山机械 -
2026-01-20 19:38
河北双达|丁基胶
2026-01-20 19:35
专用生产线采购公
2026-01-20 19:33
生产线的“硬核输
2026-01-20 19:32