
点击蓝字关注我们
SUBSCRIBE to us

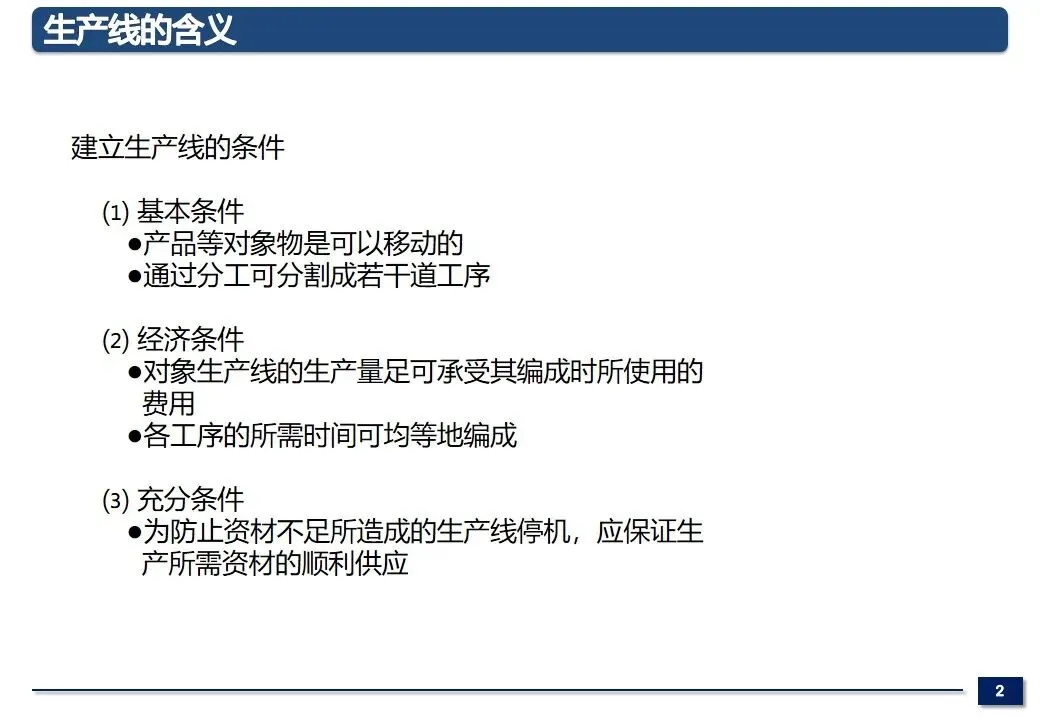
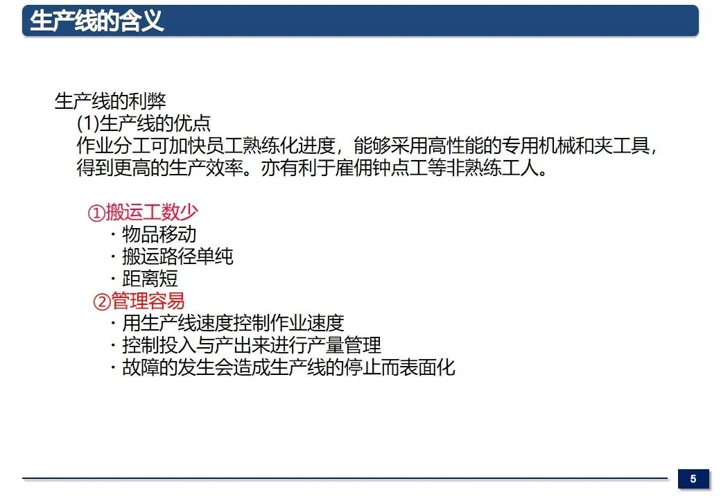
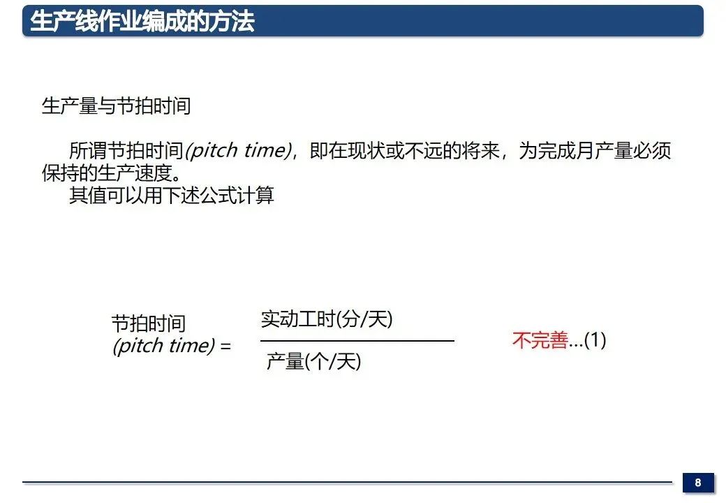
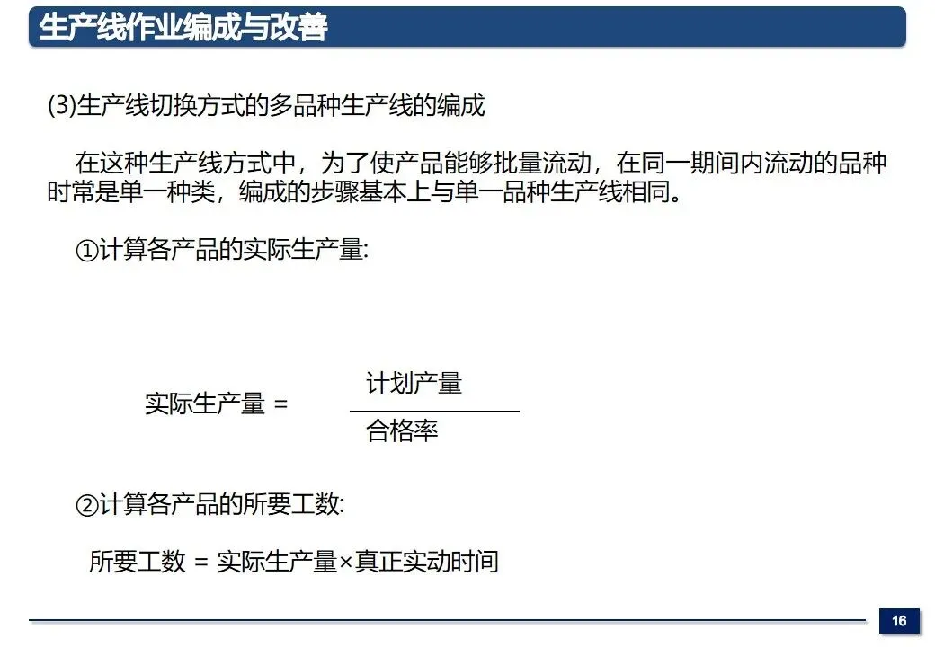
生产线编成效率是精益生产中的核心优化目标,旨在通过科学设计生产流程、均衡工序负荷、最小化等待与停滞,实现资源的高效利用与产能最大化。其关键在于依据节拍时间(Pitch Time)合理分割与组合工序,并通过编成效率指标(通常目标为95%以上)评估生产线的平衡性。生产线编成需综合考虑产品特性、产量规模、设备布局与人员配置,尤其注重生产线均衡(Line Balancing)以消除瓶颈、减少在制品、缩短生产周期。实践中,可通过作业改善、流程重组、设备优化及布局调整(如U型线、直线化布置)持续提升编成效率,同时应对多品种、小批量生产的柔性挑战,最终实现减员增效、质量提升与响应速度加快的综合运营目标。


























往期回顾
/REVIEW
01
02
03
文章来源:网络(如侵联删)
文章编辑:super
文章转载投稿请添加微信:18201320567
