低空经济的黄金时代:解构行业生态; 助力企业绘就增长蓝图





















目录
2
----------
02
目录
全球低空经济发展概况
2.1
国外低空经济深化发展,中国加速发展蓄力未来
2.2
产业规模有望持续扩大,区域发展特色彰显
低空经济“飞”入“新”风口
1.1
低空经济作为新型的综合性经济形态崛起
1.2
以“新”为基,开启空地融合的新蓝海
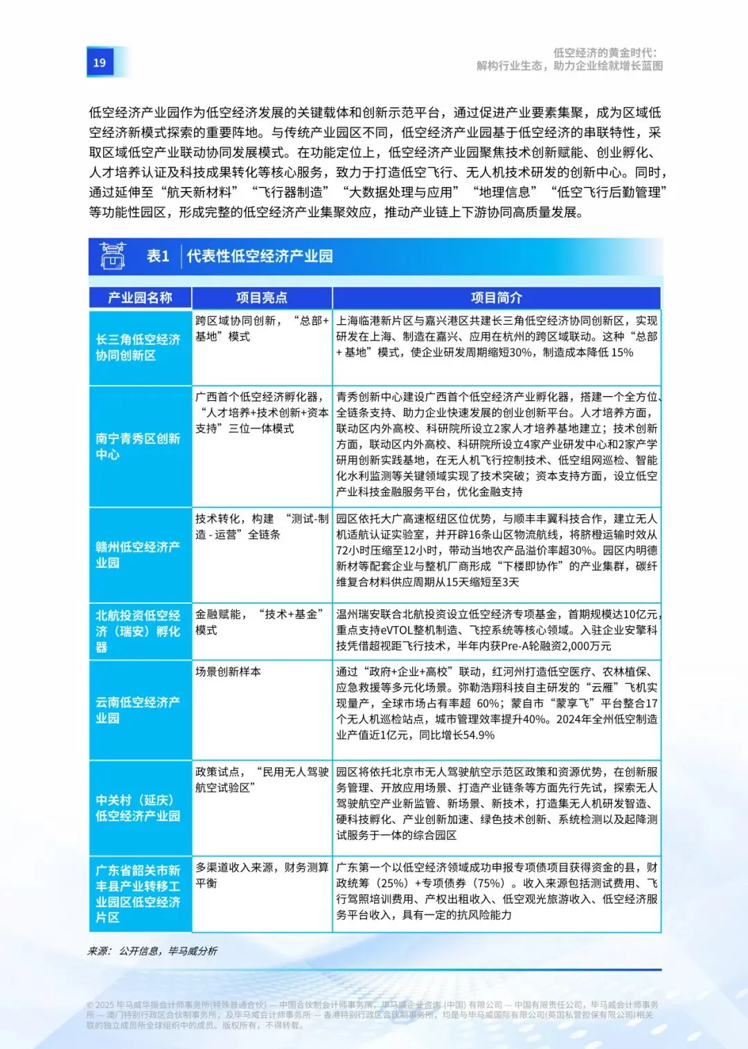
理解政策:企业应抓住政策机遇,强化“政策解码力”,
驶上发展快车道
3.2
产业链构建:头部企业向系统集成与核心部件掌控升级
3.3 赛道聚焦:从跟风到场景深耕,胜出者靠“技术+场景”实
现商业闭环
3.4 资本入局:总装制造赛道受资本青睐,跨界合作推动产业化
进程
3.5
开拓海外:出海势不可挡,企业以产品与标准双轨输出谋
增量
低空经济企业成长路径的五大关键阶段
03
低空经济企业全生命周期服务
