发布信息
登陆/注册
搜索
搜索
导航
首页
产品供应
产品求购
企业库
酒业展会
行业资讯
认证会员
站内搜索
行业企业
当前位置:
首页
行业企业
正文
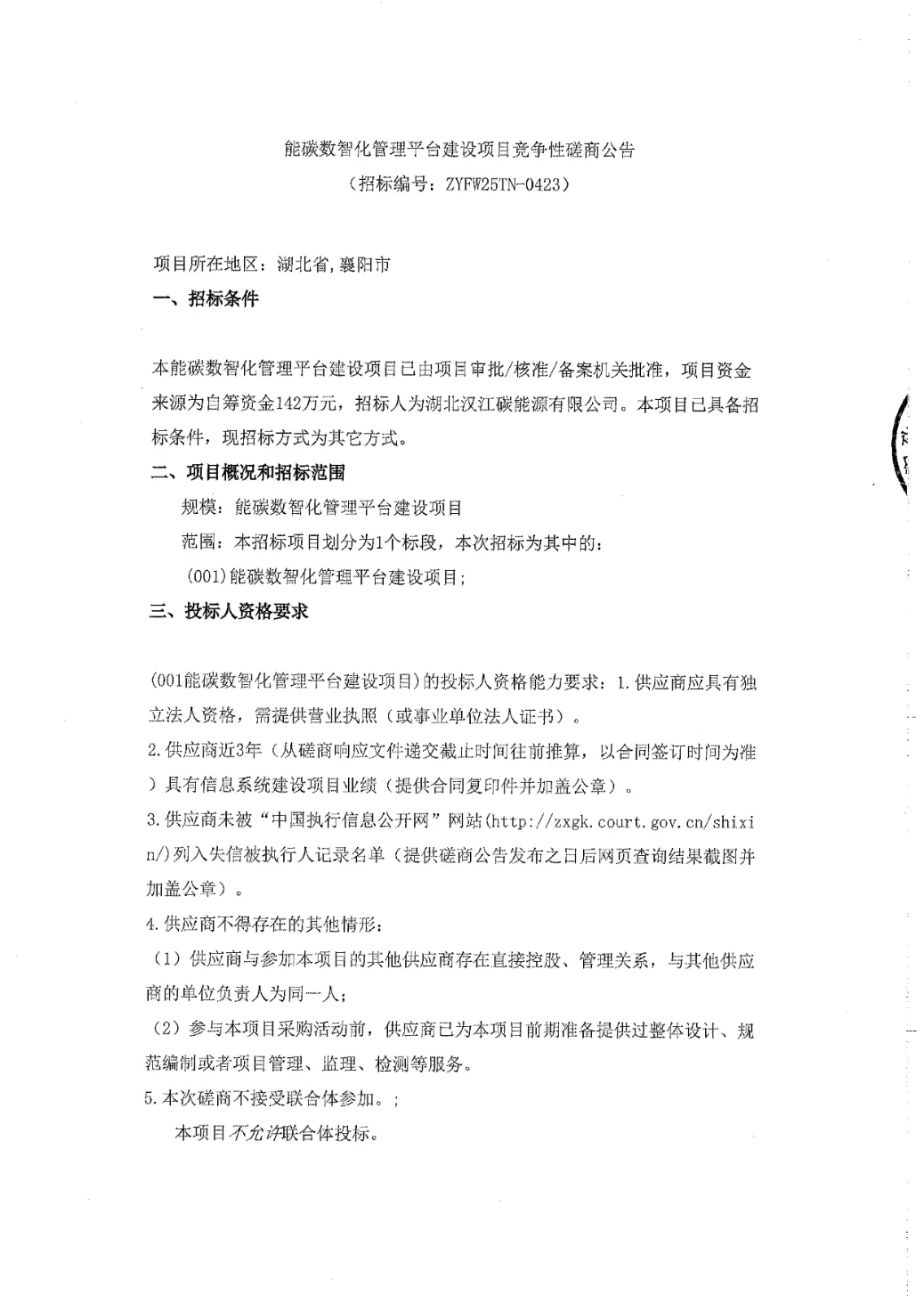
【招标】能碳数智化管理平台建设项目竞争性磋商公告
作者:本站编辑
2026-01-18 14:18:20
0
【招标】能碳数智化管理平台建设项目竞争性磋商公告
下一篇:
第十七届浙江·中国非物质文化遗产博览会在杭州开幕
上一篇:
倍速链生产线厂家松上自动化
相关内容
查看全部
1月17日白酒行业
2026-01-18 20:19
2026开年十日:茅
2026-01-18 20:15
这些行业、岗位最
2026-01-18 19:27
中国新能源汽车电
2026-01-18 19:23
白酒“新世界”会
2026-01-18 19:09
【招标】ESG服务
2026-01-18 18:42
【电力交易招标】
2026-01-18 18:23
「伟弘行业」跨境
2026-01-18 18:15
关于业主大会投票
2026-01-18 18:05
深圳市光明区保安
2026-01-18 17:59