发布信息
登陆/注册
搜索
搜索
导航
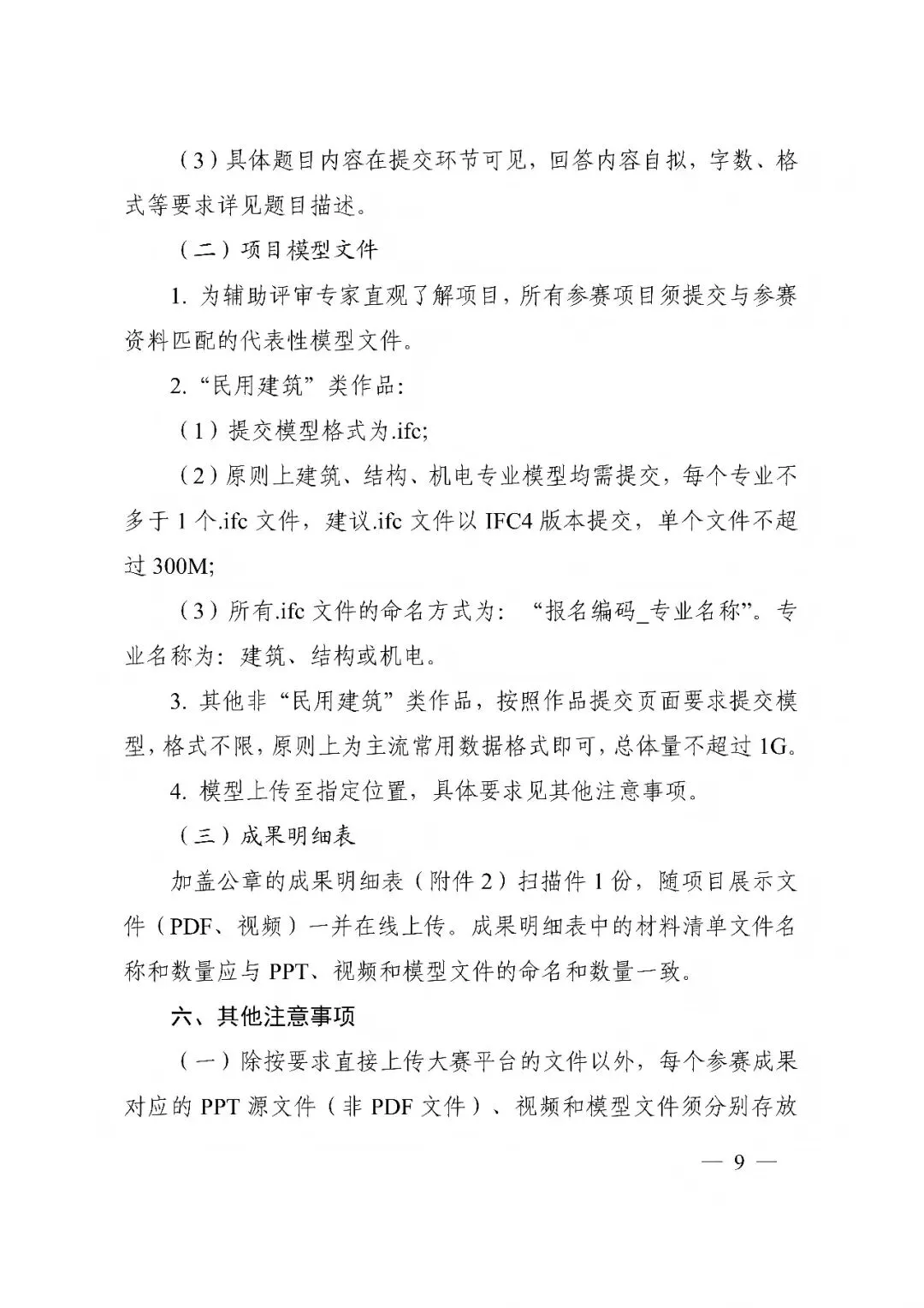
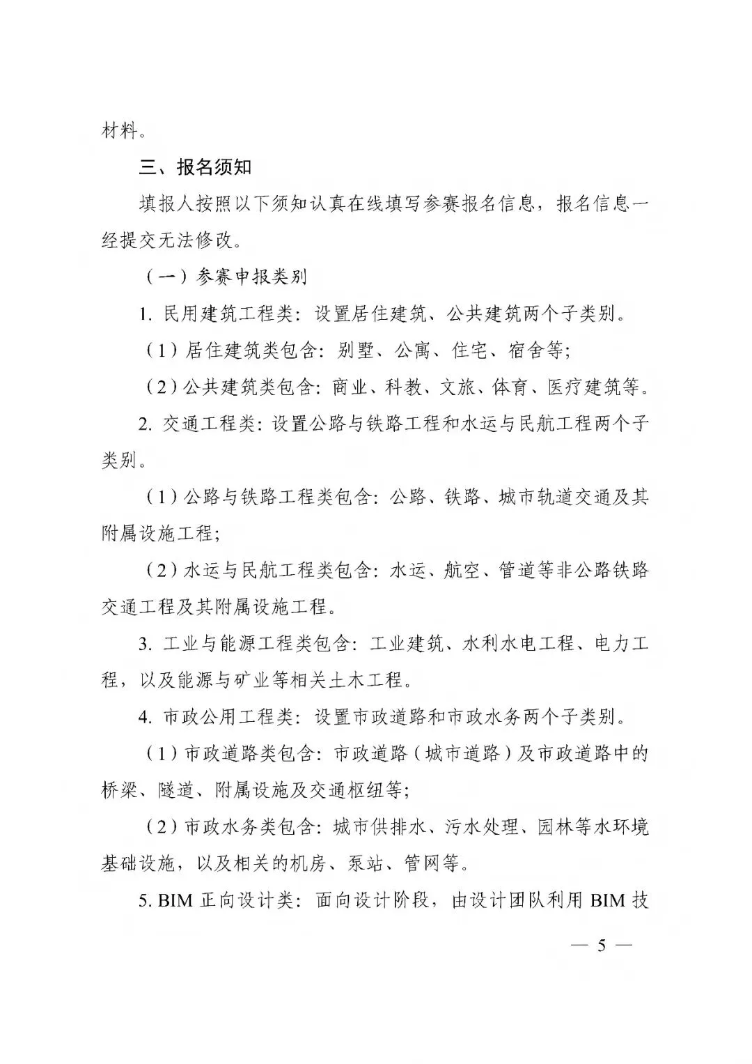
首页
产品供应
产品求购
企业库
酒业展会
行业资讯
认证会员
站内搜索
行业企业
当前位置:
首页
行业企业
正文
中国施工企业管理协会关于举办第七届工程建设行业BIM大赛的通知
作者:本站编辑
2026-01-18 13:13:41
7
中国施工企业管理协会关于举办第七届工程建设行业BIM大赛的通知
end
东禾数字
下一篇:
广东君弘医药控股有限公司:2026年新品上市!
上一篇:
什么是膏体灌装生产线?直线式膏霜灌装机,全自动乳膏旋盖机,不干胶软膏贴标机,转盘式酱体灌装旋盖联动机.
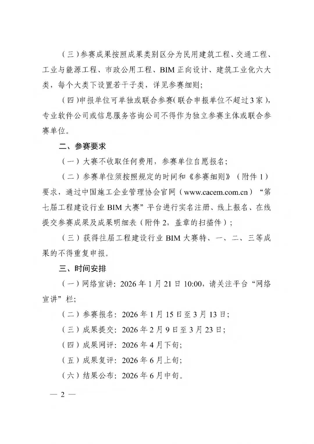
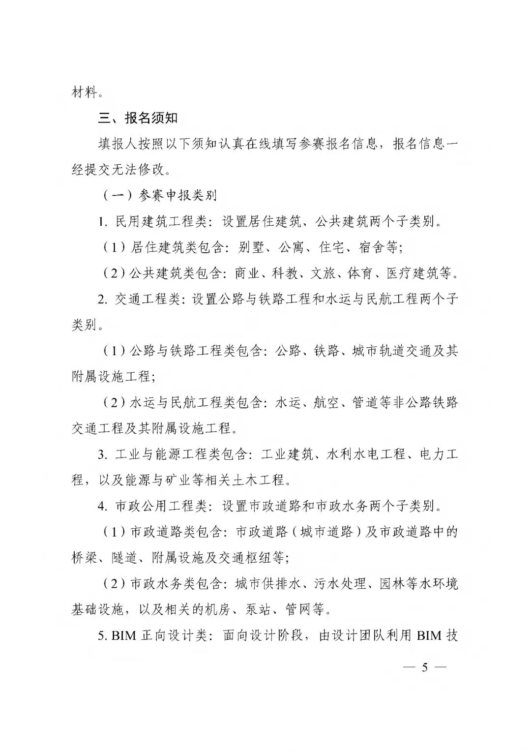
相关内容
查看全部
突发!沙特化工巨
2026-03-28 07:41
生产线改善的关键
2026-03-28 07:38
预分解窑熟料生产
2026-03-28 06:53
生产线体精细化布
2026-03-28 06:51
喜报|腾境集团闪
2026-03-28 05:18
塑化行业供需对接
2026-03-28 03:22
B端企业服务行业:
2026-03-28 02:09
中国中小商业企业
2026-03-28 01:34
家教行业的核心竞
2026-03-28 01:13
我用n8n+AI搭了一
2026-03-28 01:02