一、定义与优势
(一)定义
根据各板块的《上市公司股份协议转让业务办理指引》,协议转让指的是依照法律规定签订的协议,以完成上市公司流通股份的转让行为。
(二)优势
一般来说,上市公司股份的转让方式包括集中竞价、大宗交易和协议转让。相较于前两者在交易量和交易时间上的限制,协议转让可以迅速完成大额股权的转让(至少单次转让上市公司总股本的5%),从而快速缓解上市公司股东减持压力。

此外,协议转让是在双方协商达成一致后签订协议,经交易所审核并在中证登进行登记过户的过程,因此无需通过券商系统进行交易,与集中竞价、大宗交易相比,协议转让的交易方式和条件更为灵活。转让双方可以自行协商转让价格、支付方式以及支付时间,降低二级市场价格波动带来的不确定性影响。
二、上市公司流通股股份协议转让监管体系

此外,上市公司股份协议转让还需要适用相关的中国结算登记规则、上市公司股份减持规则、权益变动规则,对于转让方或受让方为国有企业的还需适用《上市公司国有股权监督管理办法》,对于受让方为外国投资者的,还需适用《外国投资者对上市公司战略投资管理办法》的相关规定。
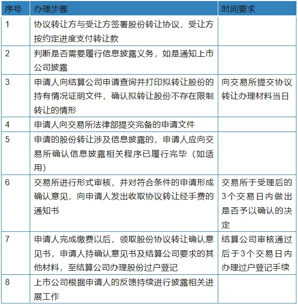
三、办理流程


注:上述办理流程表以深主板为例
四、注意要点

事项 | 具体内容 | 法规依据 |
办理条件 | 转让双方申请办理协议转让,应当符合以下要求: 1、 转让协议依法生效 2、协议各方为自然人或者依法设立并有效存续的法人、其他组织; 3、(北交所)受让方符合本所投资者适当性要求 4、(北交所)协议各方自然人本人、法定代表人、负责人或者其合法授权的代表向本所提出转让股份的申请; 5、拟转让股份的性质为无限售条件流通股,法律、行政法规、部门规章、规范性文件及本所业务规则另有规定的除外; 6、依据相关规定须经行政审批方可进行的协议转让,已经获得有权机关的批准; 7、转让双方须披露相关信息的,已经依法合规履行信息披露义务; 8、中国证监会以及本所认定的其他要求。 | 《深圳证券交易所上市公司股份协议转让业务办理指引(2021年修订)》第八条 《上海证券交易所上市公司股份协议转让业务办理指引(2021年修订)》第六条 《北京证券交易所上市公司股份协议转让业务办理指引》第六条 |
不予受理的情形 | 转让双方办理协议转让业务存在以下情形之一的,本所不予受理: (一)不符合协议转让办理条件规定的要求; (二)拟转让的股份已被质押且质权人未出具书面同意函; (三)拟转让的股份存在尚未了结的诉讼、仲裁或者其他争议或者被司法冻结等权利受限情形,但存在司法标记,且按照《关于进一步规范人民法院冻结上市公司质押股票工作的意见》规定取得人民法院准许文件的除外; (四)本次转让存在中国证监会《上市公司股东、董监高减持股份的若干规定》或者《减持细则》规定的不得减持的情形; (五)转让双方任意一方被中国证监会及其派出机构采取不得在证券交易场所交易证券的市场禁入措施,但根据《证券市场禁入规定》第六条可以交易证券的除外; (六)违反转让双方或者任何一方作出的相关承诺; (七)(上交所、北交所)协议签署日与提交申请日间隔超过6个月且无正当理由,(北交所)但依法须经行政审批、备案方可转让或涉及收购且已在《收购报告书》中披露等特殊情形除外; (八)本次转让可能导致规避股份限售相关规定; (九)本次转让可能构成短线交易或者其他违反法律、行政法规、部门规章、规范性文件或者本所业务规则的情形; (十)本所认定的其他情形。 | 《深圳证券交易所上市公司股份协议转让业务办理指引(2021年修订)》第九条 《上海证券交易所上市公司股份协议转让业务办理指引(2021年修订)》第七条 《北京证券交易所上市公司股份协议转让业务办理指引》第七条 《北京证券交易所股票上市规则(试行)》2.4.8、2.4.9 |
受让比例 | 单个受让方的受让比例不低于上市公司总股本的5%,转让双方存在实际控制关系、均受同一控制人所控制及法律法规、本所业务规则另有规定的除外 注:因自然人、法人或其他主体对公司持股50%以上,或根据中国证监会有关规定构成实际控制关系或均受同一控制人所控制的协议转让,转让股份数量不受上述不低于5%的限制。 | 《深圳证券交易所上市公司股份协议转让业务办理指引(2021年修订)》第七条 《上海证券交易所上市公司股份协议转让业务办理指引(2021年修订)》第六条(四) 《北京证券交易所上市公司股份协议转让业务办理指引》第五条(一) |
转让价格 | 深交所: 上市公司股份协议转让应当以协议签署日的前一交易日转让股份二级市场收盘价为定价基准,转让价格范围下限比照大宗交易的规定执行,法律、行政法规、部门规章、规范性文件及本所业务规则等另有规定的除外。转让双方就股份转让协议签订补充协议,补充协议内容涉及变更转受让主体、转让价格或者转让股份数量的,以补充协议签署日的前一交易日转让股份二级市场收盘价为定价基准。 上交所: 不低于转让协议签署日(当日为非交易日的顺延至次一交易日)公司股份大宗交易价格范围的下限,法律法规、上交所业务规则另有规定的除外。 转让双方就股份转让协议签订补充协议,涉及变更转让主体、转让价格或者转让股份数量等任一情形的,股份转让价格不低于补充协议签署日(当日为非交易日的顺延至次一交易日)公司股份大宗交易价格范围的下限。 北交所: (一)与上市公司收购及股东权益变动相关,且单个受让方受让的股份数量不低于公司总股本5%的协议转让; (二)转让双方存在实际控制关系,或均受同一控制人所控制的; (三)外国投资者战略投资上市公司所涉及的协议转让; 属于前款情形的股份转让,转让价格应当不低于转让协议签署日该股票大宗交易价格范围的下限,法律法规及本所业务规则等另有规定的除外。 转让双方就股份转让协议签订补充协议,涉及变更转让主体、转让价格或者转让股份数量等任一情形的,股份转让价格不低于补充协议签署日该股票大宗交易价格范围的下限。 | 《深圳证券交易所上市公司股份协议转让业务办理指引(2021年修订)》第十条 《上海证券交易所上市公司股份协议转让业务办理指引(2021年修订)》第六条(五)、(六) 《北京证券交易所上市公司股份协议转让业务办理指引》第八条 |
披露要求 | 1、通过协议转让方式,投资者及其一致行动人在一个上市公司中拥有权益的股份拟达到或者超过一个上市公司已发行股份的5%时,应当在该事实发生之日起3日内编制权益变动报告书,向中国证监会、证券交易所提交书面报告,通知该上市公司,并予公告。 2、前述投资者及其一致行动人拥有权益的股份达到一个上市公司已发行股份的5%后,其拥有权益的股份占该上市公司已发行股份的比例每增加或者减少达到或者超过5%的,应当依照前款规定履行报告、公告义务。 3、前两款规定的投资者及其一致行动人在作出报告、公告前,不得再行买卖该上市公司的股票。相关股份转让及过户登记手续按照有关规定办理。 4、以协议方式收购上市公司股份超过30%,收购人拟依据《上市公司收购管理办法》第六十二条、第六十三条第一款第(一)项、第(二)项、第(十)项的规定免于发出要约的,应当在与上市公司股东达成收购协议之日起3日内编制上市公司收购报告书,通知被收购公司,并公告上市公司收购报告书摘要。 | 《上市公司收购管理办法(2020年修正)》第十四条、第四十八条 |
转让时间间隔 | 上市公司协议转让过户完成后,同一受让方3个月内不得就其所受让的股份再次申请协议转让。 | 《上市公司流通股协议转让业务办理暂行规则》第十五条 《上海证券交易所上市公司股份协议转让业务办理指引(2021年修订)》第十六条 《北京证券交易所上市公司股份协议转让业务办理指引》第十七条 |
有效期 | 深交所、上交所 协议转让确认意见自本所出具之日起6个月内有效。转让双方逾期未到结算公司申请办理股份过户登记的,应当向本所重新提交申请。 北交所 协议转让确认函的有效期为2个月,申请人逾期未前往中国结算办理过户登记的,应当重新提交转让申请。 | 《深圳证券交易所上市公司股份协议转让业务办理指引(2021年修订)》第十五条 《上海证券交易所上市公司股份协议转让业务办理指引(2021年修订)》第十三条 《北京证券交易所上市公司股份协议转让业务办理指引》第十四条 |
【沪深公司】关于大股东/特定股东协议转让减持规定:
事项主体 | 具体要求 |
大股东 | 大股东减持采取协议转让方式,减持后不再具有大股东身份的,出让方、受让方应当在6个月内,共同遵守任意连续90个自然日通过集中竞价交易减持股份合计不得超过公司股份总数的1%的规定,即共用该1%的减持额度,并分别履行相应信息披露义务。受让方持股5%以上或者为控股股东、或者为董监高的,还应当遵守《减持细则》关于大股东减持、董监高减持的规定。 |
特定股东 | 特定股东通过协议转让方式减持特定股份的,受让方在6个月内减持所受让股份的,出让方、受让方应当在6个月内共同遵守任意连续90日集中竞价交易减持股份数量合计不超过公司股份总数1%的规定,即共用该1%的减持额度。受让方持股5%以上或者为控股股东、或者为董监高的,还应当遵守《减持细则》关于大股东减持、董监高减持的规定 |
五、国有股东协议转让规范
(一)国有股东作为转让方
1. 国有股东持有的上市公司股份公开征集转让
审批流程:若协议转让不导致上市公司控股权变更,由国家出资企业审核批准;其他情况需经国有资产监督管理机构审核批准。
信息公开:国有股东准备公开征集转让上市公司股份时,应在完成内部决策程序后书面通知上市公司,并由上市公司依法公开披露提示性公告。若国有控股股东公开征集转让可能导致控股权变更,应同时通知上市公司申请停牌。公开征集转让可能导致控股权变更时,国有股东需聘请财务顾问并出具核查意见。
转让价格:国有股东公开征集转让上市公司股份的价格应不低于以下两者中较高者:
① 提示性公告日前30个交易日的每日加权平均价格算术平均值;
② 最近一个会计年度上市公司经审计的每股净资产值。
价款支付:若以现金支付股份转让价款,国有股东应在签订股份转让协议后5个工作日内收取不低于转让价款30%的保证金,余款在股份过户前全部支付。
股份过户:主管部门的批准文件或国有资产监督管理机构、管理信息系统出具的统一编号备案表及全部转让价款支付凭证为办理上市公司股份过户登记手续的必备文件。
其他要求:在上市公司股份过户前,原则上受让方人员不得提前进入董事会和管理层,也不得干预上市公司正常生产经营。
案例简述:哈工大投资公开征集方式协议转让博实股份(002698.SZ)17.11%股份的案例中,经哈尔滨工业大学批准,转让价格为提示性公告日前30个交易日的每日加权平均价格算术平均值及最近一个会计年度上市公司经审计的每股净资产值两者中的较高者。在股份转让协议签署后5个工作日内,哈工大投资支付股份转让价款30%作为履约保证金,股份转让方收到全部股份转让价款后办理标的股份过份过户手续。
在此案例中,哈工大投资遵循相关规定,按照公开征集转让上市公司股份的程序和要求进行操作。在得到哈尔滨工业大学的批准后,确定了符合规定的股份转让价格,并按时支付了履约保证金。在完成所有价款支付后,按照要求提交了必备文件,顺利办理了股份过户登记手续。整个过程体现了国有股东作为转让方的特殊要求在实际操作中的应用,确保了转让过程的合规性和顺利进行。
2. 非公开协议转让国有股东持有的上市公司股份
适用情况:国有股东可在以下情况下通过非公开协议转让上市公司股份:
1. 上市公司连续两年亏损且面临退市风险或严重财务危机,收购方提出重大资产重组方案和具体时间表;
2. 企业主营业务涉及国家安全、国民经济关键行业和领域,主要承担重大专项任务,对收购方有特殊要求;
3. 实施国有资源整合或资产重组,国有股东间进行股份转让;
4. 上市公司回购涉及国有股东持有的股份;
5. 国有股东通过要约收购方式转让持有的上市公司股份;
6. 国有股东因解散、破产、减资、被依法责令关闭等原因转让持有的上市公司股份;
7. 国有股东以持有的上市公司股份作为出资。
转让价格:原则上与上市公司股份公开征集转让相关要求相同,但在特殊情况下,可根据以下原则确定股份转让价格:
1. 国有股东实施资源整合或重组上市公司,并在完成股份转让后全部回购上市公司主营业务资产,股份转让价格由国有股东根据中介机构出具的合理估值结果确定;
2. 实施国有资源整合或资产重组,国有股东间进行股份转让且上市公司国有权益不减少,股份转让价格应根据上市公司每股净资产值、净资产收益率、合理市盈率等因素确定。
审批程序、支付价格和股份过户:与上市公司股份公开征集转让相关要求相同。
案例:郑煤集团通过非公开协议转让方式向中国平煤神马集团转让所持郑州煤电(600121.SH)5.19%股份。转让价格根据《上市公司国有股权监督管理办法》相关规定确定;受让方在签订转让协议后5个工作日内向转让方支付30%的保证金,剩余款项在获得省政府国资委批准后,在向上交所提交股份转让确认意见书申请前全部支付。根据2022年1月5日郑州煤电公告,郑
煤集团已收到河南省国资委的批复,原则上同意郑煤集团向中国平煤神马集团非公开协议转让上市公司郑州煤电5.19%股份。
(二)国有股东作为受让方的特殊要求
审批程序:若国有股东受让上市公司股份未导致控股权转移,由国家出资企业审核批准;其他情况由国有资产监督管理机构审核批准。
案例:海淀科技向海新致协议转让三聚环保(300072.SZ)29.48%股份。受让方海新致获得国家出资企业海淀国投集团的审批决策文件。
六、其他问题
(一)关于大股东协议转让的长期锁价问题,如何定义“长期”?
根据沪深交易所的规定,协议转让的有效期限为6个月,若超过此期限,需重新提交申请。而北交所规定的有效期为2个月。
(二)大股东减持是否可以同时采用集中竞价、大宗交易和协议转让的方式?例如,集中竞价减持1%,大宗交易2%,协议转让5%,是否允许同时进行?
答案是可以。大股东可以同时采用多种减持方式,它们之间并不冲突。只需遵守相关的比例要求即可。
(三)公司董事、监事、高级管理人员是否可以在公司股票上市交易之日起一年内或离职后半年内,通过协议转让方式转让所持有的公司股份?
根据《公司法》的规定,这是不允许的。公司董事、监事、高级管理人员在公司股票上市交易之日起一年内或离职后半年内,不得转让其所持有的公司股份,包括通过协议转让的方式。
(四)股东进行协议转让时,价格是否可以任意定,还是需要在一个特定区间内?
各板块的《协议转让业务办理指引》规定了股份转让价格的要求。沪市公司股份的转让价格不得低于转让协议签署日(非交易日则顺延至次一交易日)的公司股份大宗交易价格范围下限;深市公司股份的协议转让价格应以协议签署日前一交易日的二级市场收盘价为定价基准,价格范围下限参照大宗交易规定执行;北交所规定的股份转让,若属于《协议转让细则》第三条第一项至第三项情形,转让价格不得低于协议签署日的大宗交易价格范围下限。
(五)沪深上市公司大股东协议转让特定股份时,是否需要遵守出让方、受让方在6个月内继续遵守减持比例限制?
根据《上市公司股东、董监高减持股份的若干规定》第十条第二款,大股东通过协议转让减持特定股份时,出让方、受让方需在6个月内共同遵守任意连续90个自然日通过集中竞价交易减持股份合计不得超过公司股份总数的1%的规定,即共享此1%的减持额度。若受让方持股比例达到5%以上,或为控股股东、董事、监事、高级管理人员,则还需遵守沪深交易所《上市公司股东及董事、监事、高级管理人员减持股份实施细则》关于大股东减持、董监高减持的规定。
来源:减持网
产融公会 & 启金智库将于 2026年1月24-25日(周六/日)在深圳举办《上市公司收并购、控制权交易、并购基金、市值管理的最新实操与典型案例专题培训》,本期特邀5位行业实战派资深人士主讲分享最新经验和案例,本次是我们主办的上市公司并购重组重整专题2026年第1期、2025年已举办10期、2024年已举办6期,助力构建展业必备的知识体系、实战技能、稀缺经验和有效人脉,诚邀您的参加。
课程提纲
第一讲:上市公司并购方案设计33大要点与典型案例——让并购更容易
(时间:1月24日周六上午9:00-12:00)
·主讲嘉宾:程先生,资深保荐代表人、CPA、CFA,曾从事投行工作15年,曾任职于中信建投证券投行部、国信证券投行部、华创证券并购部、瑞华会计师事务所、国海证券研究所。具备扎实的财务、法律、行业研究功底,在IPO、再融资、并购重组、股权激励、内控设计等领域拥有丰富的实操经验。参与过多个上市公司收并购项目,书籍《中国上市公司再融资理论及实践》、《企业IPO上市之二十八项规划》、《上市公司市值管理手册》、《并购重组二十八讲》等书籍。
一、并购方案之顶层规划
1.制定并购战略
2.并购团队配置
3.目标搜索
4.并购资金来源
5.收购主体
6.并购协同效益分析
7.商誉筹划
二、并购方案核心要点之估值、支付方式、业绩对赌、奖励
1.并购估值
2.支付方式
3.收购比例
4.现金支付期限
5.业绩补偿
6.业绩奖励
三、并购方案之标的公司特殊事项
1.标的公司资产剥离
2.对标的公司增资
3.标的分红的规划
4.个税负担问题
5.标的公司的审计
6.标的公司的评估
7.标的方股东资金使用安排
8.标的公司为股份公司
四、并购方案之其他事项
1.过渡期安排
2.交易条款备忘录
3.并购审批流程
4.交易定价
5.配套融资
6.竞业禁止条款设计
7.并购整合
8.锁定期
9.资产收购or股权收购
10.经营者集中(反垄断)
11.海外并购方案设计的特殊事项
五、买方卖方并购需求清单以及并购顾问的要点
六、答疑与交流
第二讲:上市公司收并购的关键密码、亲自参与完成2025年某上市公司控制权交易案例深度剖析
(时间:1月24日周六下午13:30-16:30)
· 主讲嘉宾:郭先生,历任过4家A股上市公司和1家百亿港股上市公司董秘/财务总监/战略投资总监/外部董事,还担任过私募股权投资机构副总裁、券商投行高级项目经理、四大会计师事务所高级审计员、大型律所顾问等。2025年最新亲自参与和完成了某A股上市公司控制权交易案例。博士,持有9大金融证书:律师、注册会计师、保荐代表人、注册税务师、注册资产评估师、国际注册内审师、沪深董秘资格,证券和基金从业资格。拥有丰富的企业并购重组、上市公司市值管理等跨界实战经验和操盘案例。
一、上市公司收并购的关键密码、最新实操要点
1.企业上市与并购的抉择与实践
2.上市公司并购重组的类型和几种基本模式
3.上市公司并购重组的逻辑、难点、约束条件
4.上市公司控制权转让或收购难点突破
5.买方和卖方并购决策时考虑哪些要素、如何达成一致?
6.上市公司并购的操作流程和关键要点
7.如何做好上市公司并购的尽职调查?
8.如何设计好并购交易方案?
9.如何运用好配套融资和具体工具优劣势对比?
10.近一年上市公司并购案例梳理分析
11.上市公司并购财务顾问的定位及必要性
二、亲自参与成功2025年某上市公司控制权交易案例深度剖析
1.控股权交易案例过程概况
2.上市公司的背景分析、价值何在?还能卖掉?
3.如何读懂上市公司?
4.上市公司为什么要卖?如何卖?谁来买?
5.对于买方的好处和后续资本运作考虑要点
6.控股权交易的最新流程和时间推进表要点
7.如何有效与监管沟通?
8.买方、买方、监管相互之间的沟通技巧和原则有哪些?
9.交易方案沟通的过程(超10稿交易方案沟通全过程)
10.股份转让协议核心要点解析
11.股份转让的细节实操要点
12.私募基金形式参与上市公司控制权交易的最新要点
三、2026年的上市公司收并购的业务机会和行动策略
四、答疑与交流
破冰介绍及项目资源交流会
(时间:1月24日周六下午16:30-17:30)
学员介绍破冰、强化彼此认知、实现合作共赢
环节一:启金智库关于上市公司收并购相关服务与资源介绍
环节二:所有参会嘉宾自我介绍(可展示PPT)
环节三:1V1针对性交流

第三讲:智元/中昊/七腾三大科技企业收购上市公司控制权案例沉浸式解析
(时间:1月25日周日上午9:00-12:00)
·主讲嘉宾:柴先生,知恒北京律师事务所管委会主任,促成了2025年智元机器人收购上纬新材688585控股权转让案例。曾任职于九鼎投资医药团队中钰资本管理合伙人、深圳高特佳投资集团合伙人、GUOCOLAND(CHI-NA)LTD董秘及法务总监等职,长期专注于PE+上市公司+政府资金的并购基金,且主导了爱尔眼科300015、南京高科600064、昌红科技300151等基金,还对私募基金募投管退、基金退出环节疑难问题和非现金资产分配及股票实物分配、上市公司破产(司法)重整及上市公司救市退市、政府产业引导基金结构化设计和被投项目资产证券化等资本市场业务,有深刻理解和案例经验。
·主讲嘉宾:胡女士,知恒北京律师事务所律师,保荐代表人,北京大学获法律硕士和JURIS DOCTOR 双学位,曾供职于华西证券、江山控股和北京德恒律师事务所等。成功运作过多个主板IPO、创业板IPO、并购重组、定向增发、配股股权激励项目,也擅长并购重组、债务清收、合同纠纷及争议解决等。
一、2025年上市公司控制权转让概览
(一)2025年上市公司控制权转让概览
(二)市场反应分析
(三)股价下跌案例及原因分析
(四)股价上涨案例及涨停原因分析
二、IPO与收购上市公司控制权对比
三、智元、中昊芯英、七腾收购方案对比
从收购方案、定价基准、协议转让定价、溢价与否、表决权安排、要约类型、支付方式、资金来源、业绩补偿等维度对三家公司方案进行详细对比
四、核心问题探讨
(一)上市公司控制权收购流程
(二)什么是控制
(三)为何优质资产偏好高股比壳?
(四)全面要约与部分要约的区别
(五)绝对控制与相对控制
(六)交易定价机制
(七)选壳策略、壳公司的“画像”
(八)上市公司被立案调查对控制权转让的影响
(九)对赌的通常做法
(十)合规操作与风险防控
五、智元机器人收购上纬新材案例解析及心得体会
六、答疑与交流
第四讲:如何打造下一个上纬新材之上市公司并购重组与合规市值管理
(时间:1月25日周日下午13:30-16:30)
·主讲嘉宾:赵先生,中国创投资产华南区总裁、深圳前海鼎晖董事长,5家A股上市公司战略股东,17家阳光私募基金战略投资顾问,16家家族办公室产业资本顾问,1家公募基金战略投资顾问,某政府产业基金合伙人。完成12家上市公司并购重组,12家优质项目并购A股控制权出资。拥有多年上市公司并购、并购基金、国资基金、产业投资的综合从业经验。长期致力于A股上市公司(含国资)的合规市值管理、战略投资、并购重组。
一、什么样的并购能支撑股价上涨500%-1000%?
二、有效并购是否只是市值增长的唯一途径?
三、合规市值管理还有哪些可行性方案和案例?
四、实战与理论如何与合规有效结合?
五、优质项目并购A股控制权的交易结构和资金安排设计实战
六、地方国资参与上市公司并购的目标、模式、要点、案例
七、2026年的业务谋划与工作机制
八、答疑与交流
报名方式:


戳下面的 阅读原文,更有料!

