2026年是“十五五”开局之年,各大网络媒体人物在年度总结大会中也都普遍提起AI人工智能,并且规划央视春节晚会也会全民性的普及,国家央行也全面的做出了规划与部署,第一个方向:实体经济是核心,中小微、制造业拿到“真金白银”支持;第二个方向:科技创新+消费,两大领域迎来资金“倾斜”;第三个方向:风险化解+市场稳定,守住大家的“钱袋子”;第四个方向:金融开放+便民服务,资金流动更顺畅、生活更方便;
1月7日,工信部等八部门公布《"人工智能+制造"专项行动实施意见》,计划到2027年,推动3-5个通用大模型在制造业深度应用,培育2-3家全球影响力生态主导型企业,推广500个典型应用场景。
故总结2026年AI智能将开启大爆发的一年,

国家大力发展“AI+制造”,也是希望通过大模型、工业智能体与物理生产系统的深度融合,推动中国制造业的转型,重塑全球制造业竞争格局、实现产业高质量发展。






今天重点解读 政策指引的AI制造。
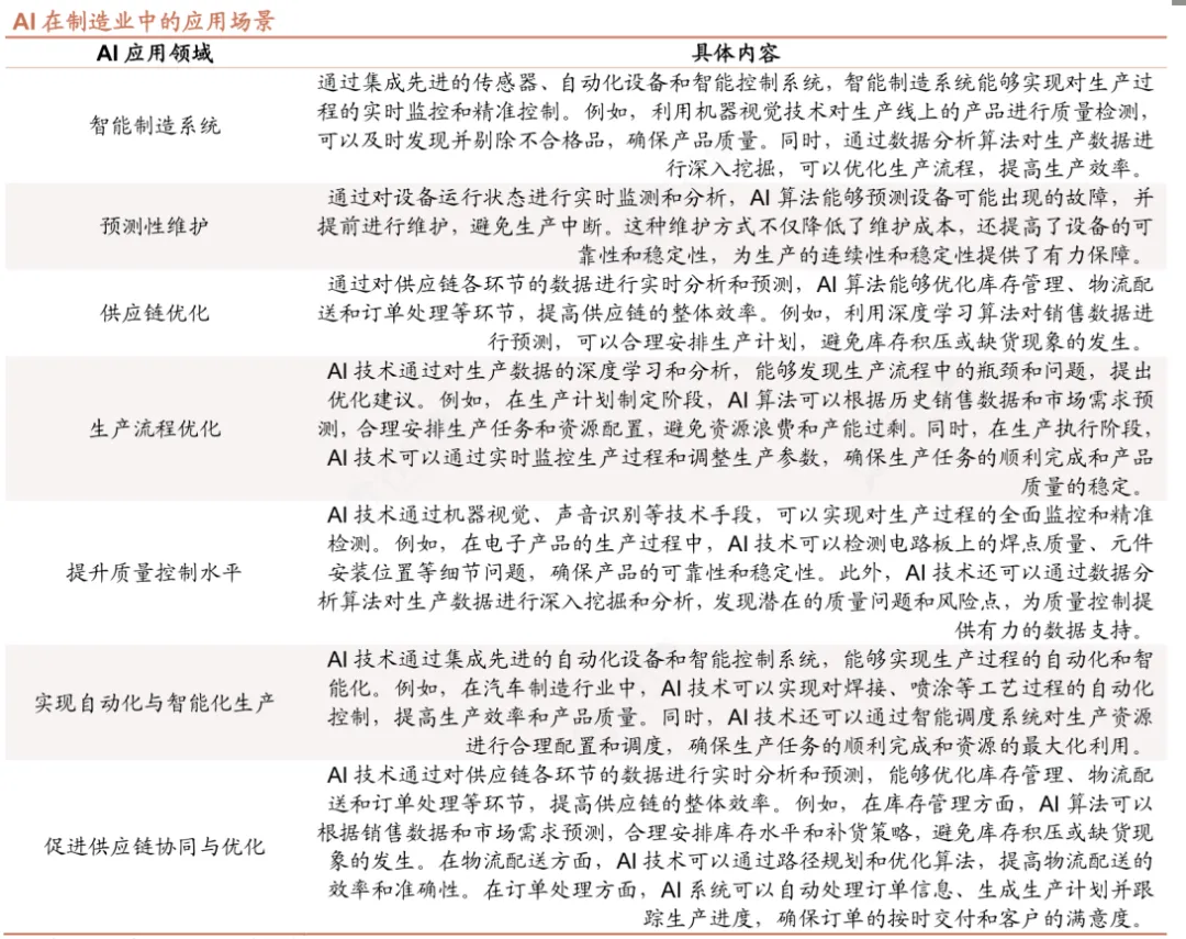
1.人工智能赋能制造业重点行业转型指引
2.制造业企业人工智能应用指南






























免责声明:文章内容基于多方消息和公开资料整理,发布/转载只作交流分享。如有异议请及时联系,谢谢。
以上信息整理来源于网络与实际,版权归原作者所有,


小编小语 大量读者还没有养成阅读后点赞的习惯,希望大家阅读后顺手点“
在看”并分享到朋友圈,以示鼓励!坚持是一种信仰,专注是一种态度!免责声明:本公众号所载文章为本公众号原创或根据网络搜集编辑整理,文章版权归原作者所有。如涉及作品内容、版权和其它问题,请跟我们联系!文章内容为作者个人观点,并不代表本公众号赞同或支持其观点。本公众号拥有对此声明的最终解释权。 


