

CCS集成母排行业相关概述
CCS集成母排主要由信号采集组件(FPC、PCB、FFC等)、塑胶结构件、铜铝排等组成,通过热压合或铆接等工艺连接成一个整体,实现电芯高压串并联,以及电池的温度采样、电芯电压采样功能,通过FPC/PCB和连接器组件提供温度和电压给BMS系统,属于BMS系统的一部分。

传统线束母排,其采集线采用传统铜线线束方案,线束由铜线外部包围塑料而成,在连接电池包时每一根线束到达一个电极。当动力电池包电流信号很多时,需要多根线束配合动力电池包中的多个电流信号,挤占较大的电池包空间,且线束在pack装配时依赖人工固定端口,自动化程度低。因此,随着电池包集成技术的发展,以及自动化组装要求的提高,采用FPC柔性线路板替代电池传统线束的CCS集成母排被广泛使用。与传统线束母排相比,CCS集成母排具有结构轻薄、集成度高等优点,有利于提升电池包空间利用率及组装效率,符合汽车轻量化、零部件系统集成化及大模组化趋势。


CCS集成母排行业产业链
从产业链来看,CCS集成母排行业上游包括FPC/PCB、铜铝排、塑胶结构件等和设备厂商;中游是指CCS集成母排行业;下游是指应用领域,包括新能源汽车、储能等。

CCS集成母排在新能源汽车的动力电池中广泛应用,是新能源汽车电池包的关键部件之一。随着新能源汽车产销量攀升,CCS集成母排的需求也随之上涨。近年来,我国新能源汽车产销已连续9年稳居全球第一,成为推动全球汽车产业转型的重要力量。数据显示,2024年中国新能源汽车产销量分别完成1288.8万辆和1286.6万辆,同比分别增长34.4%和35.5%。2025年1-9月中国新能源汽车产销量持续增长,分别完成1124.3万辆和1122.8万辆,同比分别增长35.2%和34.9%。这主要受“以旧换新”政策的进一步落地和市场的不断拓展。

在储能领域,CCS集成母排主要用于集中管理电池组能量输出,优化电网储能系统稳定性。因此,随着储能电池产量的增加,CCS集成母排的需求量也进一步扩大。近年来,在中国新能源发电规模大幅增长的推动下,中国储能装机规模一直保持高速增长的趋势。这直接带动储能锂电池需求增长,进而推动行业产量增加。数据显示,2024年中国储能锂电池产量从2021年的32GWh增长至260GWh,2025年1-4月行业产量达到110 GWh。

相关报告:智研咨询发布的《中国CCS集成母排行业市场全景分析及发展趋势研判报告》

CCS集成母排行业发展现状
CCS集成母排作为电池系统的关键组件,凭借轻薄的结构设计、高度的集成性、出色的密封性、耐候性以及简便的安装方式和高度自动化等特点,在新能源汽车和储能电池模组等领域得到广泛应用,为提升电池系统的整体性能和安全性贡献显著。近年来,随着新能源车和储能产业的迅猛发展,CCS集成母排的市场需求呈现出稳步增长的态势。与此同时,新兴领域如电动工具、电动自行车、无人机行业的发展也为CCS集成母排行业带来新的增量。数据显示,2021年中国CCS集成母排行业市场规模达到43亿元,到了2024年行业市场规模增长至167亿元。


CCS集成母排行业竞争格局
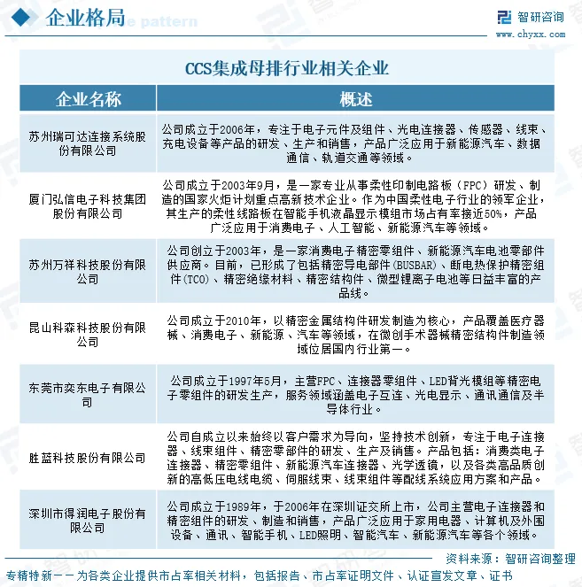
集成母排市场竞争格局呈现多元化特点。国际上,一些知名的电气设备制造商凭借长期积累的技术和品牌优势,在高端市场占据重要地位,产品质量和性能处于行业领先水平。国内市场中,部分企业通过不断的技术创新和成本控制,逐渐在中低端市场站稳脚跟,并开始向高端市场进军。同时,一些新兴企业也凭借独特的技术和创新的商业模式,在细分市场中崭露头角。目前行业内相关企业主要包括苏州瑞可达连接系统股份有限公司、厦门弘信电子科技集团股份有限公司、苏州万祥科技股份有限公司、昆山科森科技股份有限公司、东莞市奕东电子有限公司、胜蓝科技股份有限公司、深圳市得润电子股份有限公司等。

1、苏州瑞可达连接系统股份有限公司
苏州瑞可达连接系统股份有限公司是专业从事连接器产品的研发、生产、销售和服务的国家专精特新小巨人企业,主要产品包括连接器、连接器组件和模块等系列,是同时具备光、电、微波、流体、数据连接器产品研发和生产能力的企业之一。在新能源汽车连接器市场,公司开发了全系列高压大电流连接器及组件、换电连接器、CCS、交直流充电枪、液冷充电枪、充电桩、超充系统等系列产品,从而形成了公司在新能源汽车配套市场丰富的电动化、智能化产品线,逐步在新能源汽车领域打开市场,成为了新能源汽车连接器行业的优质供应商之一。2025年上半年,公司新能源连接器实现营业收入13.95亿元,同比上涨61.6%。

2、苏州万祥科技股份有限公司
苏州万祥科技股份有限公司聚焦消费电子和新能源动力/储能两大领域,积极围绕锂电池产业链布局,主要从事消费电子精密零组件产品及动力/储能电池精密组件产品相关的研发、生产与销售。经过多年的发展,公司拥有包括热敏保护组件、数电传控集成组件、精密结构件、柔性功能零组件、微型锂离子电池、动力/储能电池壳盖/壳体、CCS一体排等日益丰富的产品线,相关产品已广泛应用于笔记本电脑、平板电脑、智能手机及智能穿戴设备等主流消费电子产品。2025年上半年公司动力/储能电池类产品实现营业收入1.67亿元,同比上涨91.67%。这一显著增长主要得益于公司产能的进一步释放并步入高速发展阶段。CCS产品经过前期的技术沉淀和市场验证,已在竞争激烈的市场中建立起一定的差异化竞争优势,为业务增长奠定了坚实基础。


CCS集成母排行业发展趋势
1、多功能、小型化发展
随着科技的不断突破,CCS集成母排将朝着多功能、小型化方向发展。未来的集成母排有望进一步整合更多的功能模块。这不仅仅局限于现有的温度采样、电芯电压采样和过流熔断功能,更可能融入电池状态监测、故障诊断等高级功能,以实现更为全面的一体化电池管理。同时,通过精进的结构设计和采用前沿的制造工艺,集成母排将力求在有限的空间内集成更多的部件,以达成小型化的目标。
2、行业集中度不断提升
随着CCS集成母排行业的不断发展,越来越多的企业进入这一领域,使得市场竞争愈演愈烈。其中,龙头企业将不断加强合作,通过并购、战略合作等方式,实现资源整合和优势互补,提高企业的综合竞争力。而部分缺乏检测能力、产品不达标的小企业将面临淘汰风险。行业加速出清,市场集中度不断提高。
3、应用场景不断拓宽
CCS集成母排行业需求大部分来自于新能源汽车和储能领域,其中储能业务增长迅猛。随着储能大容量电芯和集装箱产品迭代,集成母排正逐步替代传统线束,渗透率快速提升,叠加全球储能项目爆发,储能将成为行业增长核心引擎。同时,应用场景正向多元领域延伸,5G 基站、数据中心等对供电稳定性要求高的场景,以及电动工具、无人机、电动自行车等小型设备领域,正逐步成为新的需求增量,打开行业成长空间。
●以上数据及信息可参考智研咨询(www.chyxx.com)发布的《中国CCS集成母排行业市场全景分析及发展趋势研判报告》。
● 您可以关注【智研咨询】公众号,每天及时掌握更多行业动态。
往期推荐


中国专业的产业咨询服务平台
智研咨询(www.chyxx.com)专注产业咨询十五年,是中国产业咨询领域专业服务机构。公司以“用信息驱动产业发展,为企业投资决策赋能”为品牌理念。为企业提供专业的产业咨询服务,主要服务包含精品行研报告、专项定制、月度专题、市场地位证明、专精特新申报、可研报告、商业计划书、产业规划等。提供周报/月报/季报/年报等定期报告和定制数据,内容涵盖政策监测、企业动态、行业数据、企业排行、产品价格变化、投融资概览、市场机遇及风险分析等。

智 研 产 研 中 心
深度剖析 全景思维 优质服务










部分案例







智 研 咨 询 优 势
专业 严谨 权威 客观

15年产业研究经验

自主研发数据库

10000+客户选择

100+团队成员

质量领先保障

精密准确的研究方法

权威资质

99.9%客户满意率

完善的售后保障

文章转载、引用说明:
智研咨询推崇信息资源共享,欢迎各大媒体和行研机构转载引用。但请遵守如下规则:
1.可全文转载,但不得恶意镜像。转载需注明来源(智研咨询)。
2.转载文章内容时不得进行删减或修改。图表和数据可以引用,但不能去除水印和数据来源。
如有违反以上规则,我们将保留追究法律责任的权力。
