


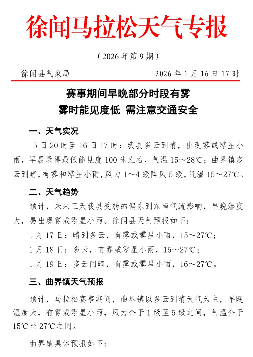
左右滑动查看天气专报
如山集团·2026徐闻菠萝的海健康跑
暨广东国际友谊跑
将于1月17日(明天)8:00开跑
如山集团·2026徐闻马拉松
将于1月18日7:30开跑
奔跑的心早已雀跃
但请记得来领取你最重要的参赛装备哦~
1月16日,如山集团·2026徐闻马拉松博览会正式拉开帷幕,展期为期两天。博览会以丰富多元的展区设置、精彩纷呈的配套活动,为参赛者、来宾与市民搭建起沉浸式体验平台,不仅提供便捷的赛前领物服务,更全方位展现徐闻的生机活力与独特魅力,提前点燃了马拉松赛事的热烈氛围。

走进博览会现场,清晰醒目的指示牌、热情周到的志愿者团队,让参赛选手的领物流程高效顺畅。选手们凭有效证件原件入场获取领物小票,随后在对应窗口领取号码布、参赛服与参赛包,整个环节有条不紊,赢得选手们一致好评。



沉甸甸的参赛包有什么呢?一起来解锁吧

博览会精心规划了多个特色展区,满足不同群体的需求。赛事信息展示区为选手提供详细的赛事指南;由数千名参赛选手姓名组成的英雄墙,成为选手们打卡留念的热门点位,大家纷纷驻足寻找自己的名字合影。


官方配速员与急救跑者展示墙同步亮相,全面呈现赛事的专业保障与筹备细节。赞助商展示区则通过多样互动活动,让现场观众近距离接触赛事相关产品,提前感受赛事氛围。


除了赛事相关内容,博览会还融入浓郁的地方文化元素。摄影展、非遗项目展同步开展,一幅幅精美图片展现徐闻的秀丽风光与人文底蕴,非遗展品则让观众领略到当地传统文化的独特魅力。中国邮政设立的马拉松主题邮局人气颇高,特色菠萝邮筒成为打卡亮点,来宾们纷纷挑选徐闻风光明信片,将这份来自滨海小城的美好祝福寄往远方。

此次博览会的举办,不仅为即将到来的如山集团·2026徐闻马拉松赛事筑牢服务保障基础,更成为展示徐闻城市形象的重要窗口,让更多人感受到这座城市的活力与温度。



组委会信息
商务合作:张女士 13172647801(仅接听商务合作事宜)
咨询电话:18122793354
官方微信公众号:宽洋赛事、徐闻菠萝的海马拉松
咨询邮箱地址:info@oceanwidesports.com
(工作时间:工作日09:00-12:00,14:00-18:00)
