企业格局:2025年12月,在苏州市房协的指导与支持下,依据租赁企业报送数据以及中指数据库·租赁版数据,评选出苏州市住房租赁企业开业/管理规模TOP20。本次榜单入围门槛为508套。
企业动态:运营主体加速多元化入场,国企主导格局进一步巩固,2025年苏州租赁住房市场集中呈现并购扩容、品牌入市、项目落地与REITs突破并行推进的发展态势。
政策动向:12月,中央层面导向主要聚焦“优化保障性住房供给”、“强化金融支持”与“提升住房品质”三大维度。
市场运行:2025年12月,全国住房租赁市场处于淡季,50城住宅平均租金环比、同比均下行;苏州全年租金整体以温和回落为主,仅7月短暂回升。

企业格局
2025年末,苏州TOP20长租公寓企业累计开业房源规模达103683间,累计管理规模达113653间。整体来看,苏州住房租赁市场集中度持续提升,头部企业规模优势进一步巩固,本土国企系平台在开业规模与管理规模两端均保持领先地位。



企业动态
运营主体多元主体加速入场,国企主导格局进一步巩固。
一方面,地方国企与国资平台仍是规模化供给的核心力量。通过自建、公建配套改造、存量盘活等方式,持续扩充租赁住房规模,并在产品定位、智慧化管理和社区运营方面不断升级,推动租赁住房从“保障型供给”向“品质化居住”演进。
另一方面,房企系住房租赁企业与专业租赁运营商持续深耕苏州市场。万科泊寓、雅诗阁等品牌,聚焦人才公寓和服务式公寓等细分赛道,强化产品标准化与运营能力,提升整体市场专业度。
同时,金融资本与产业资本对租赁住房的参与度明显提升。江苏省首单租赁住房公募REITs——华泰苏州恒泰租赁住房REIT于上海证券交易所成功上市,发行期间市场反响热烈。以富隆智地基金为代表的基金型资本,通过并购、改造等方式切入核心区优质租赁资产,推动存量资源高效盘活。
表:2025年苏州住房租赁企业重点动态梳理

资料来源:中指研究院综合整理
淞北四季公寓:从客研出发定义新一代租住生活
淞北四季公寓以深度客研为基础,精准锚定25-39岁青年人才的多元需求。户型跨度从独居精致一室到家庭三室,满足不同人生阶段的居住需求。客厅采用无主灯设计,搭配餐厅艺术吊灯,构建丰富的光影层次与场景氛围;全屋贯穿系统化收纳思维,从入户玄关、厨房橱柜、卫生间镜柜到卧室洞洞板墙面,最大化提升空间效率;独立洗衣机配置保障合租户型的卫生自主权,阳台侧面的微型条窗,增加室内采光的同时促进空气流通,于细微处彰显设计巧思与人文关怀。
苏享家·Ai+公寓:以科技赋能,与未来共居
苏享家·Ai+公寓——苏州首个特色智慧青年社区,以“与机器人共居”为核心理念,开启科技赋能租住生活的新范式。项目位于姑苏区苏苑街,总建筑面积约1.14万平方米,由5幢精装电梯洋房组成,提供150套智能科技公寓。公寓内部引入全屋智能系统、机器人管家与智能安防,融合星空美学设计,并贴心设置女性专属楼栋,在安全、品质与情感关怀上全面升级。同时,通过智享生活、潮玩娱乐、健身活动和党建共建四大功能空间,构建集居住、生活、社交与成长于一体的青年社区生态,致力于为苏州青年打造兼具科技温度与未来感的理想居所。


政策动向
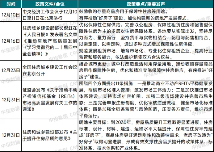
12月,中央政策导向主要聚焦“优化保障性住房供给”、“强化金融支持”与“提升住房品质”三大维度。
优化保障性住房供给方面,“鼓励收购存量商品房用于保障性住房”作为当前去库存与优供给相结合的重要抓手,在中央经济工作会议、全国住房城乡建设工作会议中被反复强调。同时,根据住建部部长倪虹在《人民日报》发表的署名文章《推动房地产高质量发展(学习贯彻党的二十届四中全会精神)》,优化保障性住房供给是全面落实推动房地产高质量发展的重点任务之一。“完善以公租房、保障性租赁住房和配售型保障性住房为主的多层次住房保障体系,……以需定建、以需定购,通过多种方式增加保障性住房供应”,配租型保障房在住房保障体系中的基础性地位进一步稳固。
强化金融支持方面,其一是进一步落实保障性住房再贷款政策,中国人民银行在《中国金融稳定报告(2025)》提及,下一步将抓好保障性住房再贷款等已出台金融政策落实,加强房地产金融宏观审慎管理,稳妥有序完善房地产信贷基础性制度,促进房地产市场平稳健康发展,助力构建房地产发展新模式。其二是深化REITs市场建设,证监会发布《关于推动不动产投资信托基金(REITs)市场高质量发展有关工作的通知》,围绕四个方面提出11条措施,支持市场扩容扩围,通过完善申报注册制度、优化审核流程、加强全链条监管等措施,为租赁住房项目的资产证券化提供坚实的制度保障,激发市场主体活力。
提升住房品质方面,12月中央经济工作会议与全国住建工作会议均强调“有序推进好房子建设”,12月31日,住建部正式发布《关于提升住房品质的意见》,明确了到2030年住房品质提升的总体目标:房屋品质提升工程取得显著进展,住房标准、设计、材料、建造、运维水平大幅提升,保障性住房率先建成“好房子”。这为保障性租赁住房的规划、设计、建设和运维设立了更高的标准,预示着未来入市的保租房将在品质上有显著提升,更好地满足新市民、青年人的租住需求。
表:2025年12月中央层面出台的住房租赁相关政策/重要事件

资料来源:中指研究院综合整理

市场运行
1.整体租金:12月50城住宅平均租金环比下跌0.60%,同比下跌3.62%
2025年12月,住房租赁市场处于传统淡季,租住需求规模维持低位运行,重点50城住宅平均租金环比继续下跌。根据中指50城住宅租赁价格指数,12月,全国50个城市住宅平均租金为34.16元/平方米/月,环比下跌0.60%,跌幅与11月持平;同比下跌3.62%,跌幅较11月扩大0.05个百分点。
图:2021年7月至2025年12月50城住宅平均租金及环比涨跌

数据来源:中指数据CREIS.租赁版
2. 苏州住房租金:整体以小幅下行为主,仅7月出现短暂回升
2025年,苏州住宅租赁市场整体以小幅下行为主,全年住宅平均租金由年初的34.66 元/㎡·月逐步回落至年末的33.85 元/㎡·月,累计下降0.81 元/㎡·月,整体调整幅度可控,未出现剧烈波动。
从月度环比走势看,1—6月租金持续缓慢回落,环比跌幅多在 -0.06% 至 -0.43%区间;7月在毕业季和阶段性换租需求带动下,租金环比 小幅上涨0.06%,但持续性不足。8月以后,随着租赁旺季效应减弱,租金再次进入下行通道,11—12月环比降幅扩大至 -0.44% 和 -0.50%,年末价格承压特征较为明显。
图:2022年1月至2025年12月苏州住宅平均租金及环比涨跌

数据来源:中指数据CREIS.租赁版
本文转载自【中指研究院江苏】
我们致力于保护作者版权,在撰写微信公众号文章时,我们会尽可能地标注作者、出处,尊重原作者的权益。如若在过往发布中存在材料出处不详的问题,望原作者及相关权益者见谅。如涉及版权及侵权请与我们联系处理
