

2026-2029年成都列五中学学生宿舍管理服务采购项目采购预算市场调研询价公告


按照成都列五中学学生宿舍管理所需,我单位拟开展学生宿舍管理服务采购工作,现对项目采购预算进行市场调研询价,特邀请符合本次采购要求的潜在供应商报价。
一
采购项目名称:
2026-2029年成都列五中学学生宿舍管理服务采购项目(暂定)。

二
采购项目目标:
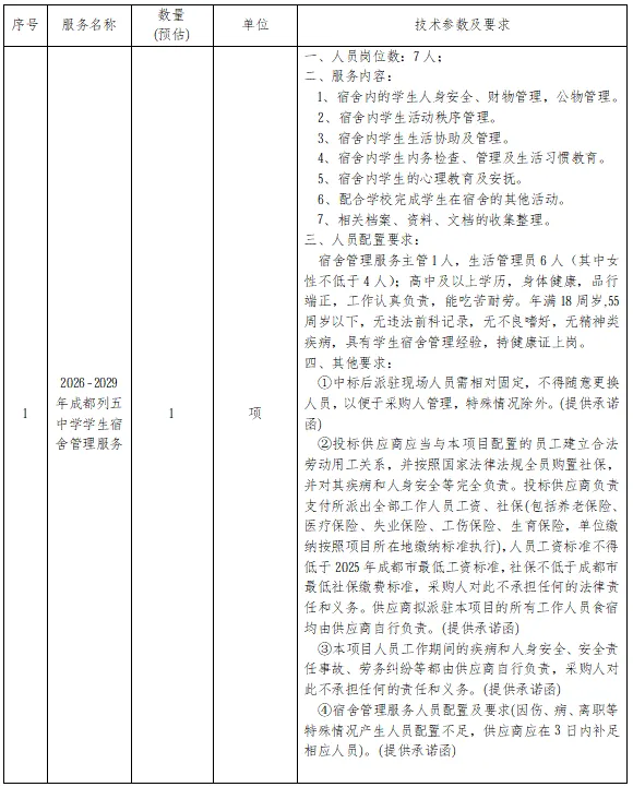
满足成都列五中学学生宿舍管理服务需求,涉及住校生约700人,楼层管理数6层。服务内容包括:学生人身安全、财物管理,公物管理、学生活动秩序管理、学生生活协助及管理、学生内务检查及生活习惯教育、学生的心理教育及安抚、配合学校完成学生在宿舍的其他活动、相关档案、资料、文档的收集整理。

三
采购项目需求:


四
商务要求:
1.服务周期要求:项目采购服务期3年,合同一年一签;
2.人员配置要求:宿舍管理服务主管1人,生活管理员6人(其中女性不低于4人);高中及以上学历,身体健康,品行端正,工作认真负责,能吃苦耐劳。年满18周岁,55周岁以下,无违法前科记录,无不良嗜好,无精神类疾病,具有学生宿舍管理经验,持健康证上岗。
3.付款方式要求:本项目拟付款方式为合同签订后按月支付服务费,月考核合格后支付当月服务费的100%。
4.服务要求:
(1)管理运作要求:生活管理老师归口到学校相应处室管理。
(2)服务人员:
①参考“人员配置要求”配齐相关服务人员,相关服务人员必须满足相关岗位的任职要求。
②各位服务人员必须统一着装,佩戴明显标志,仪容仪表整洁,服务主动热情,服务人员宜使用普通话。
③进驻学校之后,员工上岗前,服务公司应对所有上岗人员进行岗前培训,合格后上岗。
④该项目所有管理及服务人员应服从学校相应管理部门的临时调配。
⑤服务人员对在校园内活动的学生、教师、家长及其他人员态度和善,共同维护学校形象。
(3)规章制度:服务公司应完善各项管理制度,并报学校备案,包括:
①服务方案。
②各岗位职责、工作流程及服务标准。
(4)监督与投诉
①信息收集:服务公司应以各种方式收集师生对服务质量的信息,及时分析这些信息,不断改进服务的内容和质量。对服务满意度信息的收集,可以采用直接与校方沟通、向校方发放调查问卷等方式收集关于服务的反馈信息。
②投诉处理:服务公司应主动接受校方的监督,认真及时地处理意见和建议,并将处理结果及时通知投诉者或意见反馈者。
(5)宿舍管理档案、资料、文档的收集整理
完善的宿舍服务档案,并定期整理归类后交学校相关部门存档备查,内容至少应包括:
①宿舍日常管理工作相关文档、资料。
②安全培训及应急管理处置相关资料。
③其他相关资料。
(6)学生宿舍管理要求:女生宿舍只能安排女性生活管理老师;协助学校管理部门制定详细的住校生管理细则,并按细则要求进行住校生管理。
①实行24小时轮流值班制度,男女生宿舍值班人员每楼层各不少于1人,并按时上下班,做好交接班工作。
②做好宿舍财物进出管理,并做好登记。
③每天至少2次不定时巡查宿舍楼宇内房间内、通道、楼道的设施设备情况,及时报修,以避免因设备设施问题导致学生人身伤害。
④在宿舍有学生期间,相应区域生活老师必须在岗,管理并监督好学生在宿舍楼的活动,避免因学生不当活动造成人身伤害。
⑤教育学生在宿舍内正确活动,做到动静有序、进出有序,按时就寝,保证学生的充足休息。
⑥生活老师与住校生管理主管人员随时保持与学校后勤处、德育处、安保处及班主任的交流与沟通,熟悉学校对于学生的各方面要求。
⑦按学校作息时间规定做好学生的入寝及起床管理,保证学生的充足休息和按时就餐、上课。
⑧按学校规定做好学生内务检查,并公布检查结果、寝室评比结果公布等管理措施。
⑨辅导学生做好个人卫生及内务、宿舍清洁等;
⑩生活老师与德育处要建立沟通机制,了解学生在住校生活中的身心状态与需求,关注学生的情绪及心理变化,及时发现异常情况并进行相应的心理干预,尽量避免住校生在住校期间因缺少关爱可能导致的不良后果,及时发现问题并向德育处汇报。
(7)特别要求
因考虑到学生宿舍管理工作的特殊性,对学生宿舍管理工作提出以下强制性的要求:
①必须保证生活管理老师队伍的稳定性,生活管理老师的人员流动必须经过学校的同意,生活管理老师的入场离场必须在学校相应管理部门备案备查;
②每月对生活管理老师的工作技能培训不得少于1次,每次培训不得少于1小时;培训内容除常规服务工作技能外,还必须包括如何对学生进行心理辅导的相关知识与技能。
③服务人员在学校临时性重大活动中需协助采购人完成一些非学生宿舍管理工作。
(8)其他要求:供应商须承诺:
①中标后派驻现场人员需相对固定,不得随意更换人员,以便于采购人管理,特殊情况除外。(提供承诺函)
②投标供应商应当与本项目配置的员工建立合法劳动用工关系,并按照国家法律法规全员购置社保,并对其疾病和人身安全等完全负责。投标供应商负责支付所派出全部工作人员工资、社保(包括养老保险、医疗保险、失业保险、工伤保险、生育保险,单位缴纳按照项目所在地缴纳标准执行),人员工资标准不得低于2025年成都市最低工资标准,社保不低于成都市最低社保缴费标准,采购人对此不承担任何的法律责任和义务。供应商拟派驻本项目的所有工作人员食宿均由供应商自行负责。(提供承诺函)
③本项目人员工作期间的疾病和人身安全、安全责任事故、劳务纠纷等都由供应商自行负责,采购人对此不承担任何的责任和义务。(提供承诺函)
④宿舍管理服务人员配置及要求(因伤、病、离职等特殊情况产生人员配置不足,供应商应在3日内补足相应人员)。(提供承诺函)
⑤验收标准要求:本项目将按照《财政部关于进一步加强政府采购需求和履约验收的指导意见》(财库(2016)205号)等政府采购相关法律法规的要求进行验收。

五
资格要求:
1.具有独立承担民事责任的能力;
2.具有良好的商业信誉和健全的财务会计制度;
3.具有履行合同所必需的设备和专业技术能力;
4.有依法缴纳税收和社会保障资金的良好记录;
5.参加政府采购活动前三年内,在经营活动中没有重大违法记录。

六
报价截止时间:
2026年1月21日17:00(北京时间,法定节假日除外),逾期不予接收或作无效处理。

七
报价材料:
1.报价函(见附件),报价中需包含实施本项目所需的服务内容、人员、税金等所有有关的费用,价格以大写为准,注明:联系人、联系电话、联系邮箱,报价表加盖供应商公章。
2.提供营业执照或统一社会信用代码证复印件(证书复印件加盖供应商公章);
二维码查看附件


八
报价材料提交:
请有意向的供应商将加盖供应商公章的报价材料扫描成PDF,发送至邮箱702796@qq.com,文件命名为:项目名称+供应商名称。

九
报价须知:
1.本次市场调研仅为了解和掌握采购标的真实市场价格水平,为采购需求提供参考,不会影响后期的招标采购工作。
2.报价需在合理成本和利润基础上符合市场行情。
3.提供的所有资料须加盖公章。
4.现公示的采购需求因市场了解的局限性,仅作为本项目市场调研参考使用,无任何针对性、偏向性、歧视性,如有不全之处,敬请理解,并请关注该项目的采购动态。
5.本公告仅作为编制本项目采购项目的前期市场询价,不作为确定供应商的依据,具体采购项目情况以相关采购公告和采购文件为准。

十
询价形式:
本次询价邀请在四川省成都列五中学官方微信公众号上以公告形式发布。

十一
联系方式:
采 购 人:四川省成都列五中学
地 址:成都市双园巷9号
联 系 人:唐老师
联系电话:028-84114810

四川省成都列五中学
2026年1月12日

