1、葡萄酒冷藏柜行业发展情况
(1)葡萄酒及葡萄酒冷藏柜基本情况
葡萄酒是以葡萄或葡萄汁为原料,经全部或部分酒精发酵酿制而成的发酵酒,其酒精度通常在8%至 15%之间。葡萄酒种类丰富,因葡萄品种、栽培方式及酿造工艺的差异,形成了风格多样的产品。根据色泽的不同,葡萄酒一般可分为红葡萄酒、桃红葡萄酒和白葡萄酒三类。
葡萄酒的原料(葡萄皮和葡萄籽)中含有一些特殊成分,例如白藜芦醇和单宁。多项实验室研究表明,白藜芦醇和单宁具有抗氧化特性,并在一定程度上对心血管系统具有保护潜力。因此,在适量饮用的前提下,葡萄酒对健康会产生某些积极影响。

葡萄酒酒体较为脆弱,其长期保存需要在避光、恒温、恒湿、避震的特定条件下进行,不宜放置在冰箱中与食品一并储藏,因此需要专门的葡萄酒冷藏柜予以储存。与普通冰箱相比,葡萄酒冷藏柜在设计上对于温湿度控制的要求更为严苛,既不能温度过高使得葡萄酒变质,又不能温度过低导致红酒休眠,还能解决湿度变化导致的软木塞开裂、细菌增生等问题。
同时,葡萄酒冷藏柜还特别采用了减振设计,最大限度降低振动对酒体结构与陈化过程的影响。酒体结构就像是葡萄酒的骨架和肌肉,关乎着葡萄酒在口中的重量感、质感以及整体的平衡度。
此外,不同品种葡萄酒的最佳储藏温度亦不相同,例如,饱满型红葡萄酒最佳储藏温度为 16-18°C,中等/轻酒体红葡萄酒最佳储藏温度为 12-16°C。因此,葡萄酒冷藏柜尤其是多温区葡萄酒冷藏柜是葡萄酒理想的储存设备。
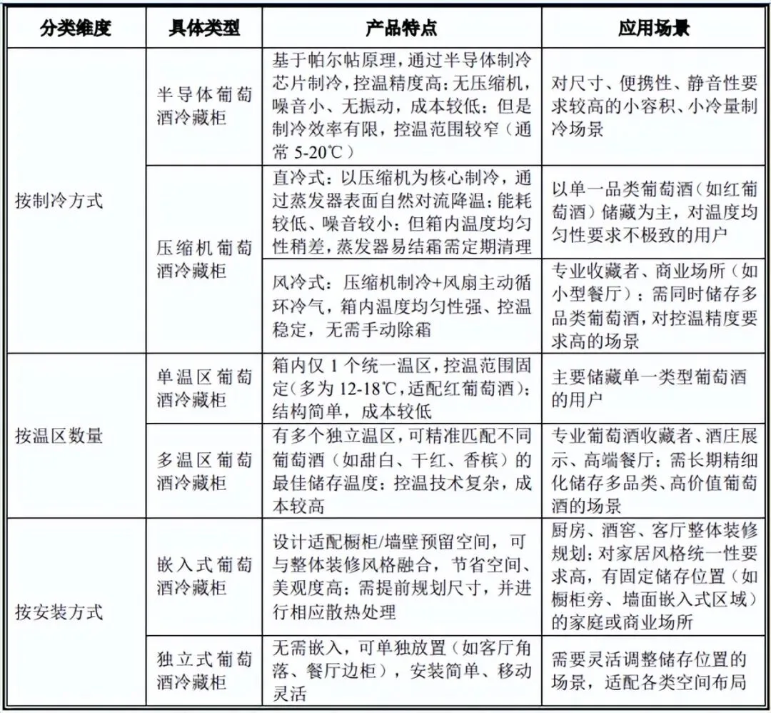
葡萄酒冷藏柜一般由制冷系统、控温控湿系统、减振与静音系统、智能管理与物联网系统、柜体、储存区等部分组成。葡萄酒冷藏柜有多种分类方式,常见的分类维度包括制冷方式、温区数量和安装方式。具体分类情况如下:

(2)全球市场规模及需求情况
红酒长期以来为欧美主要酒精饮料之一,在美国、英国、西班牙、意大利、南非和加拿大等国深受消费者认可。根据国际葡萄与葡萄酒组织(OIV)统计,2023 年全球红酒消费量约为 221 亿升,为全球第三大酒精品类。
根据 Mordor Intelligence 发布的报告,2023 年全球酒柜市场规模约为 27.6 亿美元,预计未来 5年复合年增长率为 6.06%。目前红酒消费主要集中在欧美发达国家及地区,随着亚洲经济发展,未来亚洲地区红酒消费量有望提升,家庭饮酒场景逐步普及,葡萄酒冷藏柜市场未来有望持续增长。
(3)国内市场规模及需求情况
近年来随着消费者结构的变化,红酒在婚宴、商业应酬、家庭自饮等场景中越来越常见,未来红酒市场规模有望实现突破,从而带动葡萄酒冷藏柜市场增长。据中国酒业协会发布的《中国酒业“十四五”发展指导意见》,预计到 2025 年,我国葡萄酒产量将达 70 万千升,比“十三五”末增长 75.0%,年均递增 11.8%;销售收入达到 200 亿元,比“十三五”末增长 66.7%,年均递增 10.8%。
未来中国葡萄酒产销量的增长有望打开葡萄酒冷藏柜市场新的增长空间。
2、行业技术水平及技术特点
葡萄酒冷藏柜专为对环境要求严苛的葡萄酒储藏而设计,其对温度、湿度、振动、静音均有较高标准,集制冷领域多项先进技术于一体。在温度控制方面,葡萄酒适宜储存的温度区间狭窄,仅在 12-18℃,且对温度波动敏感,这就要求企业掌握先进制冷技术,实现精准控温,以此维持酒液分子结构的稳定,确保葡萄酒品质不受影响。
湿度控制同样关键,酒柜内湿度需稳定保持在 50%-75%,企业必须研发高效湿度调节系统,运用智能加湿与除湿技术,精准调控湿度,防止酒塞干裂或发霉,保障葡萄酒的密封性。葡萄酒冷藏柜还需配备减振系统,因为细微振动会干扰葡萄酒的陈化过程。企业需通过优化柜体结构设计、选用优质减振材料,最大程度降低振动传递,为葡萄酒提供稳定的储存环境。
同时,领先的静音设计也是必要条件,通过优化压缩机、风机等部件的运行模式、优化风道设计,以及采用隔音、吸音材料,确保酒柜运行时噪音处于低水平,避免对葡萄酒产生不良影响。此外,在能效设计上,为响应节能环保趋势,企业需研发高效制冷循环系统,提升酒柜的能源利用效率,降低能耗。随着市场发展,智能酒柜成为新的发展趋势。
智能酒柜需具备远程监控、故障预警、个性化设置等丰富功能。企业要借助物联网技术,实现手机 APP 对酒柜的远程操控,让用户能实时监测酒柜内温湿度、灯光等状态;利用传感器技术,实现故障自动诊断与预警,为用户提供便捷、智能的使用体验。
3、行业发展趋势
(1)技术引领行业变革,制冷设备朝着节能、智能等方向发展
在“碳达峰”与“碳中和”的趋势下,我国及欧美国家对家电的能效提出更高要求,促进制冷技术不断朝着绿色环保、节能高效的方向发展。例如,2025 年我国发布的《家用电冰箱耗电量限定值及能效等级》,提升了电冰箱各能效等级的指标要求及耗电量限定值准入门槛,大幅减少了电冰箱的耗电量;新增了容积利用率要求,规范电冰箱产品的有效容积,促进企业采用高性能、小体积化绝热材料;增加了智能电网信号响应能力等要求,推动电冰箱智能化、绿色化发展。
欧盟 ErP 能效认证、美国 DOE 能效标准亦对家电节能提出更高要求。行业内企业不断探索新材料和新技术应用,变频技术、二氧化碳环保制冷剂等低碳节能技术进入规模应用阶段。近年来,人工智能、大数据、物联网等技术不断取得突破,赋能制冷设备行业,为客户提供便利性,提升体验感。
(2)传统场景拓展、新场景涌现、产品快速迭代
家庭场景是制冷设备传统应用场景。随着人民生活水平的提高,家庭场景的冷藏冷冻需求不断细化和拓展,家用冷藏柜、制冰机、美妆冰箱、葡萄酒冷藏柜、雪茄柜、冰沙机等新品不断出现。伴随着远程控制、人脸识别等功能在轻型商用制冷设备中的普及,推动了智能化冷藏柜等产品的需求。行业内企业根据市场需求与行业发展趋势不断推陈出新,推动产品快速迭代。
(3)产品向高端化和专业化转型
自改革开放承接国外家电产业转移以来,经过多年发展,国内冰箱生产企业已从早期的仿制为主转变为依靠自主研发和注重产品创新为主,建立了包括生产、经营、研发、设计与人才培养等环节在内的完整工业体系。近年来,制冷产品由定频到变频,由直冷到风冷无霜,由单门到多门,实现大容积,多功能、低能耗、物联网智能等功能,我国制冷设备逐渐向高端方向转型,在技术水平、性能、质量等方面不断进步,在国际市场上竞争力不断增强。
近年来随着社会经济发展,消费者对酒柜的品质需求日益提升,不仅要求具备精准的恒温、恒湿、防震和防紫外线等专业功能,还推动着多温区、低噪音设计等专业级酒柜市场的快速增长。与此同时,高端材质与工艺的升级也成为重要趋势,钢化玻璃门体、金属框架、实木层架、隐藏式铰链以及嵌入式设计等不仅提升了产品的实用性和耐用性,更与高端家居场景完美融合,满足消费者对美学与功能兼具的高品质需求。
4、行业竞争格局及主要企业
全球葡萄酒冷藏柜市场呈现明显的区域集中特征,欧美市场凭借成熟的葡萄酒消费文化占据主导地位,并培育出多个具有全球影响力的专业品牌。因此葡萄酒冷藏柜市场分布中,欧美市场占据绝对多数的份额,葡萄酒冷藏柜品牌以欧美地区品牌为主。国内葡萄酒冷藏柜制造商普遍采取OEM/ODM 模式为欧美大型品牌商、渠道商、分销商、电商平台等提供代工服务。
近年来,中国葡萄酒冷藏柜行业正经历从“代工制造”向“自主创新”的战略转型。行业头部企业通过自主创新、深化产学研合作等多元路径,持续提升技术实力与核心竞争力。同时,企业在品牌建设上加大投入,从设计研发到市场推广全方位培育自主品牌,推动“中国制造”向“中国智造”“中国品牌”转型。目前,中国葡萄酒冷藏柜制造商已具备生产高效节能、智能化产品的技术能力。在品质上,通过严苛的品控体系和材料升级,产品稳定性与耐用性显著提升。这些产品不仅能满足国内市场对绿色制冷、智能制冷的需求,更凭借高性价比和技术优势积极拓展海外市场,成为国际制冷设备市场的重要力量。
目前葡萄酒冷藏柜的主要制造厂商包括凯得智能、新顺翔、维诺卡夫、越海电器、富信科技。根据公司主要竞争对手官网及公开披露信息,公司主要竞争对手概况如下:
(1)新顺翔
中山市新顺翔电器制造有限公司始创于 1999 年,是一家专业生产和销售制冷葡萄酒冷藏柜的国家高新企业,产品主要销往美国、加拿大、澳洲、瑞典、西班牙、法国、韩国、日本、新加坡等国家或地区,与多家世界品牌公司保持长期友好的合作销售关系,新顺翔合作主要客户及品牌包括Electrolux、RVIC 等。
新顺翔通过了 ISO9001 认证,产品获得 CE、CB、CSA、UL 等相关安全认证,符合美国以及欧盟严格的品质和环保要求。目前新顺翔有多个冰箱测试实验室,实验室已经通过 CSA、SGS 等权威机构认可,可以完成北美及欧洲等国家和地区的安全、能耗等相关测试认证工作。目前新顺翔具有 1 家整机厂,5 家零配件工厂,员工总数超过 500 人,年产各类制冷家电产品超过 30 万台。
(2)美尼亚(持有维诺卡夫品牌)
广东美尼亚科技有限公司成立于 2006 年,是国内半导体电子酒柜、压缩机酒柜的知名代工商,其客户既包括专业的葡萄酒冷藏柜品牌,如欧美的 Vinotemp、Danby、Summit、Enthusiast、Climadiff、Caso;也包括大型百货公司和超市,如欧美的 William Sonnama、Target、Costco、Wal-mart。维诺卡夫产品具备保温保湿、防凝霜等功能,容量上既包括 18 支半导体小酒柜,也包括 189 支压缩机大容量酒柜,主要产品价格区间由 700 元至 13,000 元不等。目前美尼亚已形成了全价格域的产品矩阵,具有一定的行业地位。
(3)越海电器
中山市越海电器有限公司坐落在广东省中山市南头镇,成立于 2007 年,占地 15000 平方米,主要产品为压缩机恒温酒柜、电子恒温酒柜和客房小冰箱。越海电器通过了 ISO 9001 认证,产品取得 CE、EMC、UL、GS、CCC 等国际质量认证,酒柜畅销于英国、德国、法国、澳大利亚、西班牙、智利、玻利维亚、墨西哥和韩国等国外市场,合作主要客户及品牌包括 Enthusiast、Vinotemp、AVANTI、CYDEA、TEKA、Enphase Energy, Inc 等。
(4)富信科技(股票代码 688662)
广东富信科技股份有限公司创建于 2003 年,为半导体制冷设备生产商,主要产品为恒温酒柜、电子冰箱、冰淇淋机等。产品普遍获得了中国 3C、欧盟 CE、德国 GS、美国 ETL、DOE,加拿大CSA,国际 CB 等多项认证。目前已具备年产 65 万台热电设备产能,与 SEB、伊莱克斯(Electrolux)、美的、Bruno、Jura 等国内外知名品牌建立了持续稳定的合作模式。
(4)凯得智能
广东凯得智能科技股份有限公司公司成立日期 2008 年 12 月 18 日。公司主要从事精准控温控湿、相关节能技术和智能化应用的研发,并将相关研发成果应用于葡萄酒冷藏柜、饮料柜、医疗柜、专用冰箱、嵌入式冰箱等多元化产品的生产和销售。公司是国内规模领先的葡萄酒冷藏柜专业生产制造商,致力于成为在国际上知名的高端制冷设备生产制造商。自成立以来,公司即专注于控温控湿制冷技术的研发,在精准控温控湿、高效节能、静音、制冷深度及产品智能化应用等方面形成了具备优势的核心技术。
公司是国内少数满足全球严苛能效标准(美国 DOE、欧洲 ErP)的高效节能葡萄酒冷藏柜产品生产企业。公司部分产品能效水平显著优于欧盟 ErP、美国能源之星能效标准。
公司技术和产品得到全球知名客户的广泛认可,与伊莱克斯(Electrolux)、麦德龙(Metro)等世界知名企业,Greenfield、Enthusiast 等欧美专业葡萄酒冷藏柜品牌商,以及 Dometic、Coyote 等全球知名户外休闲生活品牌商建立了稳定的合作关系。
此报告为正式可研报告摘录公开部分。定制化编制政府立项审批备案、资产转让并购、合资、资产重整、IPO募投可研、国资委备案、银行贷款、能评环评、产业基金融资、内部董事会投资决策等用途可行性研究报告可咨询思瀚产业研究院。

关 于 我 们 
·官方网站:Chinasihan.com
