

钽酸锂单晶行业相关概述
钽酸锂单晶是无色透明的单晶体,主要原料是高纯氧化钽和碳酸锂,是微波声学器件用的良好材料。钽酸锂是优良的热释电材料,虽然其热释电系数比其他许多热释电晶体小,但其居里温度高、物理化学稳定性好,可承受高能量红外辐射,上升时间快,主要应用于表面声波器件、漏表面波器件、声体波器件、压电传感器、电光器件、热释电探测器。

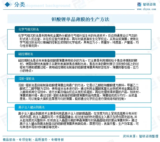
随着5G通信、人工智能、物联网技术的快速发展,器件逐渐朝着微型化、高频化、集成化方向发展,钽酸锂单晶薄膜因具有优异的电光转换特性、温度特性、导热性并且可与硅兼容,因此被认为是后摩尔时代新器件发展迫切需求的新材料。钽酸锂单晶薄膜的生产方式多样,包括化学气相沉积、磁控溅射、溶胶-凝胶法、离子注入键合剥离法等。其中,化学气相沉积法以其独特的优势脱颖而出。该方法通过有机金属的热分解,实现气相外延生长,精确控制生成物的组成,且生成的薄膜应力小、质量优、纯度高、产量大、均匀性好,是制备钽酸锂单晶薄膜的理想方法。


钽酸锂单晶行业产业链
从产业链来看,钽酸锂单晶行业上游包括原材料开采和原材料加工环节,原材料开采是指对钽矿和锂矿的开采,其中钽矿主要分布在澳大利亚、巴西等国家,中国储量较低,开采规模相对较小,大部分依赖进口。锂矿资源在全球分布广泛,中国也是重要的锂矿产地之一。原材料加工是指对钽和锂的提炼、精制等过程,需要将钽矿和锂矿加工成高纯度的氧化钽、碳酸锂等原材料,这些高纯度原材料是生产钽酸锂单晶的关键。下游是指钽酸锂单晶的应用领域,包括光通信、光计算、激光器、生物医学、新能源等。

碳酸锂是制造钽酸锂单晶的重要原材料,主要用于提供锂源并参与晶体生长控制。近年来,我国碳酸锂行业产量持续增长,为钽酸锂单晶生产提供充足的原材料。数据显示,2024年中国碳酸锂产量达到70.1万吨,同比增长35.3%。2025年这一增长趋势延续,上半年国内总产量已达38.6万吨,同比增长29%。碳酸锂行业产量增长主要得益于下游新能源汽车、储能行业的发展,对碳酸锂的需求不断增加,进而推动行业产能扩张。预计未来在国家政策的推动下,碳酸锂产能将进一步提升,行业产量不断增加。

相关报告:智研咨询发布的《中国钽酸锂单晶行业市场竞争态势及投资潜力研判报告》

钽酸锂单晶行业发展现状
钽酸锂单晶作为一种高性能功能材料,凭借其优异的压电、光电和热稳定性等特点,广泛应用于光通信、激光器件、医疗设备等高附加值领域。在光通信领域,钽酸锂单晶可以用于光纤通信中的频率转换和波长转换,提高光信号的传输效率;在激光器件方面,钽酸锂单晶广泛应用于半导体激光器、CO2激光器等激光器中,可用于脉冲调制、倍频、和和频等光学效应;在生物医学领域,钽酸锂单晶可以作为生物医学成像技术中的散射补偿器材料,用于提高图像的清晰度和分辨率。随着物联网、人工智能、大数据技术的快速发展,钽酸锂单晶行业市场规模持续扩大。数据显示,2024年中国钽酸锂单晶行业市场规模达到3.18亿元,同比上涨9.7%。


钽酸锂单晶行业竞争格局
从竞争格局来看,全球钽酸锂单晶核心厂商主要包括日本的信越化学、住友金属等,它们凭借长期技术积累、完善的产业链布局和稳定的客户资源,在高端市场具有显著优势。国内企业近年来随着研发投入的持续增加,在高端市场的渗透率逐步提升,如天通股份通过研发8英寸光学级钽酸锂晶体,成为全球少数掌握大尺寸技术的企业,逐步打破日本企业的技术垄断。

1、苏州长光华芯光电技术股份有限公司
苏州长光华芯光电技术股份有限公司成立于2012年,主要致力于高功率半导体激光器芯片、高效率激光雷达与3D传感芯片、高速光通信半导体激光芯片及器件和系统的研发、生产和销售。产品广泛应用于:工业激光器泵浦、激光先进制造装备、生物医学美容、高速光通信、机器视觉与传感等。从企业经营业绩来看,2025年上半年公司实现营业收入2.14亿元,同比上涨68.08%;归母净利润0.09亿元,同比上涨121.13%。在钽酸锂单晶方面,公司借力研究院产业平台孵化功能的优势,投资成立了苏州匀晶光电技术有限公司,该公司致力于开发先进的晶体生长及加工技术,向国内外客户提供高端铌酸锂、钽酸锂系列晶体,包括光调制、光纤陀螺、光隔离器、光学低通滤波片用光学级双面抛光LiNbO3晶片等。其产品广泛应用于光通信、激光加工、量子通信、太赫兹技术、医疗全激光显示、国防科技、自动驾驶传感器及高密度铁电存储等尖端领域。

2、天通控股股份有限公司
天通控股股份有限公司创立于1984年,拥有多家控股公司和参股公司,是国内首家由自然人直接控股的上市公司。公司目前已经形成电子材料、电子模组、智能装备、绿色能源四大业务板块,业务涵盖电子信息材料产业链上下游,是集科研、制造、销售于一体的国家高新技术企业。在电子材料方面,公司主要经营磁性材料、压电晶体材料、蓝宝石晶体材料,其中压电晶体材料,公司已经掌握了大尺寸铌酸锂晶片制备的关键核心技术,成功自主研发并量产。公司自主开发的8英寸掺铁钽酸锂晶体成功产出,是公司继6英寸钽酸锂晶体稳定量产后的又一大新突破,有效填补了大尺寸压电材料领域应用的空白。2025年4月,公司成功制备出8英寸光学级钽酸锂晶体,彰显了公司在钽酸锂晶体材料领域的领先地位。2025年上半年公司电子材料实现营业收入13.7亿元,同比上涨25.0%。


钽酸锂单晶行业发展趋势
1、大尺寸成为行业主流方向
下游光通信、半导体等领域对器件集成度要求不断提高,推动钽酸锂单晶向大尺寸方向发展。目前6英寸晶片已逐步实现稳定量产,8英寸及以上大尺寸晶片成为企业研发重点。未来随着技术成熟,大尺寸钽酸锂单晶的产能和良率将进一步提升,成本逐渐下降,加速其在高端领域的应用。
2、行业集中度有望提高
随着钽酸锂单晶市场的不断扩大,企业间的竞争也愈发激烈。未来,随着技术壁垒的提升和规模效应的凸显,行业资源将进一步向头部企业集中,中小厂商若无法实现技术突破或找到差异化竞争优势,可能面临被淘汰或整合的风险。
3、行业市场需求持续增长
由于钽酸锂单晶具有较高的耐高温、耐高电压、耐腐蚀、耐热、耐磨损、耐冲击等特性,使其在新能源汽车、超级电容器、新能源电池、智能电网、高压直流输电等领域得到广泛应用。随着这些领域的不断发展,钽酸锂单晶的需求将不断增长。此外,随着技术的进步,钽酸锂单晶的性能也将不断提高,其应用范围也在不断扩大,这也促进了中国钽酸锂单晶行业需求量的增加。

●以上数据及信息可参考智研咨询(www.chyxx.com)发布的《中国钽酸锂单晶行业市场竞争态势及投资潜力研判报告》。
● 您可以关注【智研咨询】公众号,每天及时掌握更多行业动态。
往期推荐


中国专业的产业咨询服务平台
智研咨询(www.chyxx.com)专注产业咨询十五年,是中国产业咨询领域专业服务机构。公司以“用信息驱动产业发展,为企业投资决策赋能”为品牌理念。为企业提供专业的产业咨询服务,主要服务包含精品行研报告、专项定制、月度专题、市场地位证明、专精特新申报、可研报告、商业计划书、产业规划等。提供周报/月报/季报/年报等定期报告和定制数据,内容涵盖政策监测、企业动态、行业数据、企业排行、产品价格变化、投融资概览、市场机遇及风险分析等。

智 研 产 研 中 心
深度剖析 全景思维 优质服务










部分案例







智 研 咨 询 优 势
专业 严谨 权威 客观

15年产业研究经验

自主研发数据库

10000+客户选择

100+团队成员

质量领先保障

精密准确的研究方法

权威资质

99.9%客户满意率

完善的售后保障

文章转载、引用说明:
智研咨询推崇信息资源共享,欢迎各大媒体和行研机构转载引用。但请遵守如下规则:
1.可全文转载,但不得恶意镜像。转载需注明来源(智研咨询)。
2.转载文章内容时不得进行删减或修改。图表和数据可以引用,但不能去除水印和数据来源。
如有违反以上规则,我们将保留追究法律责任的权力。
