发布信息
登陆/注册
搜索
搜索
导航
首页
产品供应
产品求购
企业库
酒业展会
行业资讯
认证会员
站内搜索
行业企业
当前位置:
首页
行业企业
正文
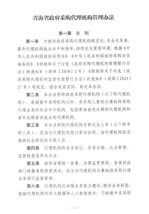
青海省:《青海省政府采购代理机构管理办法》
作者:本站编辑
2026-01-14 11:41:31
1
青海省:《青海省政府采购代理机构管理办法》
如需了解更多资质许可、工商财税、政策申报等业务
扫描二维码关注我们
中岳企业管理
下一篇:
丽水市森公站酒店管理有限公司印刷品采购成交公告
上一篇:
20日广州 招标采购条线管理实务与监督内生动力提升班
相关内容
查看全部
字节跳动1GW AIDC
2026-01-14 12:24
冀东水泥(烟台)有
2026-01-14 12:23
中国邮政集团有限
2026-01-14 12:22
【纪检】山西燃气
2026-01-14 12:21
2026年度网龙网络
2026-01-14 12:19
江苏亚邦医药营销
2026-01-14 12:18
华能福建公司绿春
2026-01-14 12:17
【招】华能吉林分
2026-01-14 12:15
湖北新兴全力机械
2026-01-14 12:14
电能易购2026-202
2026-01-14 12:13