


而这个“二次招标”的出台,还是为了弥补第一次招标的错误,以及修复公众信任。
2025年12月1日晚20:22许,就在上班族早已下班,已是万家灯火的时候,宜宾市叙州区一级国有独资公司宜宾首城工业集团有限公司微信公众号发布了一篇招标公告“宜宾首城工业集团有限公司关于宜宾市叙州区第二中学校体育场建设项目设计单位竞争性谈判公告”,要求递交参选文件截止时间为12月2日下午3点。
也就是说,首城工业集团在头天晚上下班后偷偷摸摸发布了这个招标公告,并且规定的递交参选文件截止时间几乎就在第二天下午刚上班时的15:00点。



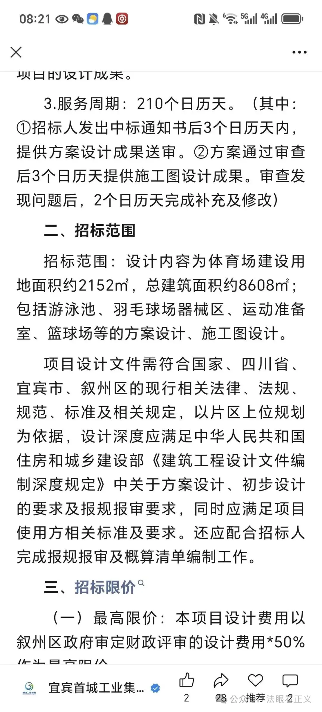
上三图为招标公告全文
我们不禁要问,叙州二中体育场建设设计单位的招标是牵涉国家安全的绝密工作,还是十万火急,比抢险救灾还紧急的工作,以至于首城工业集团头天晚上连夜发布公告,第二天下午刚上班就需要截止递交参选文件?
一个区属一级国企这样操作,不得不让人合理怀疑这是为某家早已“内定”的单位排除竞争对手,以快刀斩乱麻之势保证这家内定单位的当选吧?
果然,就在网友表示怀疑之际,首城工业集团又慌不迭地删除了这篇招标公告,截至目前,这个公告已经打不开了,这就更加重了网友的合理怀疑。


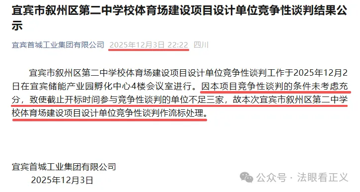
紧接着,12月3日深夜10点多,宜宾首城工业集团有限公司在其微信公众号上宣布,这次宜宾市叙州区第二中学体育场建设项目设计单位竞争性谈判做流标处理。同时,也说原因是“条件未考虑充分,致使截止开标时间参与竞争性谈判单位不足三家。”信息还透露,这次设计单位竞争性谈判工作于12月2日在宜宾储能产业园孵化中心4楼会议室进行了的。至于具体有几家单位参与竞争,则没有任何透露。
综上,经历了去年12月初饱受舆论批评和公众质疑的第一次招标后,宜宾首城工业集团今天本来是为了弥补上次的工作错误,但这样一个第一个字就出错的招标公告,很难让群众对其重建信心。
另据权威渠道信息,2026年1月7日,省委第七巡视组召开巡视宜宾市情况反馈会议。在反馈中,省委第七巡视组明确指出:宜宾在招投标领域治理不到位,内部裙带关系突出。这也正说明了,宜宾招投标领域出的问题是非常严重的。
在这样的形势下,如果宜宾首城工业集团不能正视错误,还是在招投标工作中处处出现纰漏,那真的就该好好查查其是否存在省委巡视组所说的“裙带关系”了。
来源:法眼看正义
欢迎关注宜宾爱心网。宜宾爱心网,传播宜宾爱心正能量,宜宾爱心好声音。



宜宾爱心网
与宜同行
传播爱心




宜宾爱心网
与宜同行
传播爱心

