发布信息
登陆/注册
搜索
搜索
导航
首页
产品供应
产品求购
企业库
酒业展会
行业资讯
认证会员
站内搜索
行业企业
当前位置:
首页
行业企业
正文
金昌水泥有限责任公司水泥熟料生产线超低排放改造项目EPC招标公告
作者:本站编辑
2026-01-13 21:10:00
0
金昌水泥有限责任公司水泥熟料生产线超低排放改造项目EPC招标公告
金昌水泥有限责任公司水泥熟料生产线超低排放改造项目--新型干法水泥厂超低排放改造项目EPC招标公告
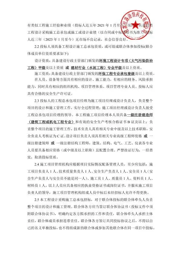
正文详见图片:
下一篇:
农业银行“结算e贷”:小微企业融资利器,最快3分钟到账!
上一篇:
2026年1月14日【10:30】哈尔滨市级储备(稻谷)采购交易会公告--江山粮库
相关内容
查看全部
工信部开启2025年
2026-01-13 21:09
茅台调价破局:泡
2026-01-13 20:58
建筑行业1月13日
2026-01-13 20:58
白酒行业寒冬,仍
2026-01-13 20:39
中国金属加工行业
2026-01-13 20:35
西北工业大学沣西
2026-01-13 18:02
5077万元预算!工
2026-01-13 18:00
【2亿中标】国网
2026-01-13 17:38
广东电网公司2025
2026-01-13 17:37
智标领航 AI 赋能
2026-01-13 17:35