
滴漏式咖啡机是一种经典的滴式过滤器,通过漏斗垫放滤纸和咖啡粉,利用重力作用滴滤出咖啡。使用简单,适合大众使用。滴漏式咖啡机是一种经典的滴式过滤器,通过漏斗垫放滤纸和咖啡粉,利用重力作用滴滤出咖啡。使用简单,适合大众使用。主要分为自动滴漏咖啡机和手动滴漏咖啡机。
滴漏咖啡机产业链上游涵盖原材料供应与核心部件制造,包括不锈钢、塑料、电子元件(如控制板、加热元件)、滤网、蒸汽阀等,以及咖啡豆种植与加工。中游为生产制造环节,涉及设计研发、组装测试及质量管控,下游包括销售渠道(商超、家电连锁店、电商平台)及终端用户,线上渠道因便捷性成为重要阵地,同时配套售后服务与配件供应,形成从原料到消费的完整闭环。
近十年来,在我国咖啡不再是少数人群的“小资饮品”,而是逐渐走进更多家庭和办公室。无论是一二线城市的精品咖啡馆扩张,还是电商平台带来的购买便利,都让消费者对“在家冲好咖啡”产生兴趣。尤其是年轻人,在外喝到手冲或精品滴滤咖啡后,会希望在家也能还原类似风味,这直接推动了我国滴漏咖啡机的需求增长。据统计2024年我国滴漏咖啡机市场规模约为2.06亿美元,同比增长11.4%。
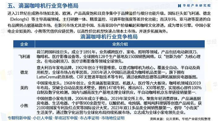
进入21世纪在成熟市场如北美、欧洲,产品高度饱和且竞争集中于品牌溢价与细分功能升级。国际巨头如飞利浦、德龙(Delonghi)等主导高端领域,主打研磨一体、精准温控、可调萃取强度等差异化功能;而沃尔玛、亚马逊等渠道的自有品牌则占据基础款市场。在新兴市场尤其是中国、东南亚因中产阶级崛起和咖啡文化渗透,成为增长引擎。中国小家电企业如美的、小熊等凭借供应链优势,以高性价比机型快速占领本土市场,并逐步拓展海外。
华经产业研究院研究团队使用桌面研究与定量调查、定性分析相结合的方式,全面客观的剖析滴漏咖啡机行业发展的总体市场容量、产业链、经营特性、盈利能力和商业模式等。科学使用SCP模型、SWOT、PEST、回归分析、SPACE矩阵等研究模型与方法综合分析滴漏咖啡机行业市场环境、产业政策、竞争格局、技术革新、市场风险、行业壁垒、机遇以及挑战等相关因素。根据滴漏咖啡机行业的发展轨迹及实践经验,精心研究编制《2026-2032年中国滴漏咖啡机行业市场深度调查及投资规划建议报告》,为企业、科研、投资机构等单位投资决策、战略规划、产业研究提供重要参考。










《2026-2032年中国滴漏咖啡机行业市场深度调查及投资规划建议报告》对滴漏咖啡机行业发展环境、市场运行现状进行了具体分析,还重点分析了行业竞争格局、重点企业的经营现状,结合滴漏咖啡机行业的发展轨迹和实践经验,对未来几年行业的发展趋向进行了专业的预判。是企业、科研、投资机构等单位了解行业最新发展动态及竞争格局,把握行业未来发展方向、提高企业经营效率、做出正确经营决策不可或缺的重要工具。
本报告数据来源主要是一手资料和二手资料相结合,本司建立了严格的数据清洗、加工和分析的内控体系,分析师采集信息后,严格按照公司评估方法论和信息规范的要求,并结合自身专业经验,对所获取的信息进行整理、筛选,最终通过综合统计、分析测算获得相关产业研究成果。
报告目录:
第1章 中国滴漏咖啡机行业发展综述
1.1 滴漏咖啡机行业概述
1.1.1 滴漏咖啡机行业定义及分类
1.1.2 滴漏咖啡机行业主要商业模式
1.1.3 滴漏咖啡机行业特性及在国民经济中的地位
1.2 滴漏咖啡机行业政治法律环境分析
1.2.1 行业管理体制分析
1.2.2 行业主要法律法规
1.2.3 政策环境对行业的影响
1.3 滴漏咖啡机行业经济环境分析
1.3.1 全球宏观经济形势分析
1.3.2 国内宏观经济形势分析
1.3.3 宏观经济环境对行业的影响分析
1.4 滴漏咖啡机行业技术环境分析
1.4.1 滴漏咖啡机技术发展水平
1.4.2 行业主要技术现状及发展趋势
1.4.3 技术环境对行业的影响
第2章 全球滴漏咖啡机行业发展现状及趋势分析
2.1 全球滴漏咖啡机行业发展概况
2.1.1 全球滴漏咖啡机行业市场规模分析
2.1.2 全球滴漏咖啡机行业市场结构分析
2.1.3 全球滴漏咖啡机行业竞争格局分析
2.2 全球主要区域滴漏咖啡机行业发展状况分析
2.2.1 欧盟滴漏咖啡机行业发展状况分析
2.2.2 北美滴漏咖啡机行业发展状况分析
2.2.3 亚太滴漏咖啡机行业发展状况分析
2.3 2026-2032年全球滴漏咖啡机行业发展前景预测
第3章 中国滴漏咖啡机行业发展态势分析
3.1 中国滴漏咖啡机行业发展现状
3.1.1 滴漏咖啡机行业发展概况
3.1.2 滴漏咖啡机行业发展特点分析
3.1.3 滴漏咖啡机市场需求层次分析
3.2 中国滴漏咖啡机行业发展状况
3.2.1 滴漏咖啡机行业市场规模
3.2.2 滴漏咖啡机行业区域市场分布情况
3.2.3 滴漏咖啡机行业企业发展分析
3.3 中国滴漏咖啡机行业供需分析
3.3.1 滴漏咖啡机市场供给总量分析
3.3.2 滴漏咖啡机市场需求情况分析
第4章 中国滴漏咖啡机行业区域经营态势及趋势分析
4.1 华北地区滴漏咖啡机行业分析及预测
4.1.1 区位特征及经济概况
4.1.2 2021-2025年市场规模情况分析
4.1.3 2026-2032年行业趋势预测分析
4.2 东北地区滴漏咖啡机行业分析及预测
4.2.1 区位特征及经济概况
4.2.2 2021-2025年市场规模情况分析
4.2.3 2026-2032年行业趋势预测分析
4.3 华东地区滴漏咖啡机行业分析及预测
4.3.1 区位特征及经济概况
4.3.2 2021-2025年市场规模情况分析
4.3.3 2026-2032年行业趋势预测分析
4.4 华中地区滴漏咖啡机行业分析及预测
4.4.1 区位特征及经济概况
4.4.2 2021-2025年市场规模情况分析
4.4.3 2026-2032年行业趋势预测分析
4.5 华南地区滴漏咖啡机行业分析及预测
4.5.1 区位特征及经济概况
4.5.2 2021-2025年市场规模情况分析
4.5.3 2026-2032年行业趋势预测分析
4.6 西南地区滴漏咖啡机行业分析及预测
4.6.1 区位特征及经济概况
4.6.2 2021-2025年市场规模情况分析
4.6.3 2026-2032年行业趋势预测分析
4.7 西北地区滴漏咖啡机行业分析及预测
4.7.1 区位特征及经济概况
4.7.2 2021-2025年市场规模情况分析
4.7.3 2026-2032年行业趋势预测分析
第5章 2025年中国滴漏咖啡机行业产业链分析
5.1 滴漏咖啡机行业产业链分析
5.1.1 产业链结构分析
5.1.2 与上下游行业之间的关联性
5.2 上游原料A分析
5.2.1 上游A行业发展现状
5.2.2 2026-2032年上游A行业发展趋势
5.3 上游原料B分析
5.3.1 上游B行业发展现状
5.3.2 2026-2032年上游B行业发展趋势
5.4 下游需求市场C分析
5.4.1 下游C行业发展概况
5.4.2 2026-2032年下游C行业发展趋势
5.5 下游需求市场D分析
5.5.1 下游D行业发展概况
5.5.2 2026-2032年下游D行业发展趋势
第6章 中国滴漏咖啡机行业竞争形势及策略
6.1 行业总体市场竞争状况分析
6.1.1 滴漏咖啡机行业竞争结构分析
6.1.1.1 现有企业间竞争
6.1.1.2 潜在进入者分析
6.1.1.3 替代品威胁分析
6.1.1.4 供应商议价能力
6.1.1.5 客户议价能力
6.1.2 滴漏咖啡机行业集中度分析
6.1.3 滴漏咖啡机行业SWOT分析
6.2 中国滴漏咖啡机行业竞争格局综述
6.2.1 滴漏咖啡机行业竞争概况
6.2.2 中国滴漏咖啡机行业竞争力分析
6.2.3 中国滴漏咖啡机市场竞争策略分析
第7章 中国滴漏咖啡机行业重点企业发展分析
7.1 飞利浦
7.1.1 企业简介
7.1.2 企业经营状况
7.1.3 企业发展战略
7.2 德龙(Delonghi)
7.2.1 企业简介
7.2.2 企业经营状况
7.2.3 企业发展战略
7.3 美的
7.3.1 企业简介
7.3.2 企业经营状况
7.3.3 企业发展战略
7.4 小熊电器
7.4.1 企业简介
7.4.2 企业经营状况
7.4.3 企业发展战略
第8章 2026-2032年中国滴漏咖啡机行业投资前景
8.1 滴漏咖啡机行业投资回顾
8.1.1 滴漏咖啡机行业投资规模及增速统计
8.1.2 滴漏咖啡机行业投资机会
8.1.3 2026-2032年滴漏咖啡机行业投资规模及增速预测
8.2 2026-2032年滴漏咖啡机行业市场前景展望
8.3 2026-2032年滴漏咖啡机行业发展趋势预测
8.3.1 2026-2032年滴漏咖啡机行业发展趋势
8.3.2 2026-2032年滴漏咖啡机行业市场规模预测
8.3.3 2026-2032年滴漏咖啡机行业应用趋势预测
8.4 2026-2032年滴漏咖啡机行业供需预测
8.4.1 滴漏咖啡机行业供给预测
8.4.2 滴漏咖啡机行业需求预测
第9章 中国滴漏咖啡机行业投资风险及策略建议
9.1 滴漏咖啡机行业投资风险
9.1.1 政策风险
9.1.2 宏观经济波动风险
9.1.3 技术风险
9.1.4 市场竞争风险
9.1.5 其他投资风险
9.2 滴漏咖啡机行业投资价值评估
9.3 滴漏咖啡机行业投资建议
9.3.1 行业发展策略建议
9.3.2 行业投资方向建议
9.3.3 行业投资方式建议
华
经
情
报
网
www.huaon.com
华经情报网隶属于华经产业研究院,专注大中华区产业经济情报及研究,目前主要提供的产品和服务包括传统及新兴行业研究、商业计划书、可行性研究、市场调研、专题报告、定制报告、工业园区大数据、产业链地图、专精特新申报及市场地位证明等。涵盖文化体育、物流旅游、健康养老、生物医药、能源化工、装备制造、汽车电子、农林牧渔等领域,还深入研究智慧城市、智慧生活、智慧制造、新能源、新材料、新消费、新金融、人工智能、“互联网+”等新兴领域。

