发布信息

行业研究报告-《白酒行业专题报告茅五亮牌剑向何方》

作者:本站编辑      2026-01-13 14:13:35     9
行业研究报告-《白酒行业专题报告茅五亮牌剑向何方》
本篇行业报告可以通过扫下方知识星球下载。39元就可以下载星球所有报告。免费提供报告查找服务。
近期,华创证券发布了一份关于白酒行业的专题报告,深入分析了当前高端白酒市场的情况以及头部企业的政策调整。报告指出,由于高端酒批价下跌,市场出现了担忧情绪,白酒板块本月回调约7%。特别是茅台和五粮液近期的政策变动,引起了市场的广泛关注。
茅台方面,公司采取了一系列措施来修复渠道信心,包括控货以修复渠道信心,以及计划缩减高附加值茅台酒产品的配额,以抬升批价。
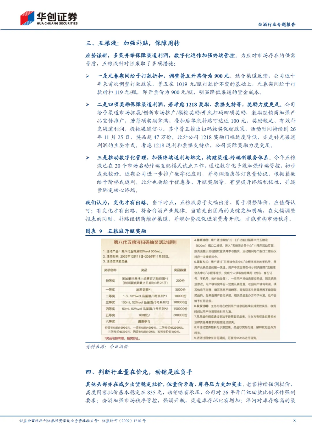
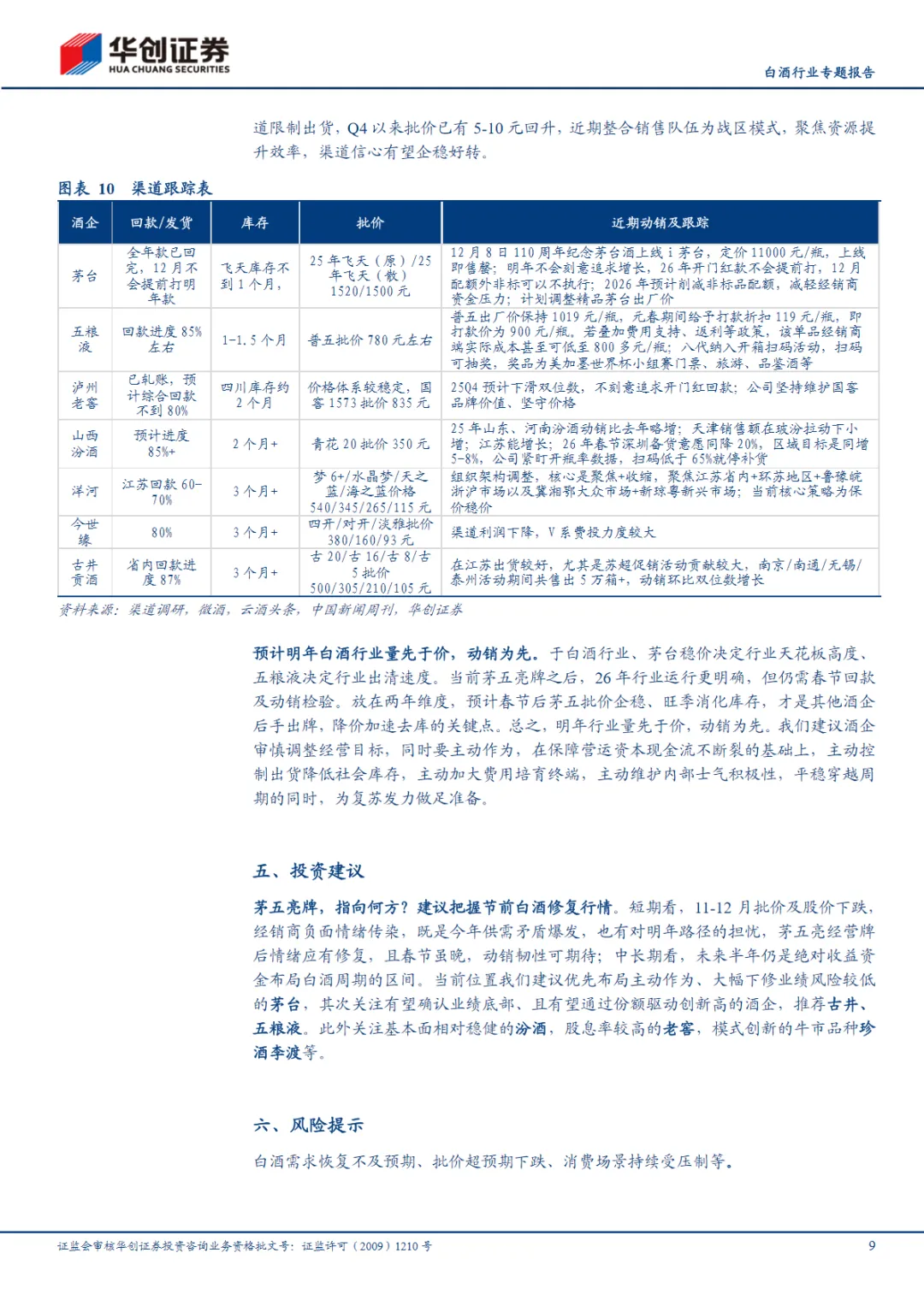
五粮液则通过加强补贴和保障周转来应对市场变化,包括调整打款政策和推动数字化管理。这些措施旨在降低渠道资金成本,补充渠道利润,并加强终端返利与绑定。
报告预计,明年白酒行业将呈现量先于价的趋势,动销成为关键。茅台和五粮液的政策调整将为行业运行提供更明确的方向,但春节回款和动销情况仍需检验。华创证券建议投资者把握节前白酒修复行情,并优先布局茅台等主动作为、业绩风险较低的企业。
风险提示方面,报告指出,白酒需求恢复不及预期、批价超预期下跌、消费场景持续受压制等因素可能对行业造成影响。投资者在做出投资决策时,应充分考虑这些风险因素。
总体来看,华创证券的这份报告为投资者提供了一个关于白酒行业的全面视角,从市场动态、企业政策调整到行业趋势,都给出了详细的分析和建议。
这对于投资者理解当前白酒行业的状况和未来发展趋势,以及做出相应的投资决策,具有重要的参考价值。
报告内容节选:
免费报告查找,请添加微信:
免责声明:以上分享报告为公开合法渠道获得,内容大部分来源于网络,版权归原作者所有,如有侵权,请及时与我们联系,我们将第一时间保障您的权益。推荐内容仅供参考学习,不构成投资建议。

相关内容 查看全部