
报告内容概要:
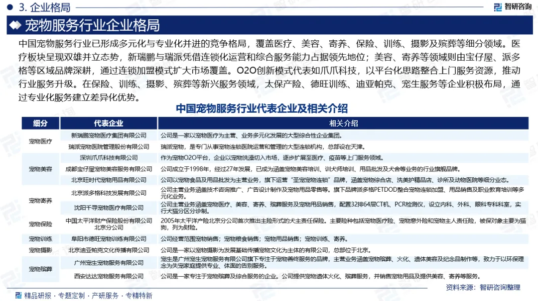
宠物行业是指一切围绕着“宠物”而形成的产业链,涵盖宠物的繁殖与宠物交易,以及围绕宠物消费的商品和服务,包括宠物食品、宠物用品和宠物服务(包括宠物医疗)等。宠物服务是指为宠物及其主人提供的各类非实物消费服务,服务对象既包括宠物,也包括宠物主。作为宠物经济中非实体商品交易的核心部分,宠物服务包含了从宠物洗澡美容、医疗、训练、保险到宠物寄养,以及宠物日常娱乐乃至终期关怀的全方位服务。21世纪以来,随着国内养宠政策的逐渐放开,中国宠物行业迎来了前所未有的增长期。“宠物”已不再仅仅被视为看家护院的工具,而是成为了家庭中不可或缺的情感寄托和生活伴侣。同时,城市化进程的加快和人口结构的变化,进一步推动了宠物行业的繁荣,更带动了相关产业的蓬勃发展。而随着消费者对宠物的关爱和投入不断增加,消费者心理及行为也在悄然发生改变,包括宠物食品、宠物用品和宠物服务等方面的需求也在不断增长和迭代更新。作为宠物经济体系的关键组成部分,宠物服务已形成涵盖医疗、美容、寄养、训练等多元化内容的产业格局,旨在全面满足宠物主对提升宠物生活品质的各类需求。近年来,随着居民收入水平稳步提高带来可支配收入增长,为宠物消费提供了坚实的经济基础,宠物消费市场向多样化与个性化方向发展。与此同时,随着消费结构持续优化升级,居民对宠物服务性消费的需求呈现加速增长态势。数据显示,中国宠物服务行业市场规模从2015年的340.34亿元增长至2024年的1044.7亿元,年复合增长率为13%。未来,随着养宠理念的深化、服务内容的精细化以及数字技术的深度融合,宠物服务行业将在专业化、标准化与智能化方向持续进阶,推动产业价值链向更高层次跃升。中国宠物服务行业已形成多元化与专业化并进的竞争格局,覆盖医疗、美容、寄养、保险、训练、摄影及殡葬等细分领域。医疗板块呈现双雄并立态势,新瑞鹏与瑞派凭借连锁化运营和综合服务能力占据领先地位;美容、寄养等领域则由宝仔屋、派多格等区域品牌深耕,通过连锁加盟模式扩大市场覆盖。O2O创新模式代表如爪爪科技,以平台化思路整合上门服务资源,推动行业服务升级。在保险、训练、摄影、殡葬等新兴服务领域,太保产险、德旺训练、迪亚帕克、宠生服务等企业积极布局,通过专业化服务建立差异化优势。整体而言,行业呈现全国性集团与区域性品牌共存、综合服务平台与垂直服务商协同发展的竞争态势,市场集中度仍待提升,各企业正通过服务延伸、技术赋能与品牌建设争夺市场份额,推动行业向标准化、品质化方向持续演进。
行业发展趋势:
✅服务智能化升级
宠物服务行业将迎来智能化技术的深度融合。智能穿戴设备通过监测宠物活动量、心率等健康数据,结合云端分析平台,为宠物提供科学的行为管理与健康预警。智能寄养系统通过远程监控、自动喂食与环境调控等功能,实现透明化托管服务,有效缓解主人的分离焦虑。在线训练平台则利用视频交互与AI行为分析,提供专业且便捷的远程指导服务。这些智能化解决方案不仅提升了服务效率与质量,更通过数据积累与分析,推动服务模式从被动响应向主动管理转变。
✅服务内容精细化与情感化
随着宠物角色向家庭成员转变,服务内容将更加注重情感价值与个性化体验。宠物摄影服务通过专业化场景设计,为宠物与主人创造具有纪念意义的影像作品。定制化训练课程针对不同品种、性格的宠物设计专属方案,满足个性化行为矫正需求。宠物殡葬服务则通过告别仪式、纪念品定制等环节,为主人提供情感慰藉与心灵抚慰。这些精细化服务体现了行业对人与宠物情感联结的深度理解,推动服务边界从基础养护向精神满足延伸。
✅服务模式多元化与场景拓展
宠物服务模式将突破传统线下场景,向线上线下融合方向发展。O2O服务平台整合美容、训练等资源,提供标准化上门服务与到店体验相结合的一站式解决方案。主题式宠物酒店将寄养服务与社交、娱乐功能结合,打造沉浸式消费体验。社区化服务模式通过建立会员社群,组织线下聚会与知识分享活动,增强用户粘性与品牌认同。这种多元化发展不仅拓宽了行业边界,更通过场景创新构建了完整的宠物生活服务生态。
基于此,依托智研咨询旗下宠物服务行业研究团队深厚的市场洞察力,并结合多年调研数据与一线实战需求,智研咨询推出《2026-2032年中国宠物服务行业市场运行态势及产业前景研判报告》。本报告立足宠物服务新视角,聚焦行业核心议题——变化趋势(怎么变)、用户需求(要什么)、投放选择(投向哪)、运营方法(如何投)及实践案例(看一看),期待携手行业伙伴,共谋行业发展新格局、新机遇,推动宠物服务行业发展。深耕中国宠物服务领域十余年,智研咨询愿携手行业企业,提供有效信息、专业咨询及定制化解决方案,助力宠物服务产业持续发展。
报告相关内容节选:



《2026-2032年中国宠物服务行业市场运行态势及产业前景研判报告》基于最新、最全的中国产业链数据,融合权威官方统计、深度企业调研、资本市场洞察及全球信息,通过严格的智能处理和独家算法验证,确保分析结论高度可靠、透明且可追溯。

智研咨询专注产业咨询十五年,是中国产业咨询领域专业服务机构。公司以“用信息驱动产业发展,为企业投资决策赋能”为品牌理念。为企业提供专业的产业咨询服务,主要服务包含精品行研报告、专项定制、月度专题、市场地位证明、专精特新申报、可研报告、商业计划书、产业规划等。提供周报/月报/季报/年报等定期报告和定制数据,内容涵盖政策监测、企业动态、行业数据、企业排行、产品价格变化、投融资概览、市场机遇及风险分析等。


