
Come to YuLin
五一
趣哪耍




春夏交替,柳绿桃红
暖风拂面,万物绽放笑颜
五一长假来袭,榆林旅投旗下各大景区
精心策划了一系列
丰富多彩的活动,还有超多玩法
你准备好了吗
就现在,出发!
P
art 01.

彼岸星光,不夜波罗
Spring
01
波罗最好耍,花样过“五一”
五一假期,波罗古堡NPC角色齐聚,与游客亲密互动、拍照打卡。开启汉服游园模式,穿汉服游古堡,拍美照,享朋友圈五日游。



02
帐篷营地,亲子乐园
远离城市喧嚣,感受古堡与明城墙的露营魅力。玩具套圈、充气城堡、网红秋千等亲子游项目,大人小孩都嗨翻!



03
美食街区
25种特色美食,火爆鱿鱼、旋风薯塔、现榨柳橙汁、大面筋、拉丝热狗、小肉串、大肉串和热干面等。快来品尝!



04
彼岸星光音乐节
电音派对、大秦乐队、白马乐队、双瞳乐队及民谣歌手,嗨歌劲曲与民谣交织,高科技光影重塑的波罗古堡风貌。



05
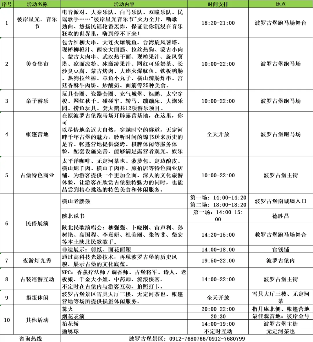
“彼岸星光,不夜波罗”主题系列活动安排

P
art 02.

趣玩郝家桥 “FUN”肆狂欢
Spring
01
非遗文化盛宴

活动地点:郝家桥楷模广场
活动时间:5月1日-5月3日
11:00-12:00,14:00-15:00,16:00-17:00

安塞腰鼓:黄土地的荣耀与激情!

陕北跑驴:民间舞蹈艺术的欢乐与激情之作!

川剧变脸:绝技惊艳,领略川剧艺术博大精深!

02
传承红色基因,弘扬劳模精神

活动地点:郝家桥楷模广场
活动时间:5月1日-5月3日
劳模竞赛,展现劳动风采

射击竞赛,挑战自我极限

爆瓶竞赛 畅享竞技乐趣

03
进村赶“烤” 清爽一“夏”
在微醺的氛围中释放自我
感受音乐与啤酒碰撞的盛夏狂欢



04
"FUN"肆狂欢,畅享电影

活动地点:郝家桥电影院
活动时间:5月1日-5月5日

观看5D短片《绥德百年风云》
微电影《好受苦人》
集艺术性、观赏性、思想性于一体
忆绥德记忆,学好受苦人
注:活动期间价值100元的通票仅需50元,价值50元的单票仅需30元




P
art 03.

榆林国际汽车展览会
Spring

活动时间;4月30日-5月4日
活动地点:榆林国际会展中心H3 H4 H5馆
双城联动,七大展馆齐亮相

本次车展特色为西安、榆林双城联动,七大展馆总展览面积近11万平方米,规模空前。展现了汽车行业的号召力和影响力,为消费者带来视觉与触觉的双重盛宴。
不止于车,一站式服务平台

本届车展以“不止于车”为主题,融合观赏、体验、娱乐与消费。五一小长假,购车优惠前所未有,潮玩活动乐趣无穷。
品牌齐聚,共绘车市新图景

本届车展汇聚进口、合资、自主及新能源品牌。奔驰、宝马、奥迪等豪华品牌亮相,与自主品牌及新能源势力共同打造汽车文化盛宴。
老爷车特展,穿越时空的魅力

本届车展呈现独特文化魅力,特别推出老爷车特展。百年老爷车与千年古城的结合,展现汽车文化的深厚底蕴,机械魅力与生命活力交织。
购车抽奖,惊喜连连

车展现场还设有“购车抽奖区”,针对现场购车用户开展购车抽奖活动。中奖几率百分百,惊喜奖品等你来拿!
观展资格获取
扫码关注“榆林国际车展”微信公众号,登记信息后即可免费观展
P
art 04.

国际会展中心房博会
Spring

活动时间:5月1日-5月4日
营业时间:9:00—17:00

还在为买房发愁吗
一年一度的房博会即将上演
看下面这份攻略
带着期待来,拿着满意归
参展项目


艺术风筝节、千人DIY免费玩、各种大奖抽不停



好玩、有趣的房博会就等你啦

P
art 05.

油门踩到底 快乐到飞起
Spring

活动地点:榆林水上运动中心东南角(榆林水上运动中心北门、西门均可进入)
开业时间:5月1日起
营业时间:11:00——19:00
跑跑卡丁车
五一假期来临!
激情碰撞,心跳加速,血脉贲张,怎能错过?
超速飞驰,炫酷漂移,我已跃跃欲试,准备尽情狂飙!
票价详情

咨询电话:18691239979
P
art 06.

榆林剧院,纯正之声等你听
Spring

演出时间:5月1日-3日每晚19:30
演出票价60元/人
购票地点:榆林剧院
演出地点:榆林剧院(榆林市榆阳区新建南路203号)
咨询热线:0912-3448884
《歌从陕北来》

假期来临,拒绝宅家躺平!榆林剧院邀您共赏《歌从陕北来》!三天震撼演出,陕北民歌带您领略黄土高原风情,尽享音乐之美。赶快行动,一起来感受吧!


春风拂面,百花争艳
榆林等你来探秘!
收藏这份吃喝玩乐攻略
一同追寻美食、美景与欢笑!
假期将至,别再犹豫
快来榆林,开启一场梦幻之旅吧!
(图片来源于网络)
- E N D - 
关注“榆林旅投” 获取更多资讯

还有更多超值门票
点击下方“游榆林”小程序下单购买

