报告导读:
漏泄电缆,又称漏泄同轴电缆、泄漏电缆或漏缆,是一种在外导体周期性开槽的同轴通信电缆,兼具电磁波传输与辐射功能。漏泄电缆是电缆行业的重要分支,专注于生产具有信号传输和天线功能的特殊电缆。该行业在通信、安防、电力等领域有广泛应用,特别是在地铁、隧道等无线传播受限场所,漏泄电缆发挥着不可或缺的作用。近年来随着移动通信、轨道交通等行业的快速发展,漏泄电缆市场需求持续增长。同时国家政策的大力支持,如税收优惠、节能补贴等政策,大大促进了漏泄电缆的推广和应用,为行业发展提供了良好的外部环境。2019年中国漏泄电缆行业市场规模达到29亿元,到了2024年行业市场规模增长至62.1亿元,年复合增长率为16.4%。预计未来随着行业技术水平不断提升,产品性能更加优异,应用场景将进一步拓展,市场需求将持续增长。
基于此,依托智研咨询旗下漏泄电缆行业研究团队深厚的市场洞察力,并结合多年调研数据与一线实战需求,智研咨询推出《2026-2032年中国漏泄电缆行业市场发展形势及产业前景研判报告》。本报告立足漏泄电缆新视角,聚焦行业核心议题——变化趋势(怎么变)、用户需求(要什么)、投放选择(投向哪)、运营方法(如何投)及实践案例(看一看),期待携手行业伙伴,共谋行业发展新格局、新机遇,推动漏泄电缆行业发展。
观点抢先知:
相关概述:漏泄电缆,又称漏泄同轴电缆、泄漏电缆或漏缆,是一种在外导体周期性开槽的同轴通信电缆,兼具电磁波传输与辐射功能。其结构与普通的同轴电缆基本一致,由内导体、绝缘介质和开有周期性槽孔的外导体三部分组成。
产业链:从产业链来看,漏泄电缆行业上游要包括原材料供应商和基础材料制造业。这些供应商提供铜、铝等金属材料,以及橡胶、塑料等绝缘和护套材料。下游环节是漏泄电缆的应用领域,随着无线通信、轨道交通、新能源等领域的快速发展,漏泄电缆的应用场景正在不断拓展。例如,在地铁、隧道等封闭或半封闭环境中,漏泄电缆作为信号传输的媒介,发挥着至关重要的作用。此外,漏泄电缆还在室外周界入侵探测系统中得到广泛应用,为银行、金库、军事设施等提供安全防护。
产业链下游:在城市轨道交通中,漏泄电缆发挥着重要作用。在城市轨道交通的地下隧道中,信号覆盖常常会受到信号衰减和干扰的影响,这时可以使用漏泄电缆来弥补信号覆盖的不足。漏泄电缆的特殊结构能够减少信号衰减和干扰,保证隧道通信的正常进行。近年来,城市轨道交通凭借占地少、运量大、效率高、污染少等优势,近几年建设速度不断加快,截至2024年中国城市轨道交通运营总里程从2020年的7973.41公里增长到12160.77公里。随着城市轨道交通的持续建设,漏泄电缆的需求进一步增加。
市场规模:漏泄电缆是电缆行业的重要分支,专注于生产具有信号传输和天线功能的特殊电缆。该行业在通信、安防、电力等领域有广泛应用,特别是在地铁、隧道等无线传播受限场所,漏泄电缆发挥着不可或缺的作用。近年来随着移动通信、轨道交通等行业的快速发展,漏泄电缆市场需求持续增长。同时国家政策的大力支持,如税收优惠、节能补贴等政策,大大促进了漏泄电缆的推广和应用,为行业发展提供了良好的外部环境。2024年行业市场规模增长至62.1亿元。
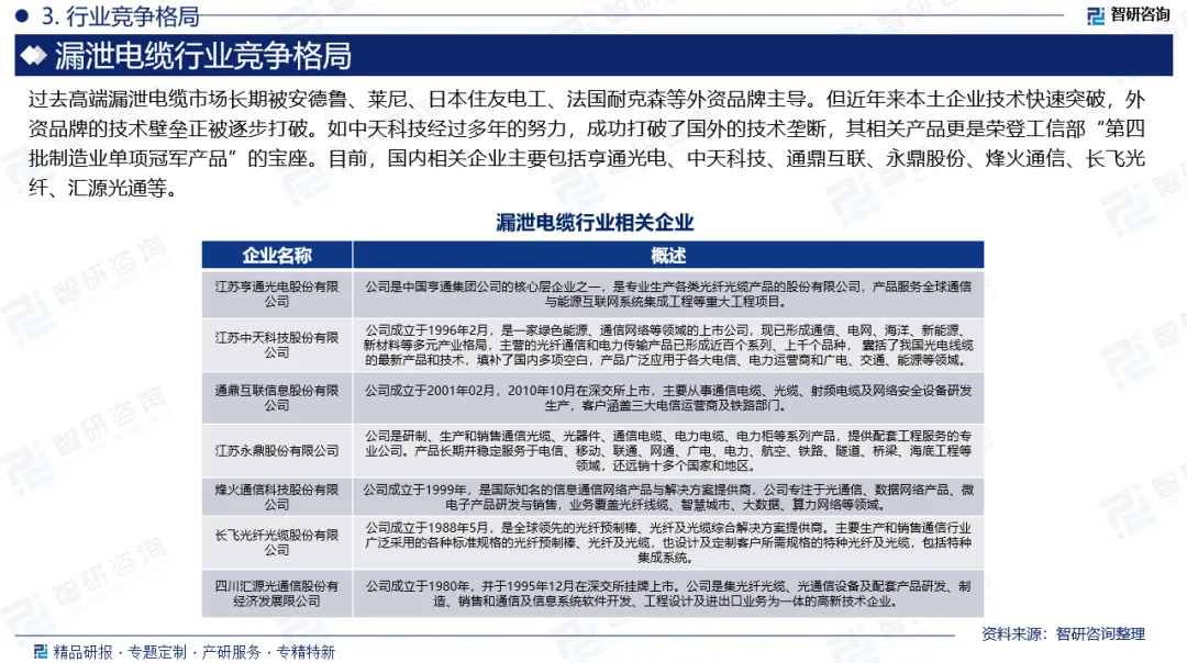
企业格局:过去高端漏泄电缆市场长期被安德鲁、莱尼、日本住友电工、法国耐克森等外资品牌主导。但近年来本土企业技术快速突破,外资品牌的技术壁垒正被逐步打破。如中天科技经过多年的努力,成功打破了国外的技术垄断,其相关产品更是荣登工信部“第四批制造业单项冠军产品”的宝座。目前,国内相关企业主要包括亨通光电、中天科技、通鼎互联、永鼎股份、烽火通信、长飞光纤、汇源光通等。
市场趋势:(1)随着5G、物联网等技术的快速发展,对漏泄电缆的性能要求越来越高。未来,漏泄电缆将向高性能化方向发展,具备更高的传输速率、更低的损耗、更强的抗干扰能力等特点。(2)未来,漏泄电缆行业需求不再局限于传统场景,呈现多元化拓展态势。轨道交通目前仍是核心需求来源,但5G 专网、智慧矿山、应急通信等新兴场景正快速崛起。(3)为提升竞争力和成本控制力,漏泄电缆行业产业链上下游整合步伐将加快。头部企业会通过并购、战略合作等方式,进一步扩大市场份额,行业集中度不断提高。
报告相关内容节选:



数据来源与处理说明:
《2026-2032年中国漏泄电缆行业市场发展形势及产业前景研判报告》基于最新、最全的中国产业链数据,融合权威官方统计、深度企业调研、资本市场洞察及全球信息,通过严格的智能处理和独家算法验证,确保分析结论高度可靠、透明且可追溯。

智研咨询专注产业咨询十五年,是中国产业咨询领域专业服务机构。公司以“用信息驱动产业发展,为企业投资决策赋能”为品牌理念。为企业提供专业的产业咨询服务,主要服务包含精品行研报告、专项定制、月度专题、市场地位证明、专精特新申报、可研报告、商业计划书、产业规划等。提供周报/月报/季报/年报等定期报告和定制数据,内容涵盖政策监测、企业动态、行业数据、企业排行、产品价格变化、投融资概览、市场机遇及风险分析等。



