发布信息
登陆/注册
搜索
搜索
导航
首页
产品供应
产品求购
企业库
酒业展会
行业资讯
认证会员
站内搜索
行业企业
当前位置:
首页
行业企业
正文
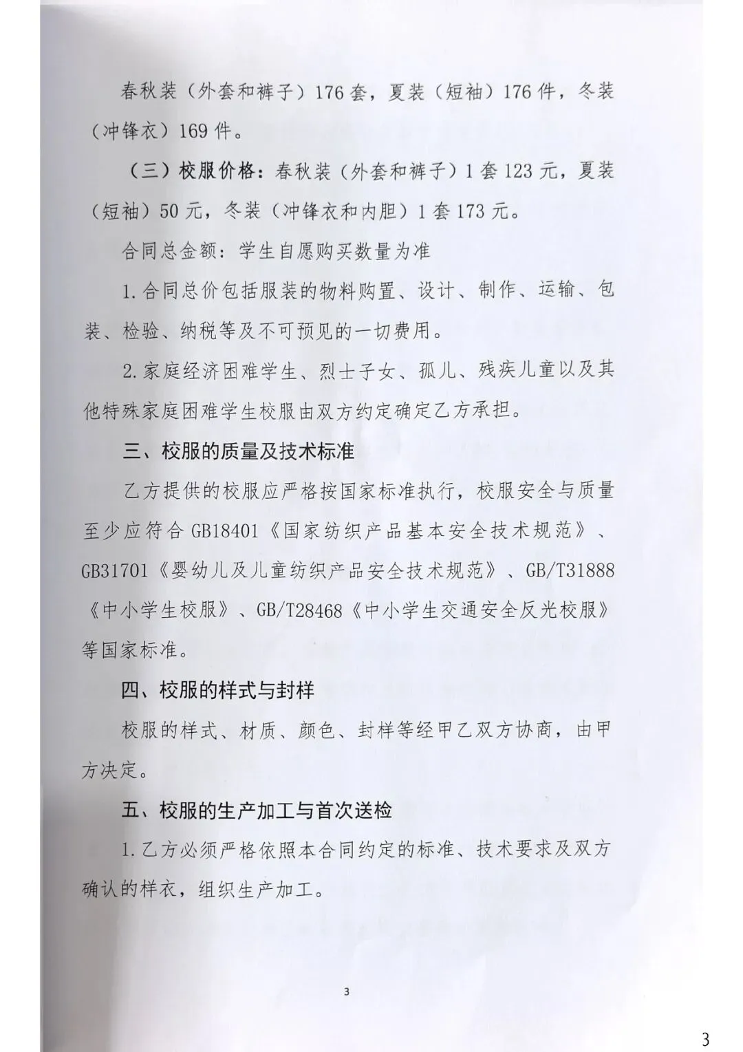
乌拉盖管理区第三小学校服采购合同公示
作者:本站编辑
2026-01-10 07:55:53
10
乌拉盖管理区第三小学校服采购合同公示
供稿:朱建华
编辑:柏嘎拉
初审:柏嘎拉
复审:锁 柱
终审:张 黎
下一篇:
上交所发布:上市公司并购重组快速审核、小额快速、简易审核程序适用条件
上一篇:
兵团首条智慧空气能玉米脱水生产线投产 制种告别“烟熏火燎” 产业迈向低碳高效
相关内容
查看全部
大口径克拉管模具
2026-03-24 20:55
中国股市——兆新
2026-03-24 20:52
春节动销超预期,
2026-03-24 20:48
行业科普 | 代理
2026-03-24 20:36
一汽奔腾荣获“汽
2026-03-24 20:33
一汽奔腾荣获“汽
2026-03-24 20:28
从拉皮革到剪硅钢
2026-03-24 20:26
【行业资讯】中国
2026-03-24 20:25
聚焦建筑行业 共
2026-03-24 20:21
市场上口碑好的木
2026-03-24 20:21