

电解液溶剂行业相关概述
电解液溶剂是电解液的核心组成部分,作为离子传输的介质,直接参与电池内部的电荷传递过程。在锂离子电池中,溶剂通过溶解锂盐形成离子导电溶液,其性能直接影响电池的能量密度、循环寿命、充放电倍率及安全性。溶剂需具备高介电常数(促进锂盐解离)、低粘度(提升离子迁移率)、宽温度适用范围(-20℃至80℃)及化学稳定性(不与电极材料反应)等特性。
电解液溶剂按化学结构与应用场景可分为四大类:以环状碳酸酯(如EC、PC)和链状碳酸酯(如DMC、DEC)为核心的碳酸酯类,是当前锂电池电解液的主流品类,兼具高介电常数与良好溶解性;醚类溶剂含链状醚(如DME)和环状醚(如THF),离子传导速率快,适配锂金属电池、固态电池等特殊场景;羧酸酯类溶剂(如EA、MP)粘度低、闪点高,常作为辅助溶剂优化电解液低温性能;此外还有含氟溶剂(如FEC)、砜类溶剂等特殊溶剂,用于提升电解液安全性能或高温稳定性。


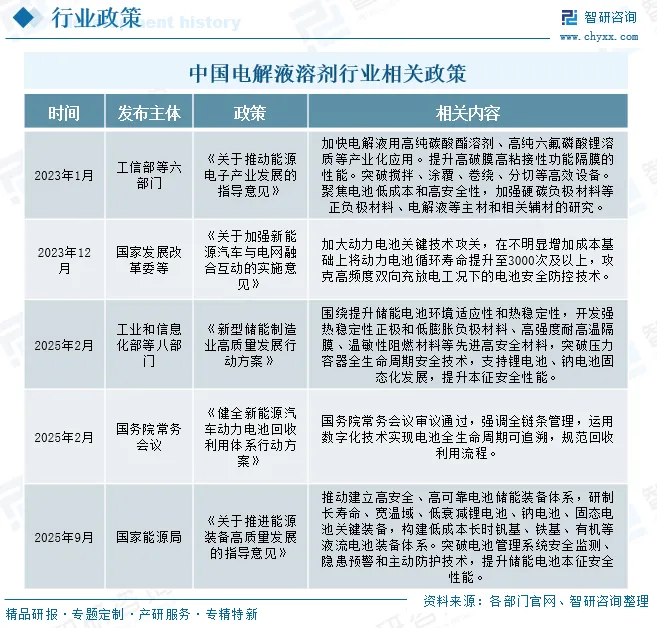
中国电解液溶剂行业相关政策
电解液溶剂是新能源电池产业链的关键材料,直接决定电池的能量密度、循环次数和安全水平。近年来,我国新能源汽车、储能等终端产业爆发式增长,带动电解液溶剂需求持续攀升,行业规模快速扩张,同时出台了《关于推动能源电子产业发展的指导意见》《关于加强新能源汽车与电网融合互动的实施意见》《新型储能制造业高质量发展行动方案》《健全新能源汽车动力电池回收利用体系行动方案》《关于推进能源装备高质量发展的指导意见》等多项政策,从产业发展引导、技术创新支持、环保标准规范、回收体系建设、装备升级保障等多个维度,为电解液溶剂行业划定明确发展方向,既推动企业加大高纯度、绿色化、新型溶剂的研发投入,又通过完善产业链配套、降低政策合规风险,助力行业实现规模化、高质量发展,同时应对国际市场碳足迹追溯等合规要求。


中国电解液溶剂行业产业链
电解液溶剂行业产业链上中下游分工明确且紧密联动,上游以环氧乙烷、环氧丙烷、二氧化碳、甲醇等基础化工原料为主,这些原料多由中石油、中石化等大型石化企业主导供应,其价格受原油、煤炭等能源价格波动影响较大,且原料纯度直接决定下游溶剂产品质量;中游是核心的生产加工环节,以碳酸二甲酯(DMC)、碳酸乙烯酯(EC)等常规碳酸酯类溶剂为主,也涵盖氟代碳酸乙烯酯(FEC)等适配新型电池的溶剂,石大胜华、海科新源等头部企业凭借规模化产能和高纯度提纯技术占据主导地位,部分电解液企业还通过垂直整合保障供应链稳定;下游则以电解液为核心载体,进而辐射新能源汽车、储能系统、消费电子等终端领域,电解液中溶剂质量占比达80%-85%,终端领域的需求增长直接推动中游溶剂产业的产能扩张与技术迭代。

新能源汽车是电解液溶剂最大的应用领域,2025年需求占比预计超过70%,其发展直接决定了溶剂市场的整体走向。2025年1-9月,国内新能源汽车产销量双双突破1120万辆,同比增长均超34%,持续拉动动力电池及上游溶剂需求。在技术路线上,高镍三元电池追求高能量密度与长循环寿命,通常采用以碳酸乙烯酯(EC)为基础,复配碳酸甲乙酯(EMC)和氟代碳酸乙烯酯(FEC)等新型溶剂的组合,其中FEC可有效稳定电极界面,使电池循环寿命提升20%以上;而磷酸铁锂电池更注重成本与安全,多选用碳酸二甲酯(DMC)、碳酸二乙酯(DEC)等链状碳酸酯,通过优化配比实现离子电导率与热稳定性的平衡。随着高压快充车型的普及,溶剂产品正加速向高纯度(≥99.99%)、超低水分(≤10ppm)方向迭代,头部车企对杂质含量、闪点等指标的要求日益严格,持续推动行业技术升级。

储能市场已成为电解液溶剂需求增长最快的领域,年增速保持在35%以上,主要应用于电网侧与工商业储能场景,其核心诉求集中在高温稳定性、长循环寿命与成本控制。2025年上半年,全国新型储能装机规模已达9491万千瓦/2.22亿千瓦时,较2024年底增长约29%,带动配套电解液需求快速放量。储能电池普遍采用磷酸铁锂体系,溶剂以碳酸酯类复合体系为主,其中碳酸甲乙酯(EMC)因适配长循环需求而占比不断提升。相较于新能源汽车,储能电池多运行于户外或密闭环境,对溶剂的热分解温度要求更高,常需通过添加砜类等耐高温溶剂或优化配方,使电解液在-20℃~60℃宽温域内保持稳定。随着大电芯、长时储能技术的推广,溶剂需求正向大容量、高稳定性方向发展,低挥发、可回收的绿色溶剂也逐步获得市场青睐,契合储能行业可持续发展的内在要求。

相关报告:智研咨询发布的《中国电解液溶剂行业市场竞争现状及发展趋势研判报告》

中国电解液溶剂行业发展现状分析
电解液溶剂是电解液的核心组成部分,其性能直接决定电池的能量密度、循环寿命与安全水平。近年来,新能源汽车的规模化普及与储能市场的爆发式增长,共同驱动行业规模高速扩张,需求结构也实现关键升级。市场已从过去单一依赖新能源汽车的驱动模式,转变为“新能源汽车+储能”双轮驱动格局。其中高镍三元电池与磷酸铁锂电池对高电压、长寿命的差异化电解液配方需求突出,储能电池与消费电子领域需求紧随其后,尤其储能市场需求增速最为显著;技术层面,高电压电解液渗透率持续提升,预计2025年将超35%,推动行业不断优化配方以适配先进电池体系。数据显示,2019-2024年我国电解液出货量从19.8万吨跃升至147万吨,年复合增长率高达49.32%,预计2025年将达167万吨,行业增长势头强劲。

中国电解液溶剂行业正处于规模扩张与结构升级并行的关键阶段,运行呈现产能充足、需求旺盛、出口亮眼且产品高端化迭代的鲜明特征。受益于下游电解液及新能源终端需求的持续拉动,溶剂出货量保持高速增长,2019-2024年从15.5万吨增至124.95万吨,年复合增长率达51.8%。伴随电解液市场交投升温、价格回暖,电解液溶剂市场出货同步好转,价格呈稳中偏上运行态势,行业盈利空间得到改善;预计2025年行业出货量将突破140万吨,持续受益于双轮驱动需求与全球供应链优势,巩固全球核心供给地位。


中国电解液溶剂行业企业布局情况
中国电解液溶剂行业呈现头部集中、国内龙头主导全球市场的竞争格局,海科新源、石大胜华等核心企业凭借技术壁垒、规模化产能与深度客户绑定占据主导地位,同时通过技术迭代、一体化布局及全球化扩张巩固优势。海科新源以超40%的全球市占率成为碳酸酯类溶剂龙头,产品供应特斯拉、宁德时代等全球巨头,布局双技术路线并研发新型溶剂,还通过长期供货协议锁定未来产能;石大胜华拥有71.6万吨/年溶剂产能且满产满销,过半产品出口高端市场,同时推进“溶剂+电解液”一体化转型,电解液出货量快速增长;新宙邦、天赐材料等企业则依托电解液业务优势,通过垂直整合布局溶剂生产,聚焦高端功能性产品,海外基地建设同步带动溶剂配套供应,行业整体形成“技术+产能+客户+全球化”的多维竞争态势。

海科新源作为全球锂离子电池电解液溶剂龙头,凭借领先的技术实力、完整的产品体系及多基地协同布局,持续巩固其行业领先地位。公司构建了涵盖碳酸二甲酯(DMC)、碳酸甲乙酯(EMC)、碳酸二乙酯(DEC)、碳酸乙烯酯(EC)和碳酸丙烯酯(PC)五大核心溶剂的完备产品矩阵,是国内少数可实现全系列碳酸酯溶剂与添加剂一体化供应的企业。2024年,公司电解液溶剂出货量达58.84万吨,占全国总出货量比例超过40%,是全球行业的领先者;2025年上半年,其碳酸酯系列产品实现营业收入16.88亿元,同比增长41.21%,展现出强劲增长动能。在客户覆盖方面,公司产品已成功进入国内外主流供应链,国内客户包括天赐材料、比亚迪等头部企业,海外则与中央硝子、韩国天宝、ENCHEM等知名电解液厂商建立稳定合作。为进一步拓展发展空间,公司积极布局新型添加剂、固态电解质及下一代溶剂产品,致力于为全球客户提供一站式解决方案,并在持续扩大海外业务的同时,不断强化其全球行业领导者的地位。


中国电解液溶剂行业发展趋势分析
中国电解液溶剂行业未来将朝着技术高端化、市场集中化、产业一体化的方向深度发展。技术层面,高纯度、低挥发的高端溶剂研发持续推进,氟代、砜类等功能性溶剂及适配新型电池的专用溶剂体系加速迭代,绿色环保生产工艺同步升级;市场格局上,头部企业凭借技术与产能优势进一步提升集中度,同时通过海外布局贴近终端需求、规避贸易壁垒,定制化产品需求随应用场景细分持续增长;产业生态方面,产业链垂直整合成为主流,企业通过上下游延伸强化成本控制与供应链稳定性,同时需适配全球环保法规与碳足迹追溯要求,依托数字化生产与行业协同构建高效可持续的发展生态。具体发展趋势如下:
1、技术迭代:高端化与新型化双线突破
未来电解液溶剂行业将以技术创新为核心驱动力,聚焦性能升级与体系革新。一方面,为适配高电压、高能量密度电池需求,高纯度、低水分、宽电化学窗口的高端溶剂将成为研发重点,通过优化溶剂配比与提纯工艺,提升电池循环寿命与安全性能。另一方面,新型溶剂研发加速推进,氟代、砜类等功能性溶剂将进一步拓展应用场景,同时醚类等适配钠离子电池、固态电池的专用溶剂体系逐步成型,打破传统碳酸酯类溶剂的单一格局。绿色生产工艺也将同步升级,生物基溶剂、低挥发低毒产品研发与产业化提速,契合环保政策与可持续发展理念。
2、市场格局:集中度与全球化协同深化
行业竞争将呈现“强者恒强”的集中化趋势,头部企业凭借技术壁垒、规模化产能与全产业链布局优势,进一步抢占市场份额,中小企业则需聚焦细分赛道实现差异化突围。同时,全球化布局成为企业核心竞争力之一,国内龙头将通过海外建厂、仓储中心建设等方式,贴近欧洲、东南亚等终端需求市场,规避贸易壁垒并提升供应效率。市场需求结构持续优化,“新能源汽车+储能”双轮驱动下,针对不同应用场景的定制化溶剂产品需求增长,推动行业从通用型供给向场景化服务转型。
3、产业生态:一体化与合规化双向赋能
产业链垂直整合将成为主流发展模式,企业通过向上延伸至基础化工原料、向下拓展至电解液及添加剂业务,构建“原料-溶剂-电解液”协同体系,实现成本控制与供应链稳定。合规化发展要求日益提升,企业需应对全球各地环保法规、碳足迹追溯等政策要求,推动生产流程绿色化改造与全生命周期管理。此外,行业协同效应增强,上下游企业将深化技术合作与联合研发,共同攻克新型电池适配溶剂等技术难题,同时数字化、智能化生产赋能提质增效,构建高效、韧性、可持续的产业生态。
●以上数据及信息可参考智研咨询(www.chyxx.com)发布的《中国电解液溶剂行业市场竞争现状及发展趋势研判报告》。
● 您可以关注【智研咨询】公众号,每天及时掌握更多行业动态。
往期推荐


中国专业的产业咨询服务平台
智研咨询(www.chyxx.com)专注产业咨询十五年,是中国产业咨询领域专业服务机构。公司以“用信息驱动产业发展,为企业投资决策赋能”为品牌理念。为企业提供专业的产业咨询服务,主要服务包含精品行研报告、专项定制、月度专题、市场地位证明、专精特新申报、可研报告、商业计划书、产业规划等。提供周报/月报/季报/年报等定期报告和定制数据,内容涵盖政策监测、企业动态、行业数据、企业排行、产品价格变化、投融资概览、市场机遇及风险分析等。

智 研 产 研 中 心
深度剖析 全景思维 优质服务










部分案例







智 研 咨 询 优 势
专业 严谨 权威 客观

15年产业研究经验

自主研发数据库

10000+客户选择

100+团队成员

质量领先保障

精密准确的研究方法

权威资质

99.9%客户满意率

完善的售后保障

文章转载、引用说明:
智研咨询推崇信息资源共享,欢迎各大媒体和行研机构转载引用。但请遵守如下规则:
1.可全文转载,但不得恶意镜像。转载需注明来源(智研咨询)。
2.转载文章内容时不得进行删减或修改。图表和数据可以引用,但不能去除水印和数据来源。
如有违反以上规则,我们将保留追究法律责任的权力。
