发布信息
登陆/注册
搜索
搜索
导航
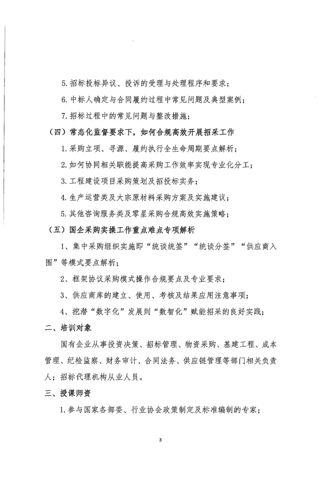
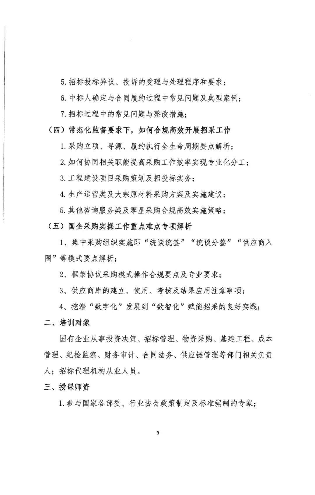
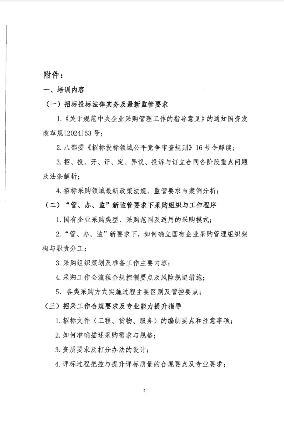
首页
产品供应
产品求购
企业库
酒业展会
行业资讯
认证会员
站内搜索
行业企业
当前位置:
首页
行业企业
正文
平台国企12月-1月|招标投标规范采购工作全流程实务培训: 重庆 杭州 广州 昆明
作者:本站编辑
2026-01-09 11:51:56
10
平台国企12月-1月|招标投标规范采购工作全流程实务培训: 重庆 杭州 广州 昆明
下一篇:
【1.14截止】广州市白鹅潭建设服务有限公司2026年度人力资源业务外包项目公告
上一篇:
【1.15截止】北京天玛智控科技股份有限公司招标公告
相关内容
查看全部
近期云南环保高频
2026-04-02 06:31
庆阳市物业管理行
2026-04-02 05:18
穿越周期 重构价
2026-04-02 04:36
EA|走进企业悟行
2026-04-02 02:55
针对电商行业的税
2026-04-02 02:17
市应急管理局举办
2026-04-02 02:17
【热点】这家PCB
2026-04-02 02:14
行业内比较好的浓
2026-04-02 00:56
规模约573.1亿元,
2026-04-02 00:14
白酒资讯 | 茅台
2026-04-01 23:15