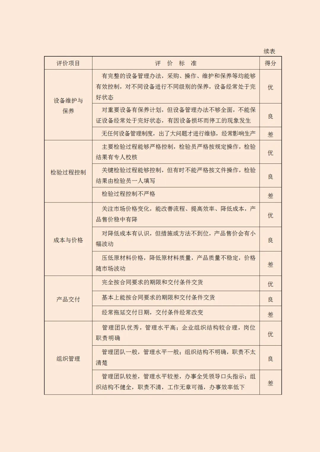
在日常采购中,你是否遇到过这样的场景:供应商信息散落在各个文件里,查找起来费时费力;采购需求提交流程混乱,常常遗漏关键细节;订单跟踪全靠记忆,一不小心就延误了交付;付款时对不上账目,反复沟通让人疲惫。这些琐碎的问题不仅消耗精力,还可能影响整个业务的运转。今天,我们为你整理了一套完整的采购规范化管理表格全集

















如何获取更多资料下载?

·加入方式
立即扫码

在日常采购中,你是否遇到过这样的场景:供应商信息散落在各个文件里,查找起来费时费力;采购需求提交流程混乱,常常遗漏关键细节;订单跟踪全靠记忆,一不小心就延误了交付;付款时对不上账目,反复沟通让人疲惫。这些琐碎的问题不仅消耗精力,还可能影响整个业务的运转。今天,我们为你整理了一套完整的采购规范化管理表格全集


















·加入方式
立即扫码
