发布信息
登陆/注册
搜索
搜索
导航
首页
产品供应
产品求购
企业库
酒业展会
行业资讯
认证会员
站内搜索
行业企业
当前位置:
首页
行业企业
正文
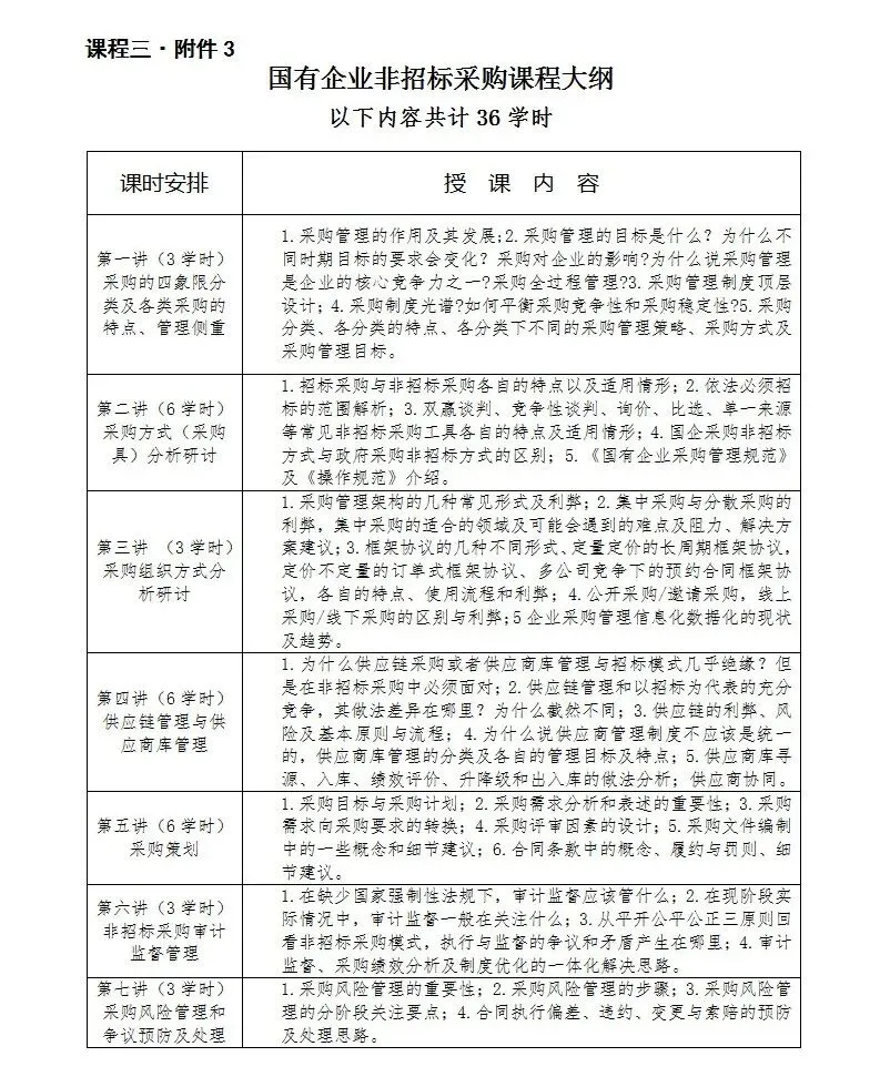
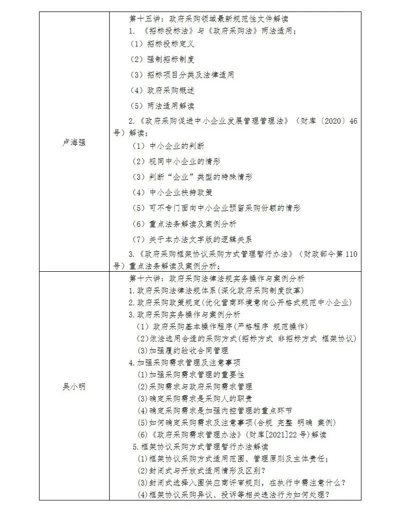
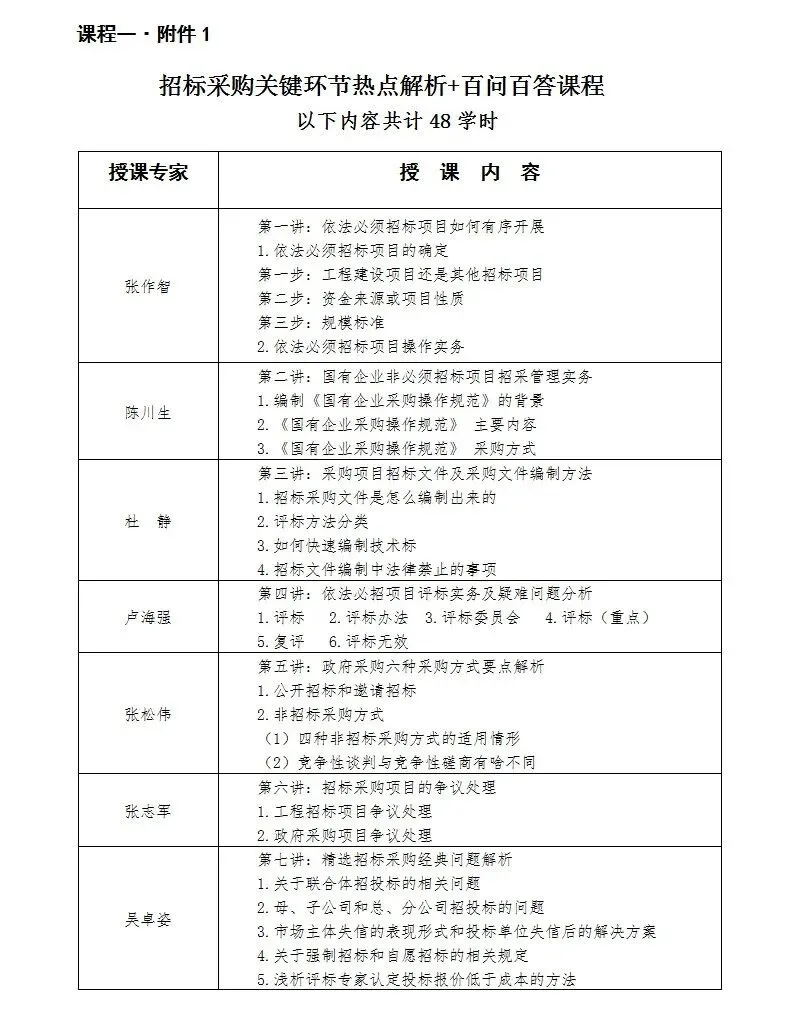
招标采购云学院在线课程(招标采购关键环节热点解析、供应链课程、实战技巧与效能提升、合规与绩效及预算成本分析)
作者:本站编辑
2026-01-09 10:49:07
7
招标采购云学院在线课程(招标采购关键环节热点解析、供应链课程、实战技巧与效能提升、合规与绩效及预算成本分析)
— THE END —
大家都在看
2026年1月-6月公开课计划
1.15西安/1.23成都丨清单计价标准解析与2025施工合同(征)前瞻及建设项目招采、合同、计价、结算全流程管控提升高级培训班
1.15西安/1.23成都丨信息数字化背景下的施工总承包和工程总承包(DB & EPC)项目全生命周期投资管控与风险防范研修班
1月21-24日·泉州 | 高校新建、更新项目全过程管理要点难点与实操策略研修班
1.15昆明、1.22成都丨推动央国企招标采购与供应链高质量发展,着力提升管控能力、执行规范与联合监督水平专题培训
1.14郑州、1.20广州丨“建体系、补短板、提能力、保合规”招标采购条线管理实务与监督内生动力提升专题研讨班
会务联系
扫描上方二维码或致电(郭磊老师18701646027)咨
询报名
事
宜
下一篇:
2026年度SCMP供应链管理人士资格认证(采购&计划&物流&供应链相关)
上一篇:
财政厅印发《政府采购代理机构管理办法》
相关内容
查看全部
【刀具磨床】2026
2026-02-13 14:39
企业招聘信息已更
2026-02-13 14:38
2026年中国AI智能
2026-02-13 14:38
2025年1-3季度中
2026-02-13 14:35
2026年全球精密半
2026-02-13 14:34
云脑智能(广东)凭
2026-02-13 14:33
2025年1-3季度中
2026-02-13 14:31
2025年1-3季度中
2026-02-13 14:30
【解锁66个行业财
2026-02-13 14:28
2026年全球头盔行
2026-02-13 14:27