
欢迎报名!3月13-23日,共赴美国&加拿大,开拓北美市场!
作者/ 中国水产流通与加工协会
北美水产品博览会(Seafood Expo North America)作为海洋产业全领域的一站式交流平台,是北美地区规模领先的水产贸易盛会。每年展会吸引数千名行业专业人士齐聚一堂,通过参展、观展,深度对接优质供应商、发掘创新产品,精准把握全球水产行业前沿趋势。展会期间,参与者不仅能拓展商业网络,更能在展馆之外创造丰富的合作机遇。

随着2026年3月第44届博览会的临近,这一平台已成为企业面对面接触北美核心海鲜采购商、洞悉行业动态的无可替代的窗口。其整合资源、汇聚全球买家的独特优势,正为我国水产企业提供绝佳契机——通过深度参与,实现销售突破与业务目标的全面提升。
为更好地帮助国内企业直接对接北美市场另一核心国家——加拿大的买家、决策者,获取前沿市场信息,拓展更大市场,与加拿大渔业相关政府机构、行业协会、企业建立联系,优化供应链布局,中国水产流通与加工协会(CAPPMA)计划于2026北美水产品博览会闭幕后,组织企业赴加拿大哈利法克斯、蒙克顿、多伦多等地商务考察交流。
目前,美国、加拿大签证已开始办理!欢迎感兴趣的企业积极报名参与!
联系方式
中国水产流通与加工协会展览交流部
杨杰│15810169068,010-65063750
出访时间及地点
时间:2026年3月13-23日
地点:美国波士顿、加拿大哈利法克斯、蒙克顿、多伦多
主要活动及内容
(1)参加2026北美水产品博览会。北美水产品博览会创办于1982年,是美洲最大的水产专业展会之一,也是全球最具影响力和知名度的专业水产贸易展之一。展会每年举办一次,是水产企业了解和进入北美市场的重要平台。
(1)考察加拿大东海岸海产。一站式了解加拿大鲜活龙虾及冷冻龙虾的捕捞、加工、运输产业,走访加工企业,与加拿大东海岸龙虾、鱼类、贝类、蟹类等海产品出口商和生产商面对面接洽。
(2)拜会多伦多当地华人商会。与当地华人商会代表,餐饮、商超等行业从业人士面对面交流,获取当地市场信息,搭建供采平台。
活动支持单位
(1)加拿大大西洋商会。加拿大大西洋商会(Atlantic Canada Business Network,简称ACBN)协助加拿大省政府及重点海产及食品企业在中国的产业推广、贸易促进及商业发展,同时也对准备进入加拿大的中国企业提供当地社会人文咨询,提供加拿大产品和企业资源信息。其中加拿大龙虾在ACBN十数年的推广下,在中国成长为家喻户晓的加拿大特色海产。
(2)华联餐饮总会。华联餐饮总会(CCSA CATERING ASSOCIATION)是加拿大华人联合总会在餐饮行业的代表机构,致力于建立一个专业、开放、合作的平台,以此促进中西餐饮文化的交流与融合,提升餐饮行业的整体水平,推广餐酒茶饮文化的普及与品质。
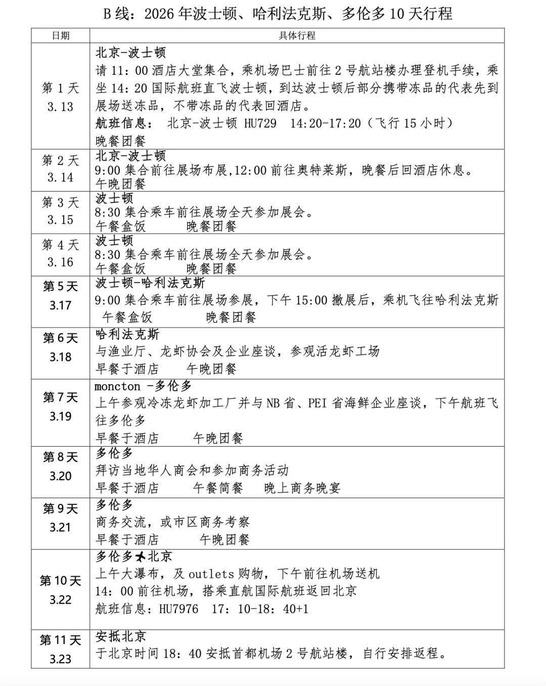
初步行程安排


当然,如只想专心致志参展,也欢迎报名参加纯参展团(A团)。

关于哈利法克斯(Halifax)
新斯科舍省(Nova Scotia)是加拿大全年供应活龙虾的主导渔区,其首府哈利法克斯(Halifax)不仅是该省的政治、经济中心,更是加拿大第一大海鲜出口省份的核心城市,也是大西洋地区的最大城市和主要经济中心。

龙虾是该省最有价值的海产品出口产品,其中活龙虾在出口到全球市场方面占据主导地位。龙虾产季始于11月下旬,一直持续到次年5月下旬。捕捞区域位于33、34区,这里捕捞的龙虾占加拿大龙虾捕捞总量的40%。新斯科舍省约60%的活龙虾出口到美国,其余部分则供应亚洲和欧盟市场。

哈利法克斯考察期间,中国水产流通与加工协会将携手加拿大大西洋商会,组织国内水产企业代表与新省渔业厅、新省渔业企业、加拿大龙虾理事会及其会员单位座谈交流,并参观活龙虾产业链及暂养池。欢迎一起感受新斯科舍渔区的龙虾文化!
关于新布伦瑞克(New Brunswick)
新布伦瑞克(New Brunswick),被大西洋环抱的“世界龙虾之都”,凭借世界领先的加工能力和严谨的冷链体系,成为全球龙虾行业最重要的供应地之一——全球每2只冷冻龙虾中,就有1只源自这里。

此次考察,将乘车从哈利法克斯(Halifax)前往蒙克顿(Moncton),途经新布伦瑞克省最著名的龙虾镇——希迪亚克(Shediac)。该镇盛产高品质大西洋龙虾,因此此行还将安排走访参观希迪亚克湾的龙虾冷冻加工厂。

在蒙克顿(Moncton),还将和新布伦瑞克省及爱德华王子岛省的龙虾产业链和海鲜产业链相关企业座谈交流,一站式了解加拿大龙虾的捕捞、加工、包装、运输环节。
*以上信息来源于“新布伦瑞克指南”微信公众号

———欢迎关注 感谢分享———

温馨提示
长按二维码关注公众号
获取全球海产行业资讯

编者微信:oakhuluyi
微信与外文网站广告业务请咨询
advertise@undercurrentnews.com
