发布信息
登陆/注册
搜索
搜索
导航
首页
产品供应
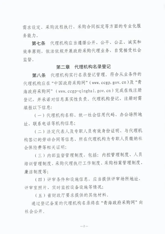
产品求购
企业库
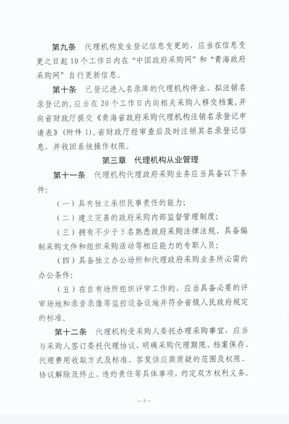
酒业展会
行业资讯
认证会员
站内搜索
行业企业
当前位置:
首页
行业企业
正文
省财政厅印发《政府采购代理机构管理办法》
作者:本站编辑
2026-01-07 22:43:17
0
省财政厅印发《政府采购代理机构管理办法》
来源|青海省政府采购网
编辑|马金眈
下一篇:
热点丨61岁上市公司女副董事长,自愿放弃百万年薪
上一篇:
东门尚苑小区物业管理服务采购项目招标公告
相关内容
查看全部
招采速递 | 1月7
2026-01-07 23:50
今日故事:招标文
2026-01-07 23:46
招标|河南逸祥卫
2026-01-07 23:45
招标!德阳旌泽央
2026-01-07 23:43
【招标】32条中药
2026-01-07 23:42
省招标公司荣膺中
2026-01-07 23:41
招标 | 2026年校
2026-01-07 23:40
喜讯|我公司荣获A
2026-01-07 23:38
【招标公告】国网
2026-01-07 23:37
招标公告 | 江苏
2026-01-07 23:35