

可燃冰行业概述
可燃冰,学名“天然气水合物”,是天然气与水在高压低温条件下形成的类冰的笼型结晶化合物。天然气水合物分布于深海或陆域永久冻土中,其燃烧后仅生成少量的二氧化碳和水,污染远小于煤、石油等,且储量巨大,因此被国际公认为石油等的接替能源。可燃冰的形成原因主要包括海洋生成和大陆生成。

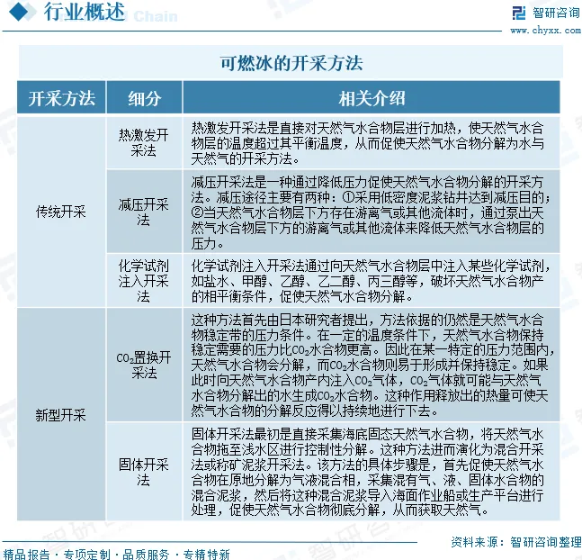
可燃冰的开采方法包括传统开采和新型开采,其中,传统开采主要包括热激发开采法、减压开采法和化学试剂注入开采法;新型开采包括CO₂置换开采法和固体开采法。


可燃冰行业发展历程
可燃冰行业的发展经历了三个阶段,分别是1810-1970年的早期发现与发展阶段、1970-2000年的理论预测与勘探起步阶段和2000年至今的全球勘探与研究热潮阶段。1810年,科学家首次在实验室中发现了天然气水合物。这一发现引起了人们的广泛关注,但当时并未引发实质性的研究热潮。到了1934年,前苏联科学家在前苏联境内的一处被堵塞的天然气输气管道中发现了天然气水合物的存在。这一意外发现,不仅揭示了水合物可能对天然气输送造成的影响,也引起了人们对这种物质更深入的了解和研究的兴趣。2000年开始,可燃冰的研究与勘探进入高峰期,世界上至少有30多个国家和地区参与其中。其中以美国的计划最为完善━━总统科学技术委员会建议研究开发可燃冰。自2002年起,中国地质调查局对我国冻土区特别是青藏高原冻土区开展了地质、地球物理、地球化学和遥感调查,发现我国冻土区具备较好的天然气水合物成矿条件和找矿前景,其中羌塘盆地为Ⅰ级远景区,祁连山、漠河盆地和风火山—乌丽地区为Ⅱ级远景区。2005年4月14日,中国在北京举行中国地质博物馆收藏中国首次发现的天然气水合物碳酸盐岩标本仪式。宣布中国首次发现世界上规模最大被作为“可燃冰”即天然气水合物存在重要证据的“冷泉”碳酸盐岩分布区,其面积约为430平方公里。2013年,日本成功开采出海底可燃冰,成为世界上首个掌握这项技术的国家。2017,我国也在南海北部神狐海域成功试采了可燃冰,进一步证明了这种能源的可行性和潜力。2017年5月,中国首次海域天然气水合物(可燃冰)试采成功。2020年3月26日,在南海神狐海域,我国可燃冰试采创造了产气总量和日均产气量两项世界纪录。


可燃冰行业产业链
随着全球能源结构转型加速,可燃冰(天然气水合物)因其储量大、热值高、污染小的特性,被视为未来能源革命的重要方向。我国作为全球首个实现海域可燃冰连续稳定产气的国家,相关产业链企业迎来战略机遇期。可燃冰产业链上游是可燃冰的勘探与开采,主要设备包括冰钻、低温压实机、海洋可控源电磁探测设备、海底热流原位探测系统、海底数字摄像系统等。上游环节是当前可燃冰产业发展的核心,也是技术壁垒最高、投资机会最集中的领域。从“找冰”到“采气”,每一步都依赖于尖端的技术和装备。产业链中游为可燃冰的储运与转化环节。产业链下游为可燃冰的应用,主要是用作燃料和工业原料。

相关报告:智研咨询发布的《中国可燃冰行业市场现状调查及发展趋向研判报告》

可燃冰行业发展现状
可燃冰分布于深海或陆域永久冻土中,其燃烧后仅生成少量的二氧化碳和水,污染远小于煤、石油等,且储量巨大,因此被国际公认为石油等的接替能源。我国自2017年起实现重大突破,首次在南海神狐海域成功试采天然气水合物,连续产气60天并创下世界纪录,2020年第二轮试采采用水平井技术再创产气规模新高,日均产气量达2.87万立方米,探明海域资源量约800亿吨油当量。2022年,自然资源部全力推进海域天然气水合物第三轮试采准备,实施完成南海重点海域天然气水合物地球物理、钻探和环境调查航次任务,基本查明试采目标矿体天然气水合物空间展布特征,形成第三轮试采地质设计;持续开展生产性试采关键技术攻关,提高产气规模的双井联采关键技术攻关取得重要进展,完成工程基本设计。
在应用方面,2025年8月21日,海南大学海洋清洁能源创新团队在甲烷直接催化转化领域取得重大突破。该团队成功研发新型催化体系,在70℃低温下将甲烷高效转化为甲醇,选择性高达99.7%,实现接近“零损耗”的转化。这项技术为我国南海天然气水合物资源的就地转化与高效利用提供了自主核心技术方案。同年9月,第15届全运会和残特奥会火种采集仪式在广州市南沙区科考码头举行据悉,本次火种的“源火”来自于我国南海北部水深1522米处的“可燃冰”也是全球首次“深海采火”。

中国作为全球可燃冰资源储量大国,在南海地区已探明约800亿吨油当量的丰富资源,其成功开发将显著改善我国油气资源对外依存度较高的现状,为构建自主可控的能源供应体系提供战略支撑。可燃冰被国际能源界视为继页岩气革命后最具潜力的新兴能源领域,率先突破其商业化开采技术不仅关乎未来全球能源格局的话语权,更将牵引高端装备制造、海洋工程技术等产业链整体升级。在全球能源需求持续增长与能源转型加速的背景下,推动可燃冰产业化既是保障国家能源安全的长期举措,也是参与新一轮全球能源竞争的关键行动。随着产业投入持续加大,2024年中国可燃冰市场规模已达150亿元,预计至2030年将突破500亿元,期间年复合增长率超过20%。未来,随着商业化进程的推进,可燃冰有望逐步成长为我国能源结构的重要组成部分,并同步推动深海勘探、环境监测等关键技术领域实现跨越式发展。


可燃冰行业企业格局和重点企业分析
中国可燃冰行业目前处于由技术研发驱动、以国家战略为主导的早期发展阶段,尚未形成充分市场化的竞争格局。当前产业参与主体主要分为三大类:一是以中海油服、石化油服等为代表的国家能源企业体系,凭借其海洋工程经验、资源获取能力和资金实力,在勘探开发环节占据主导地位;二是以神开股份等为代表的专业技术服务商,在探测装备、数据处理等细分领域形成技术专长;三是以中集集团、石化机械等为代表的装备制造企业,为产业链提供关键设备与系统解决方案。整体而言,可燃冰行业呈现“国家队引领、专业企业协同”的态势,竞争焦点集中于技术突破与工程化能力,企业间以协同攻关为主,市场竞争程度相对有限。随着试采成功与技术进步,具备核心技术、工程实践能力和一体化解决方案供给能力的企业将逐步确立竞争优势,推动行业从技术研发向商业化示范过渡。

1、中海油田服务股份有限公司
中海油田服务股份有限公司是全球最具规模的综合型油田服务供应商之一,拥有完整的服务链条和强大的海上石油服务装备群,是全球油田服务行业屈指可数的有能力提供一体化服务的供应商之一,公司拥有较完整的研发体系和服务保障体系,拥有一批具有自主知识产权的高端技术和经验丰富的技术专家团队;具有行业影响力的大型装备运营与保障能力,既可以为客户提供单一业务的作业服务,也可以为客户提供一体化服务和总承包作业服务。公司以建设中国特色世界一流能源服务公司为指引,不断优化资源配置,提高资本运营效率,聚焦“技术驱动”“成本领先”“一体化”“国际化”和“区域发展”五大发展战略,致力于优化大型装备结构,提升大型装备盈利能力,致力于关键核心技术攻关和突破,不断完善和提升油田服务核心竞争力,公司行业地位进一步巩固。此外,中海油服还参与了南海神狐海域可燃冰试采项目,提供勘探、钻井、测井一体化解决方案。从经营情况来看,2025年上半年,中海油服营业收入为233.2亿元,同比增长3.51%。

2、海默科技(集团)股份有限公司
海默科技(集团)股份有限公司主要从事油气田高端装备制造、油气田技术服务和油气田数字化业务,致力于为油气田增产、生产优化和油气藏管理提供创新的技术、产品和服务,为油气田和相关行业数字化转型提供整体解决方案。公司的多相计量产品可以对油气井产出的油、气、水的流量、组分和其他过程参数进行准确、可靠、实时地测量,满足油气田开发者对油气作业井评价、生产井计量、勘探井试油和移动测试的需求,是石油公司获得开发管理关键数据的重要技术手段之一。公司的多相计量产品分为陆地油田、海上钻井平台和海洋油田水下安装使用三大类。公司的井下测/试井仪器和工具主要包括勘探测井、完井测井、生产测井及试井所使用的仪器和工具;增产仪器和工具主要是在油气井生产开发过程中所使用的一系列提高产能与采收率的仪器、仪表和工具。按照用途分为注水工艺仪器、采油气工艺仪器、动态监测测井仪器和油气增产工程技术仪器,主要用于油气勘探开发。压裂设备主要是压裂泵液力端、高压流体元件、高压管汇及相关部件,压裂泵液力端是压裂车三大模块之一,属于高值易损件,主要应用于油气勘探开发过程中对油气井的压裂作业,而且是页岩油、页岩气、致密油气等非常规油气勘探开发过程中必须使用的设备。据统计,2025年上半年,海默科技多相计量产品及相关服务营业收入为1.09亿元,同比增长136.97%;井下测试井及增产仪器、工具及相关服务营业收入为0.42亿元,同比下降0.57%;压裂设备及相关服务营业收入为0.22亿元,同比下降21.42%。


可燃冰行业发展趋势
1、技术体系从单点突破向全链条智能化协同演进
未来可燃冰开发将超越单纯开采技术攻关,向勘探-开采-储运全链条技术融合方向发展。勘探环节将构建海底地质建模与多物理场联合探测系统,实现资源精准评估;开采技术从降压法、热激法向复合激发法升级,并探索生物注气置换等新兴路径;智能监测系统将贯穿全过程,通过海底传感器网络与数字孪生平台,实现对储层变化、甲烷泄漏和环境影响的实时预警与调控。这种技术体系的集成化与智能化,将显著提升开采效率与安全性,为商业化铺平道路。
2、开发模式从资源导向向生态优先转型
未来可燃冰开发将更加注重与海洋生态系统的协调共生。环境监测将从单点评估扩展至区域生态系统影响研究,建立包括海底稳定性、甲烷逸散、水体化学变化等在内的综合环境基线。绿色开采技术的研发将成为重点,包括甲烷捕集与固化、沉积物层位稳定维护等减缓措施。同时,开发过程将强化与海洋牧场、深海养殖等海洋经济形态的协同发展,探索形成资源开发与生态保护相平衡的可持续发展模式。
3、产能建设从工程试验向商业体系构建过渡
随着技术成熟,产业重心将从技术验证转向商业化产能体系构建。生产系统将向标准化、模块化方向发展,包括可复制的水下生产装置、移动式液化装置等,以降低边际开发成本。基础设施将逐步完善,涵盖海底管道网络、专用运输船队及沿海接收终端等配套。产能布局将遵循“示范先行、梯次推进”原则,优先在资源富集、基础良好的海域形成规模化产能,并逐步建立适应可燃冰特性的市场机制与商业模式。
●以上数据及信息可参考智研咨询(www.chyxx.com)发布的《中国可燃冰行业市场现状调查及发展趋向研判报告》。
● 您可以关注【智研咨询】公众号,每天及时掌握更多行业动态。
往期推荐


中国专业的产业咨询服务平台
智研咨询(www.chyxx.com)专注产业咨询十五年,是中国产业咨询领域专业服务机构。公司以“用信息驱动产业发展,为企业投资决策赋能”为品牌理念。为企业提供专业的产业咨询服务,主要服务包含精品行研报告、专项定制、月度专题、市场地位证明、专精特新申报、可研报告、商业计划书、产业规划等。提供周报/月报/季报/年报等定期报告和定制数据,内容涵盖政策监测、企业动态、行业数据、企业排行、产品价格变化、投融资概览、市场机遇及风险分析等。

智 研 产 研 中 心
深度剖析 全景思维 优质服务










部分案例







智 研 咨 询 优 势
专业 严谨 权威 客观

15年产业研究经验

自主研发数据库

10000+客户选择

100+团队成员

质量领先保障

精密准确的研究方法

权威资质

99.9%客户满意率

完善的售后保障

文章转载、引用说明:
智研咨询推崇信息资源共享,欢迎各大媒体和行研机构转载引用。但请遵守如下规则:
1.可全文转载,但不得恶意镜像。转载需注明来源(智研咨询)。
2.转载文章内容时不得进行删减或修改。图表和数据可以引用,但不能去除水印和数据来源。
如有违反以上规则,我们将保留追究法律责任的权力。
