发布信息
登陆/注册
搜索
搜索
导航
首页
产品供应
产品求购
企业库
酒业展会
行业资讯
认证会员
站内搜索
行业企业
当前位置:
首页
行业企业
正文
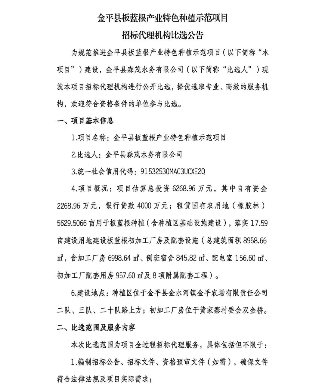
金平县发展集团有限公司板蓝根产业特色种植示范项目招标代理机构比选公告
作者:本站编辑
2026-01-07 05:49:57
0
金平县发展集团有限公司板蓝根产业特色种植示范项目招标代理机构比选公告
来 源:金平县森茂水务有限公司
编 辑:王怀浩
审 核:杨 迪
下一篇:
海西州推进中小企业数字化转型城市试点工作专班办公室关于公开遴选代理机构的公告
上一篇:
金湖水建公司2025年度高标准农田建设项目施工(戴楼街道)劳务施工公告
相关内容
查看全部
【行业聚焦】江苏
2026-01-07 10:46
国网河南省电力公
2026-01-07 10:35
2025年合肥工业大
2026-01-07 10:23
【招标公告】国网
2026-01-07 10:21
河南钢铁安钢南方
2026-01-07 10:18
国网湖北电力2025
2026-01-07 10:17
大庆府民物业管理
2026-01-07 10:11
鲜肉饼生产线,牛
2026-01-07 10:10
一图看懂!工业和
2026-01-07 10:06
未来生物玉米原料
2026-01-07 10:03