发布信息
登陆/注册
搜索
搜索
导航
首页
产品供应
产品求购
企业库
酒业展会
行业资讯
认证会员
站内搜索
行业企业
当前位置:
首页
行业企业
正文
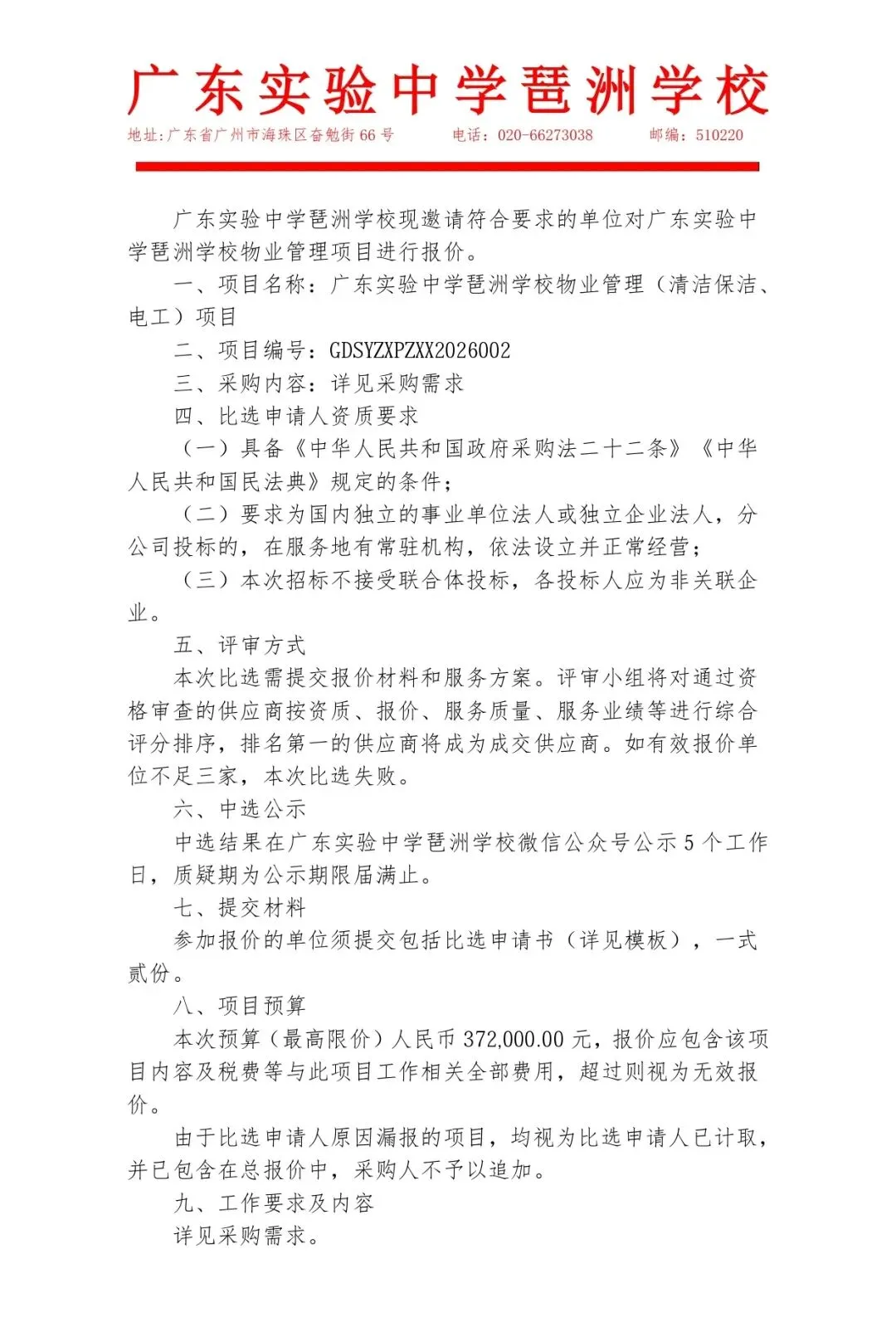
广东实验中学琶洲学校物业管理项目比选采购公告
作者:本站编辑
2026-01-07 04:33:49
7
广东实验中学琶洲学校物业管理项目比选采购公告
扫码下载《比价申请模版》
图文编辑 | 党政办公室
一审 | 陈水兴
二审 | 陈 铿
三审 | 钟 民
下一篇:
一文读懂BSCI认证:外贸工厂的“国际通行证”为何如此重要?
上一篇:
1月7日上市公司公告+热点题材前瞻
相关内容
查看全部
农业无人机运营服
2026-04-17 15:41
茅台“史上最差年
2026-04-17 15:06
含一条5000t/d生
2026-04-17 15:02
山东省应急管理厅
2026-04-17 14:44
视力康复行业:把
2026-04-17 14:38
雷蒙磨粉机加工磨
2026-04-17 14:35
从实验室到生产线
2026-04-17 14:34
告别“躺赚”2025
2026-04-17 14:34
800金属破碎机生
2026-04-17 14:33
条码尽毁,贴牌退
2026-04-17 14:33