发布信息

采购管理:概念、演变与发展

作者:本站编辑      2026-01-06 07:40:33     10
采购管理:概念、演变与发展
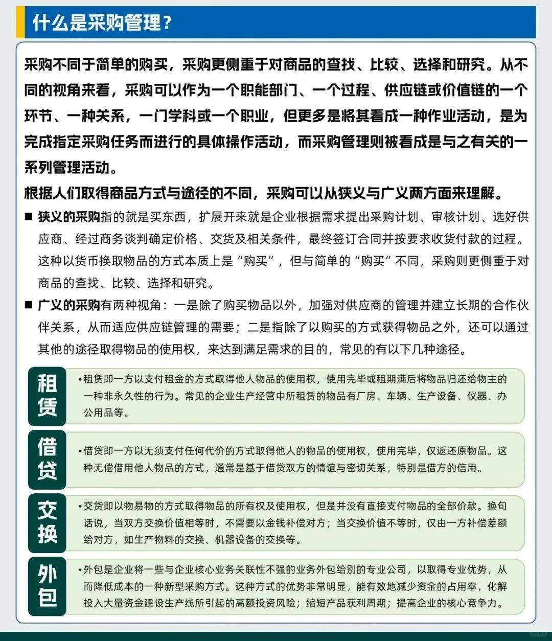
?什么是采购管理? 
?采购不同于简单的购买,采购更侧重于对商品的查找、比较、选择和研究。从不同的视角来看,采购可以作为一个职能部门、一个过程、供应链或价值链的一个环节、一种关系,一门学科或一个职业,但更多是将其看成一种作业活动,是为完成指定采购任务而进行的具体操作活动,而采购管理则被看成是与之有关的一系列管理活动。  
?根据人们取得商品方式与途径的不同,采购可以从狭义与广义两方面来理解。 
?狭义的采购指的就是买东西,扩展开来就是企业根据需求提出采购计划、审核计划、选好供应商、经过商务谈判确定价格、交货及相关条件,最终签订合同并按要求收货付款的过程。这种以货币换取物品的方式本质上是“购买”,但与简单的“购买”不同,采购则更侧重于对商品的查找、比较、选择和研究。 
?广义的采购有两种视角:一是除了购买物品以外,加强对供应商的管理并建立长期的合作伙伴关系,从而适应供应链管理的需要;二是指除了以购买的方式获得物品之外,还可以通过其他的途径取得物品的使用权,来达到满足需求的目的,常见的有以下几种途径。 
?采购管理的演变与发展的五个阶段 
1️⃣以采购产品为中心的采购 
2️⃣以运作过程为中心的采购 
3️⃣以采购关系为中心的采购 
4️⃣以采购绩效为中心的采购 
5️⃣以供应链管理为中心的采购  
?供应链管理对采购管理的要求 
1️⃣提高反应速度和准确性 
2️⃣加强成本管理 
3️⃣加强对供应商的管理 
4️⃣加强采购的执行力和风险管理
声明:本文转载于图解供应链,版权归原作者所有。如涉及作品版权问题,请及时联系我们,我们将删除内容以保证您的权益。
是时候考个供应链岗位证书了(请选择正规渠道报考)

SCMP供应链管理专家证书培训考试城市:

上海、北京、深圳、杭州、成都、

青岛、厦门广州、威海、苏州城市

为方便全国学员报考开通在线审核报考条件

SCMP

长按识别二维码

进入预报名通道

预报名表

微信:Y2051X

电话:13165019520

SCMP报考咨询:杨老师

相关内容 查看全部