发布信息

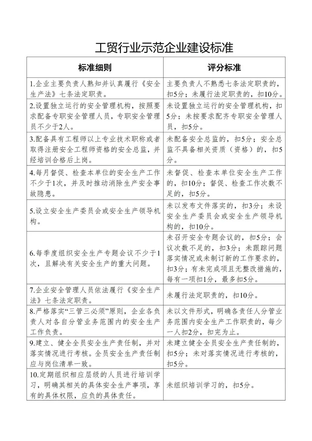
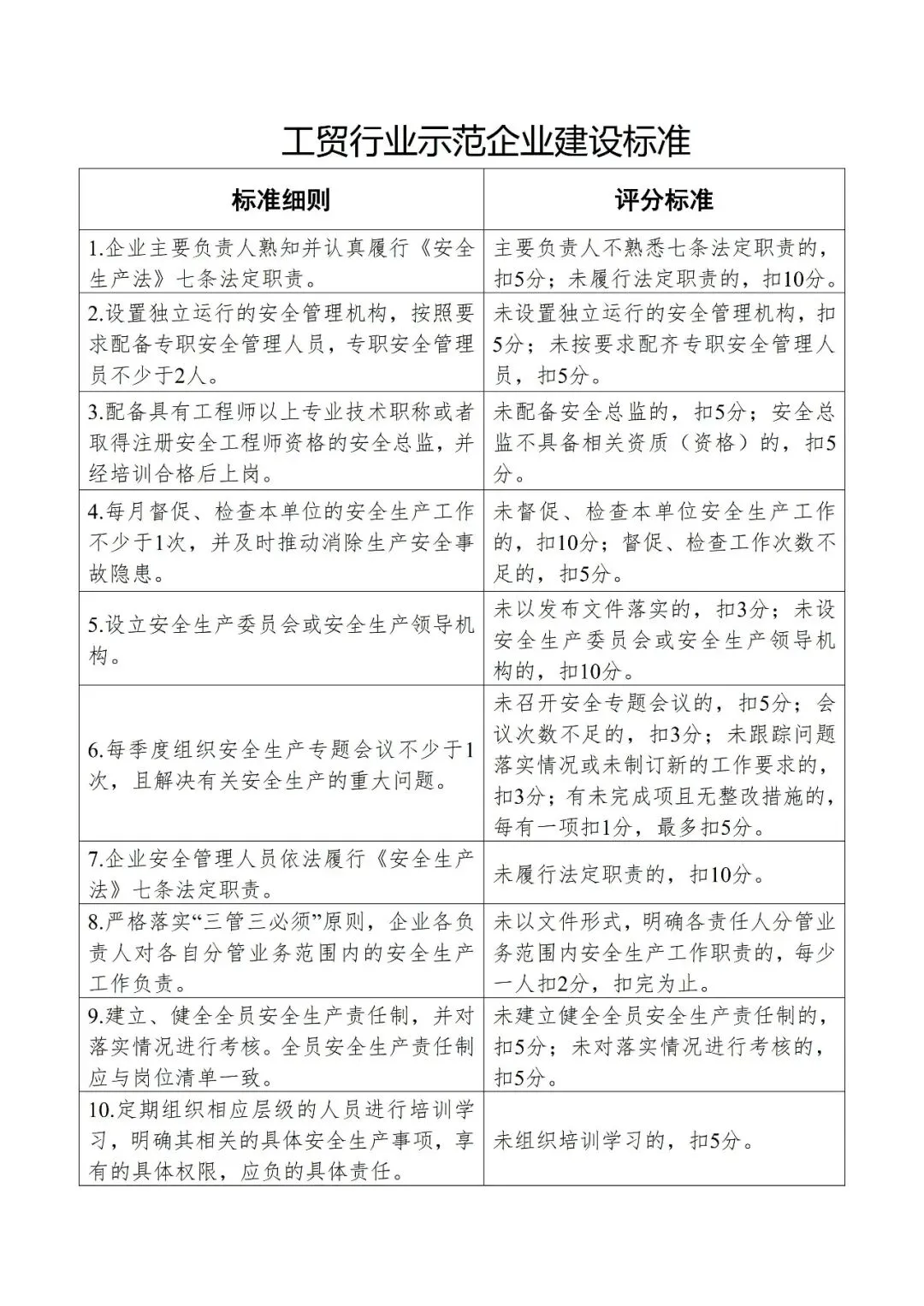
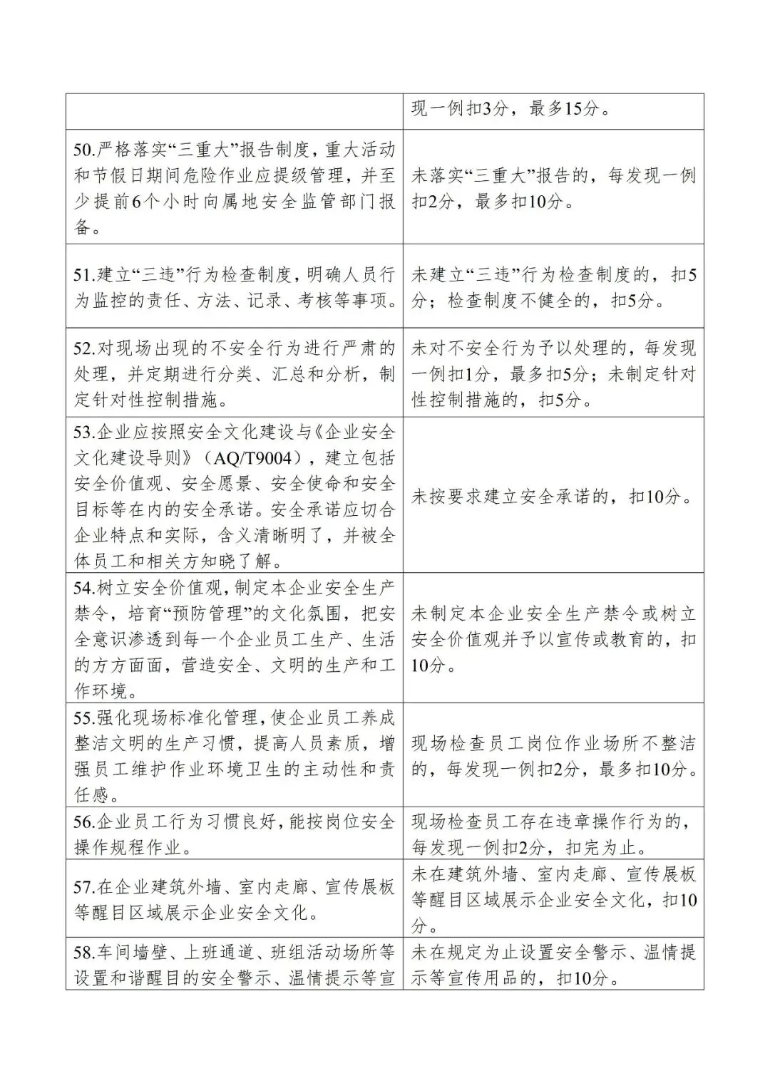
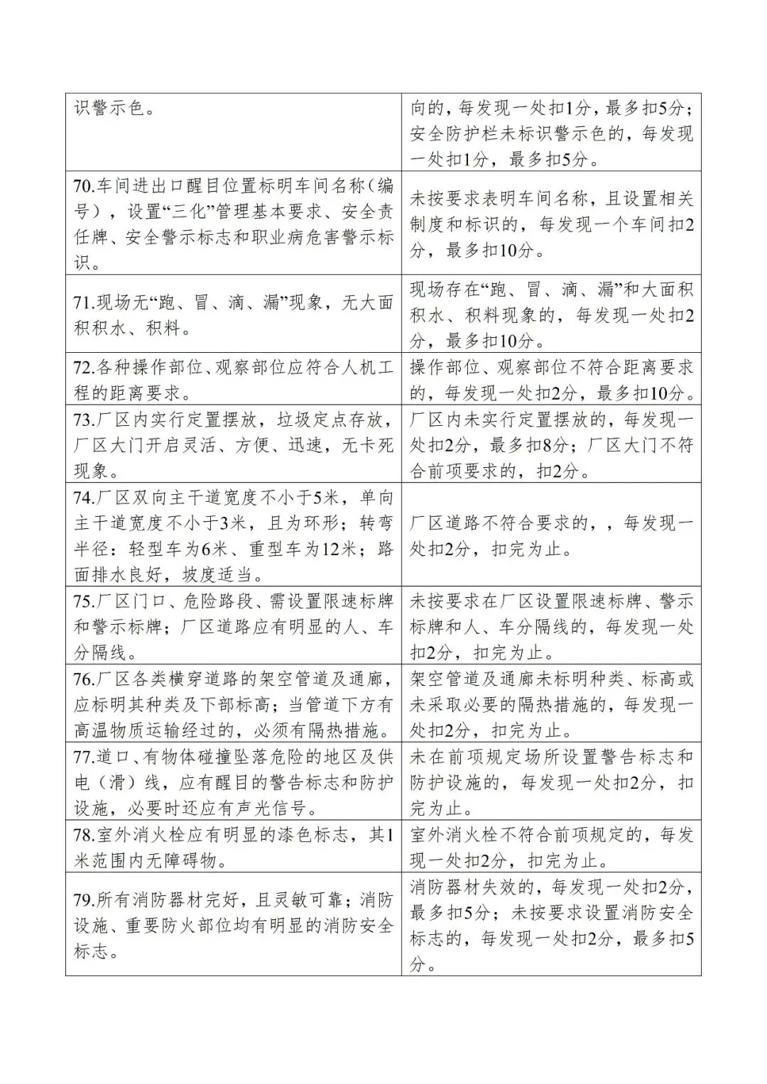
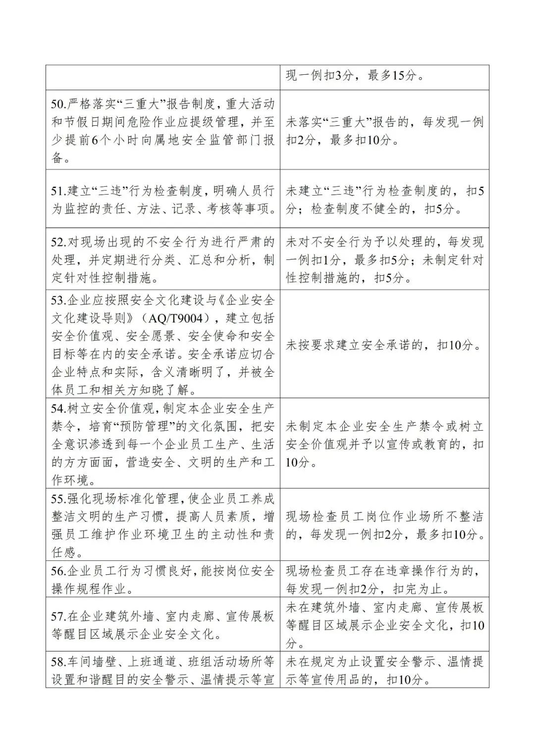
【检查表】工贸行业示范企业建设标准

作者:本站编辑      2026-01-06 02:29:01     11
【检查表】工贸行业示范企业建设标准

更多精美资料,复制链接至浏览器

https://pan.baidu.com/s/1D3zXp_tDGhbnXvOoLF7YZw?pwd=2233 

近期热门

数万份资料一站式下载?
冬季安全生产警示教育视频?
企业安管人员想要“尽职免责”,这11项记录务必“留痕”?

本期课件展示

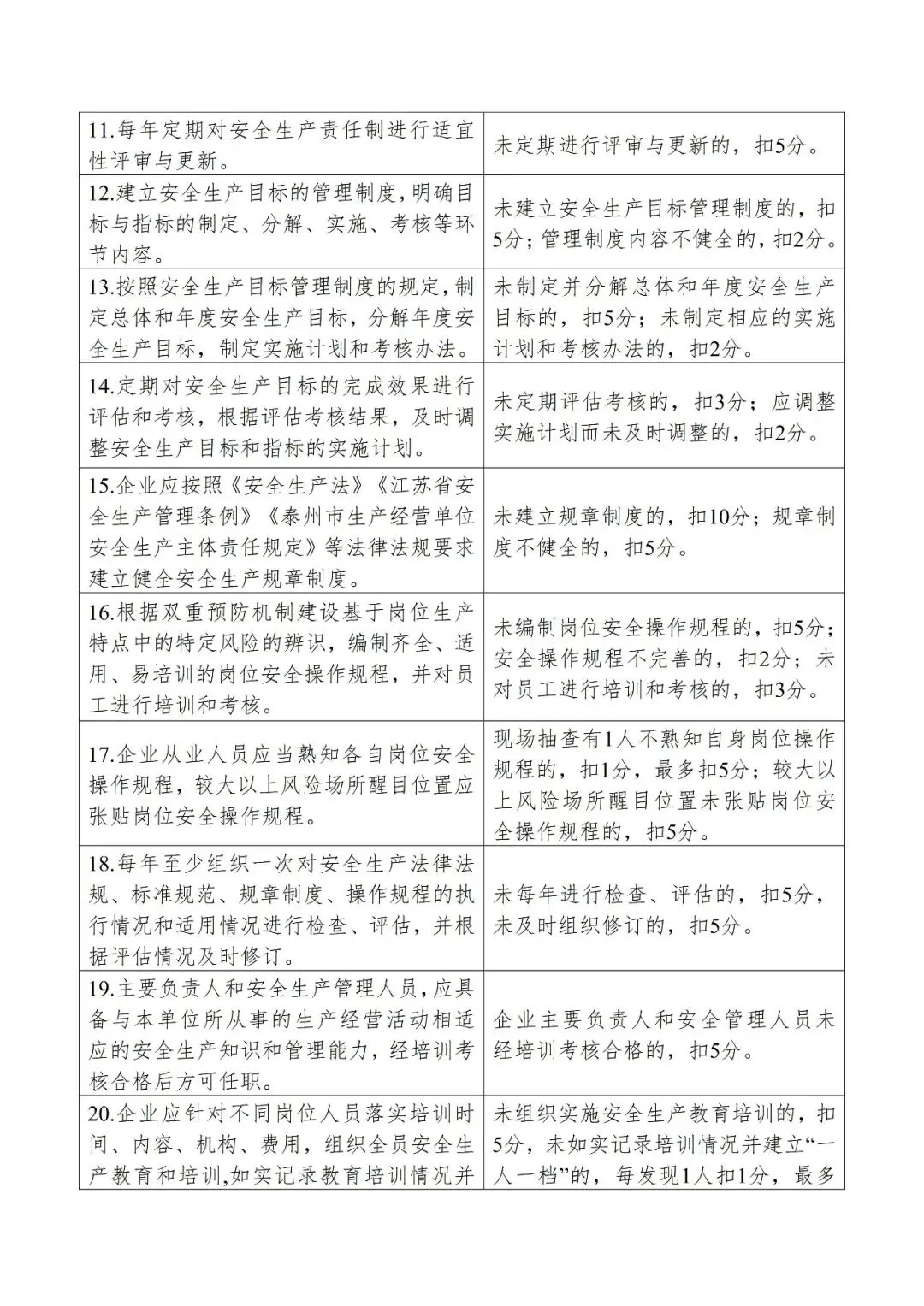
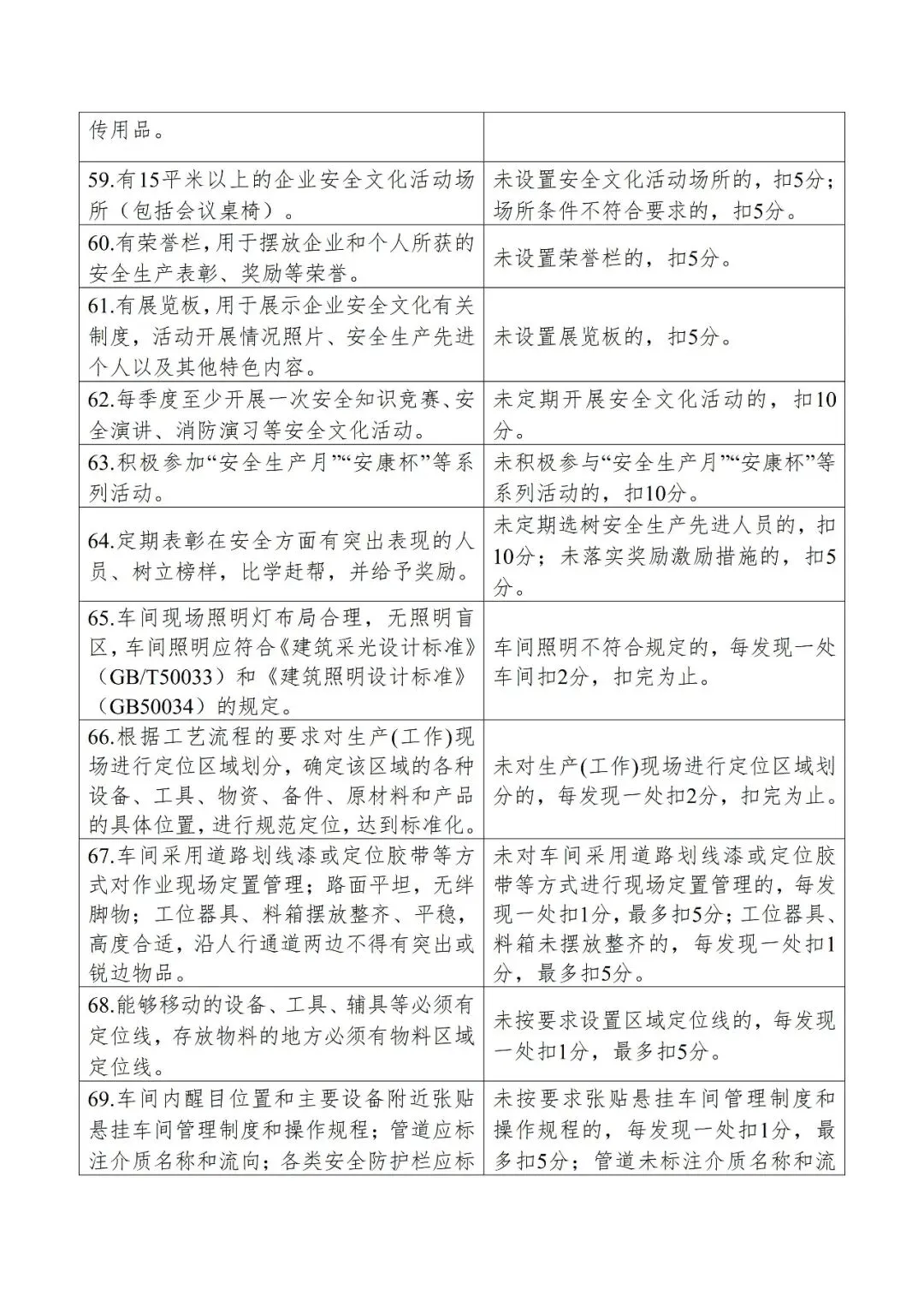
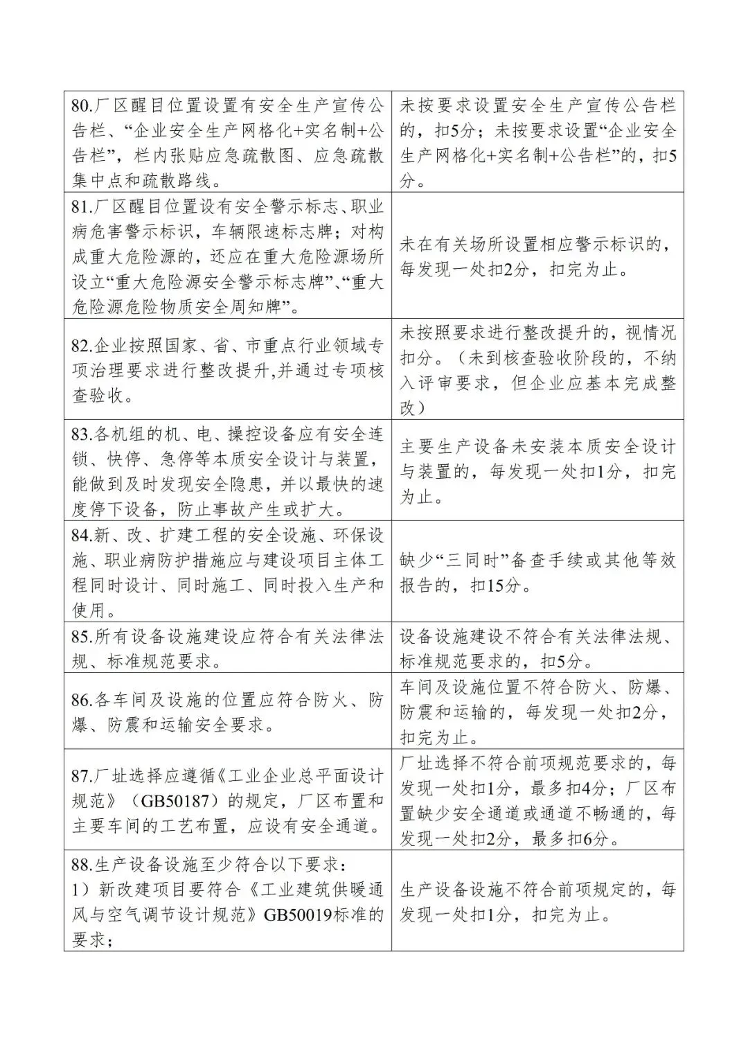
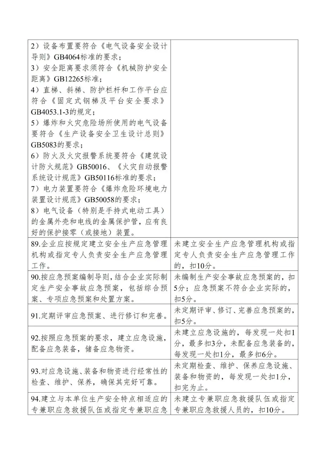
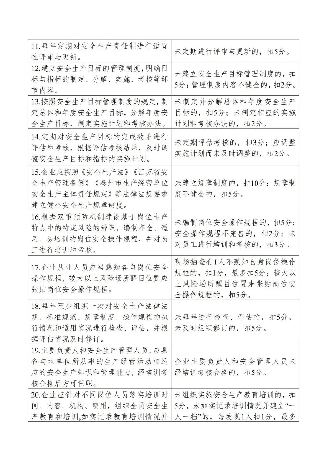
【检查表】工贸行业示范企业建设标准

课件获取方式

公众号后台回复关键词:【课件获取】
可免费获取资料
也可扫描下方二维码获取全部资料

安全资料包含:安全台账、安全生产标准化、生产安全管理、安全管理、HSE安全、隐患排查、隐患治理、消防安全、职业健康、安全视频、特种设备、特种作业、安全生产管理各类资料。

期待您的加入

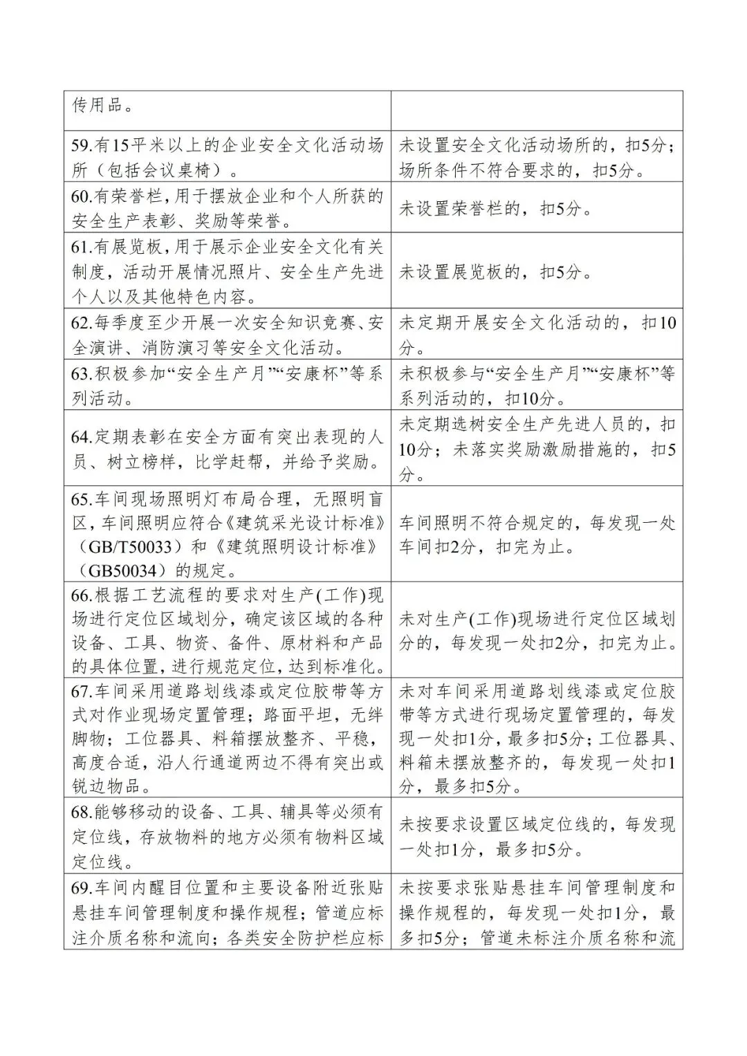
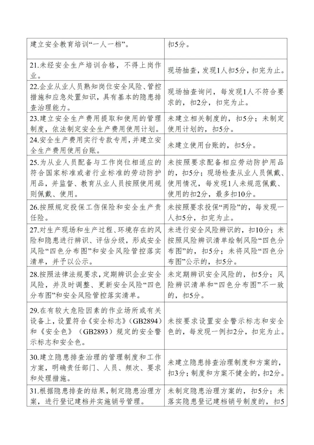
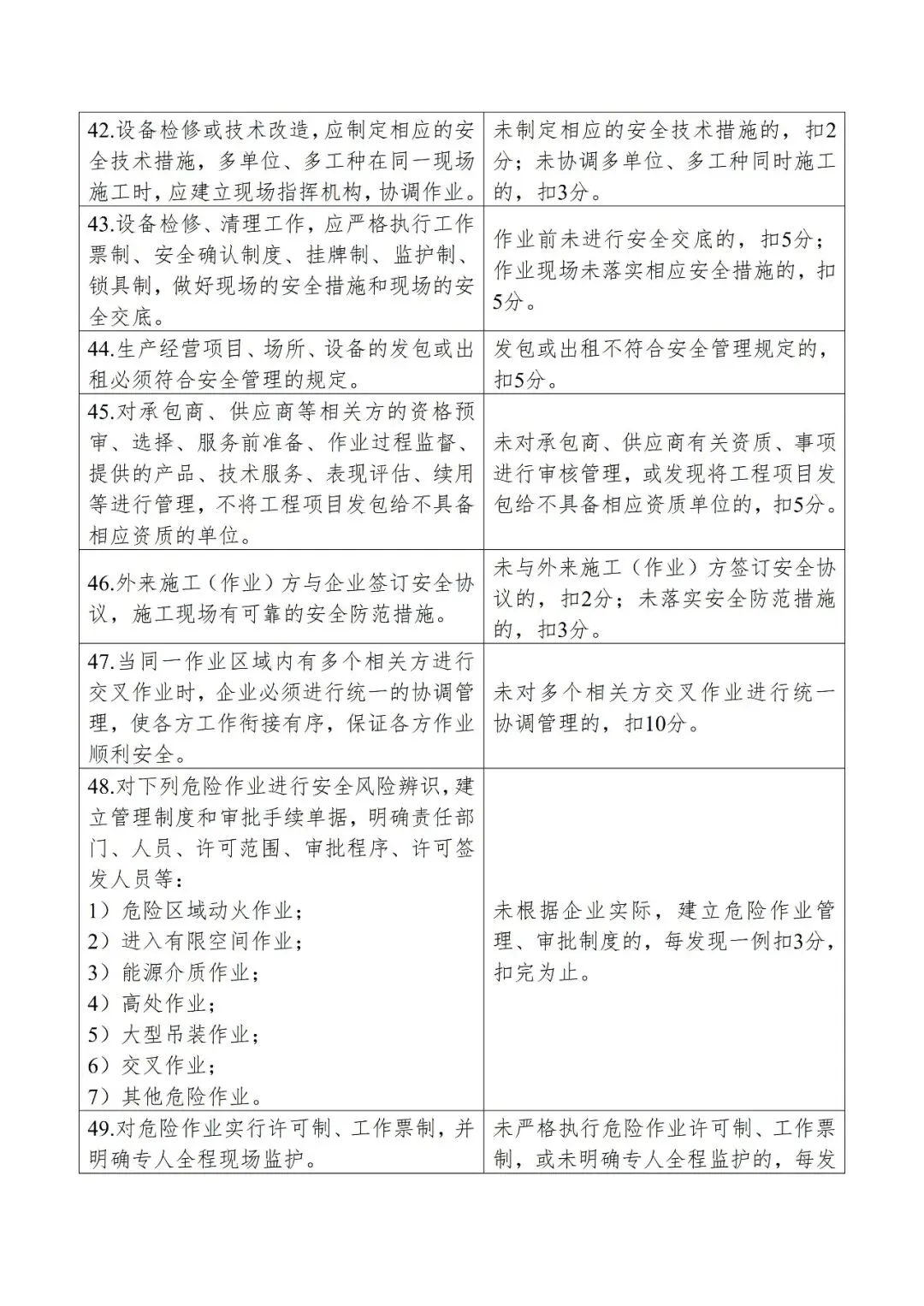
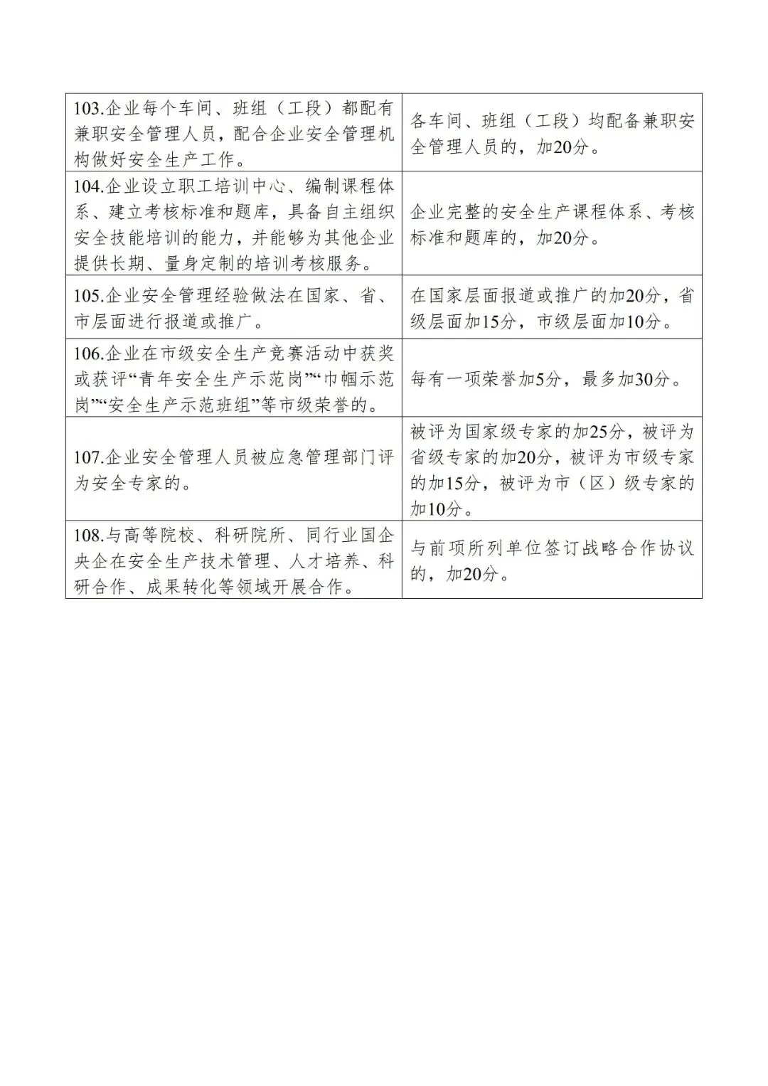
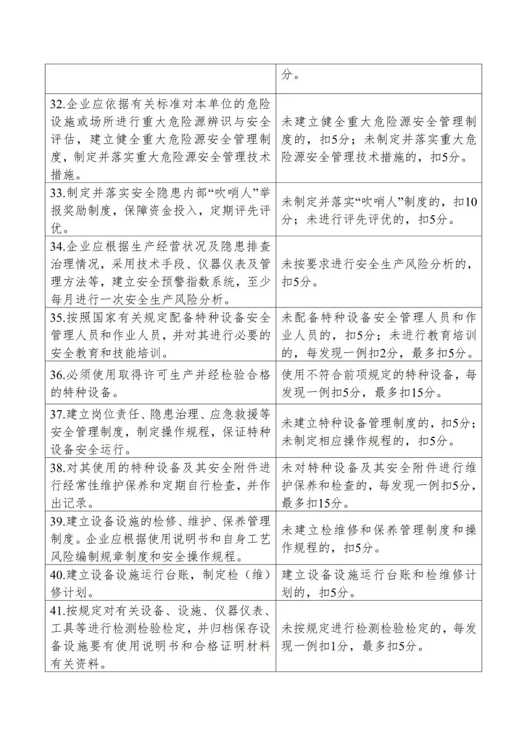
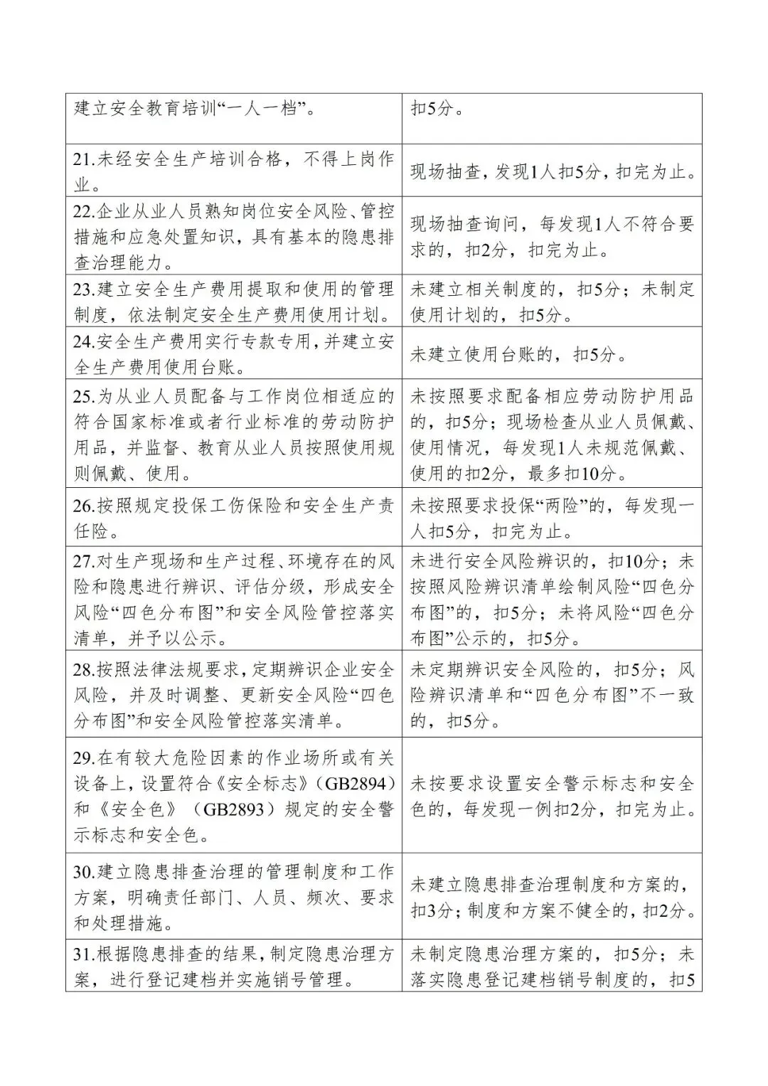
相关内容 查看全部