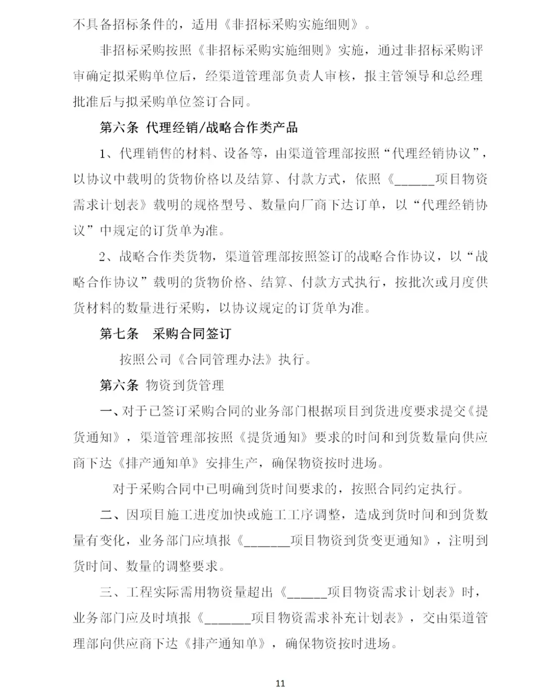
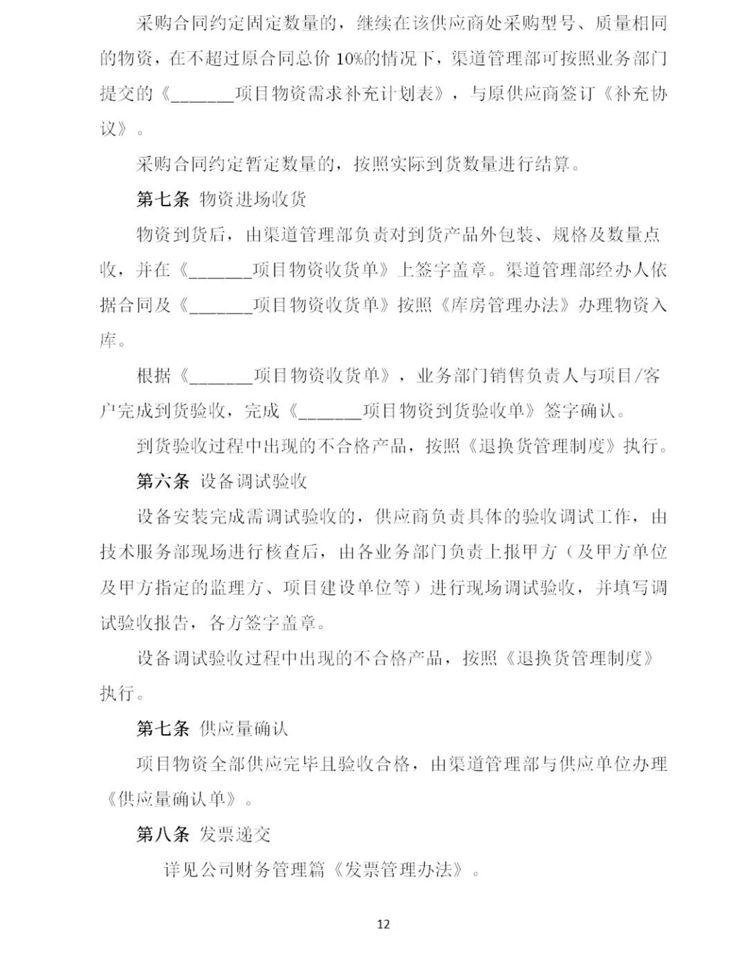
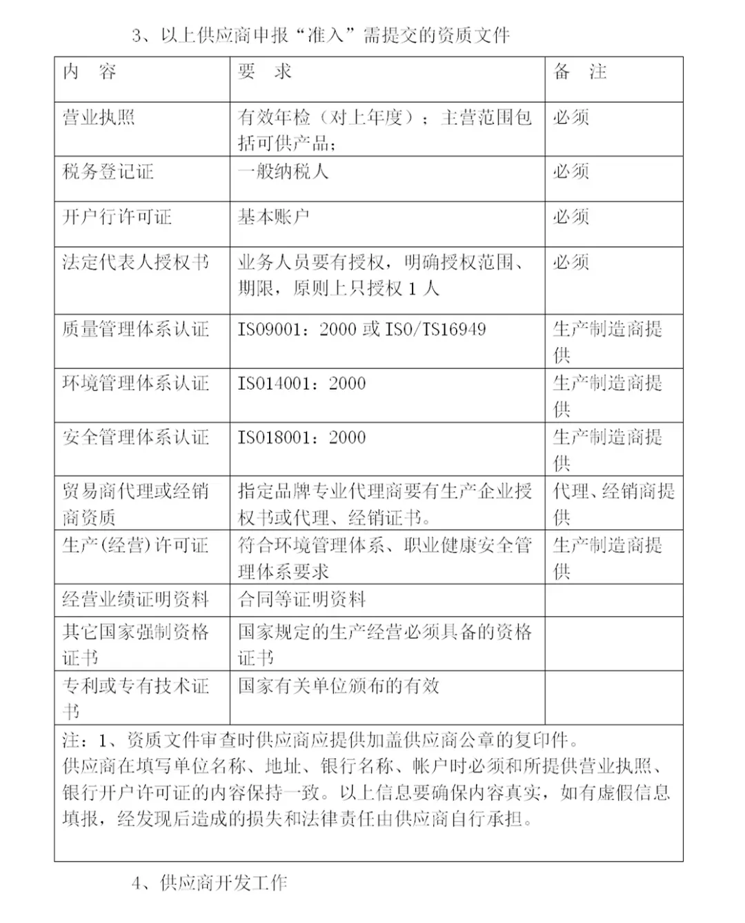
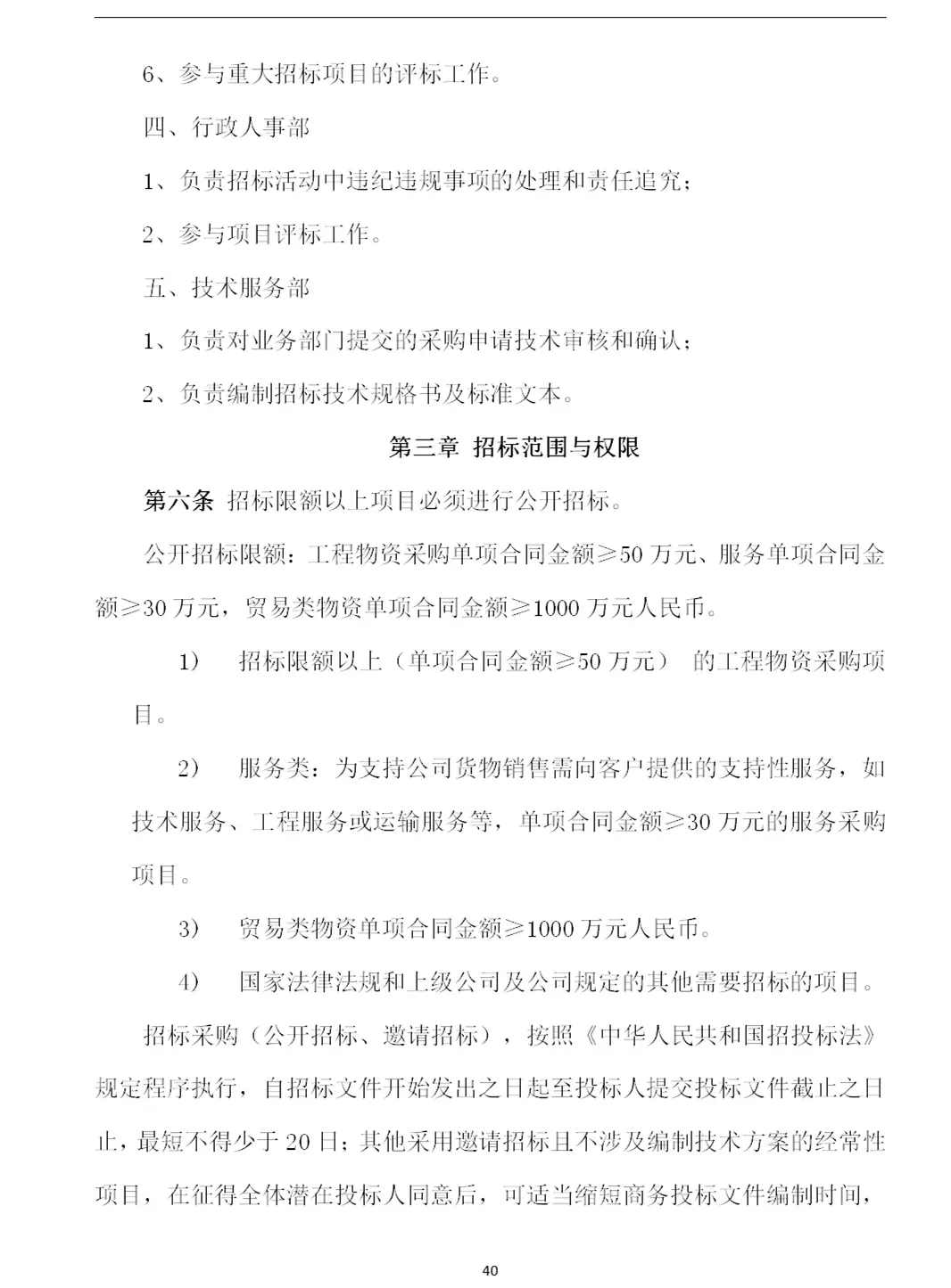
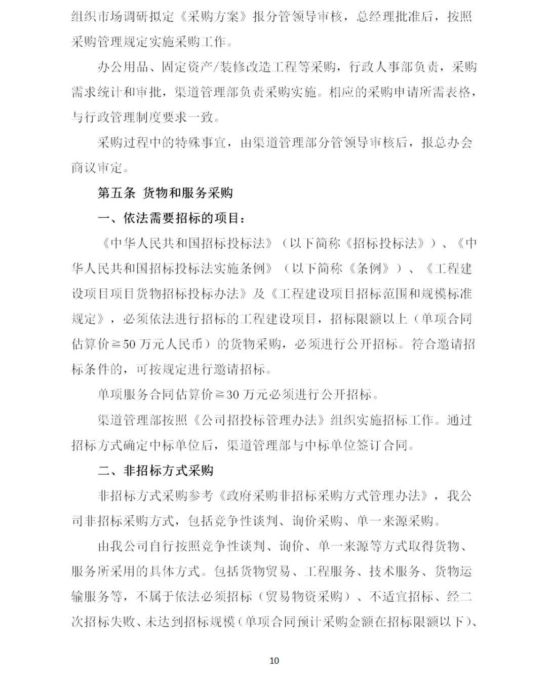
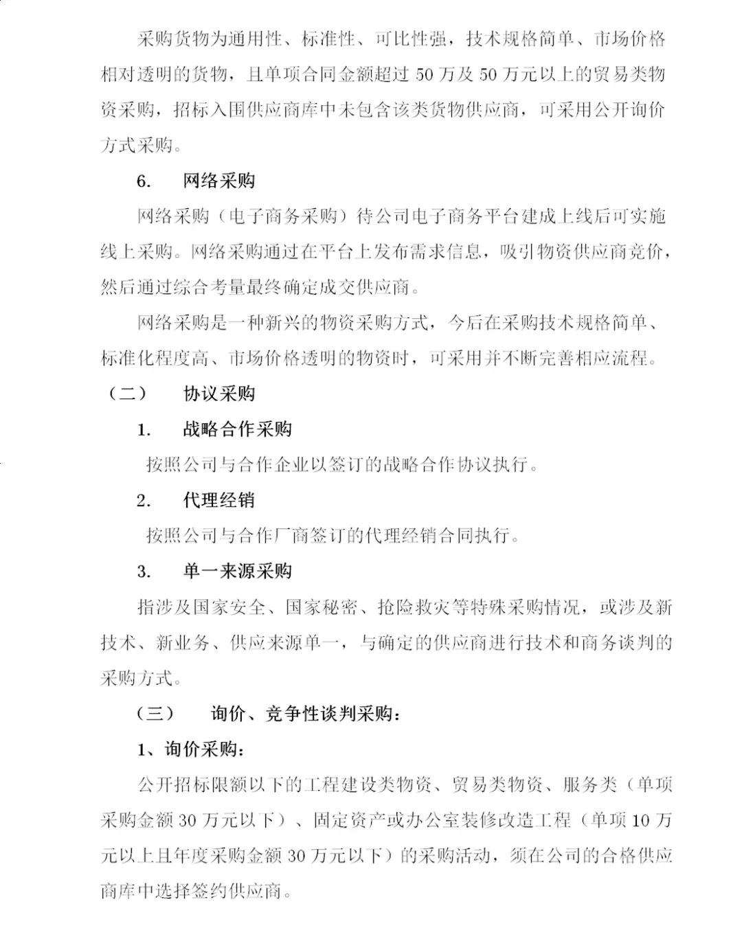
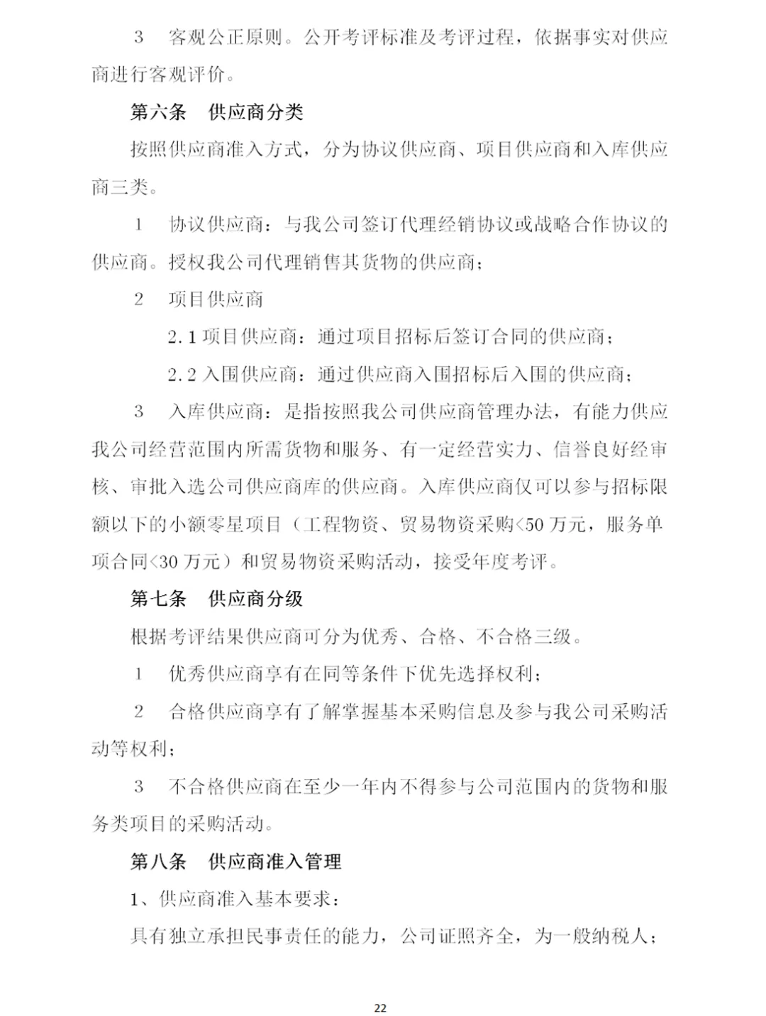
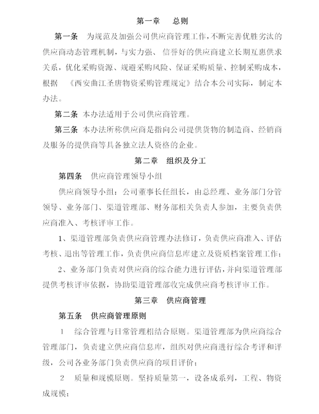
发布信息

采购管理手册89页学习资料(附完整版免费领取方法)

作者:本站编辑      2026-01-05 21:41:28     12
采购管理手册89页学习资料(附完整版免费领取方法)
大家好,今天采购资料库为大家分享的是《采购管理手册89页学习资料》,希望对有这方面学习的朋友有帮助!
点击下方卡片 关注公众号

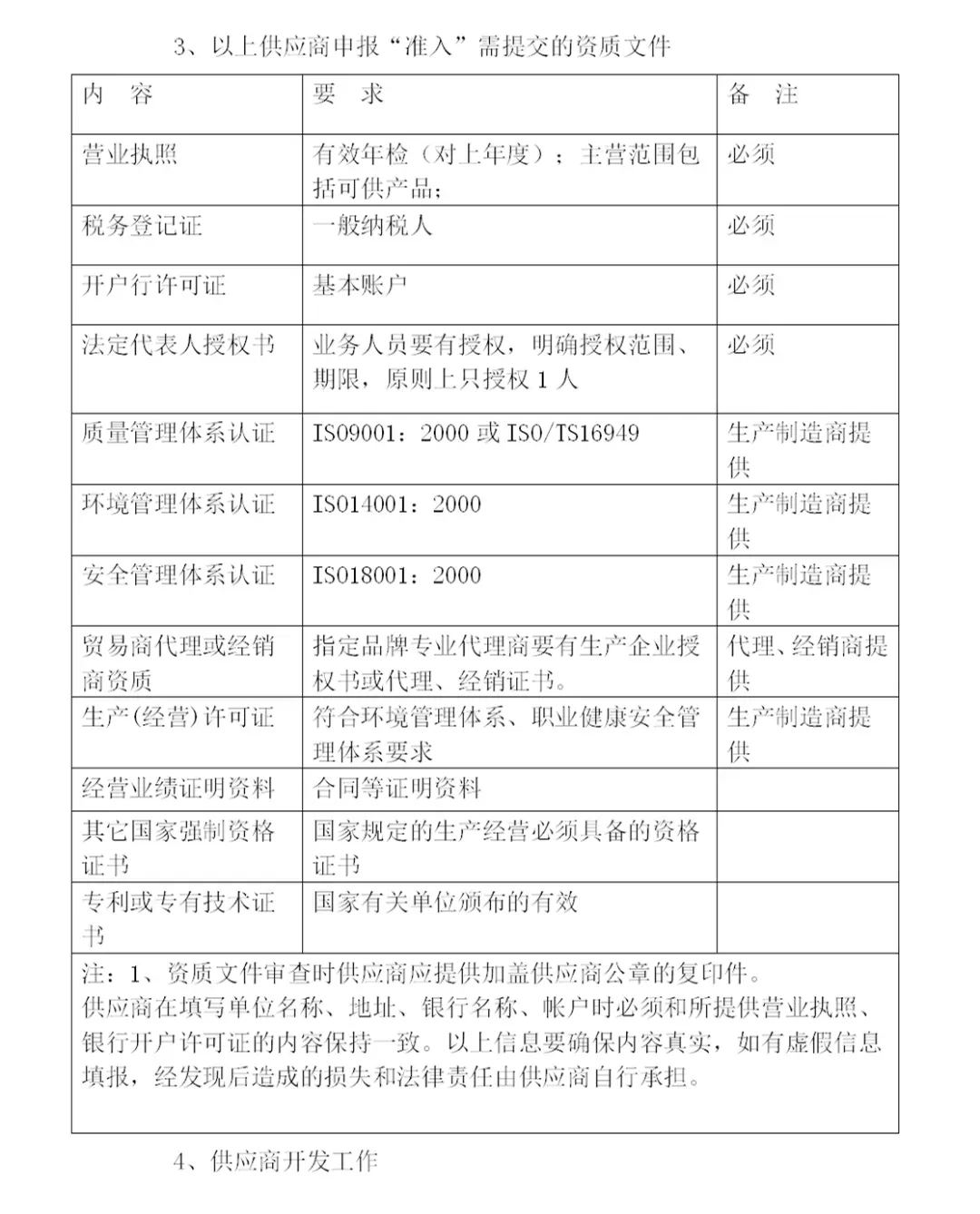
源文件共89

篇幅有限

本文展示部分内容

最后多谢大家的一路支持陪伴,想要准时获取更多干货内容,可给公众号点上“星标?”哦~

此外,大家未来还想了解采购哪些方面的内容?可在公众号留言,小编会更新更多大家感兴趣的干货

*本文部分资料来源于网络公开领域,版权归原作者所有。

相关内容 查看全部