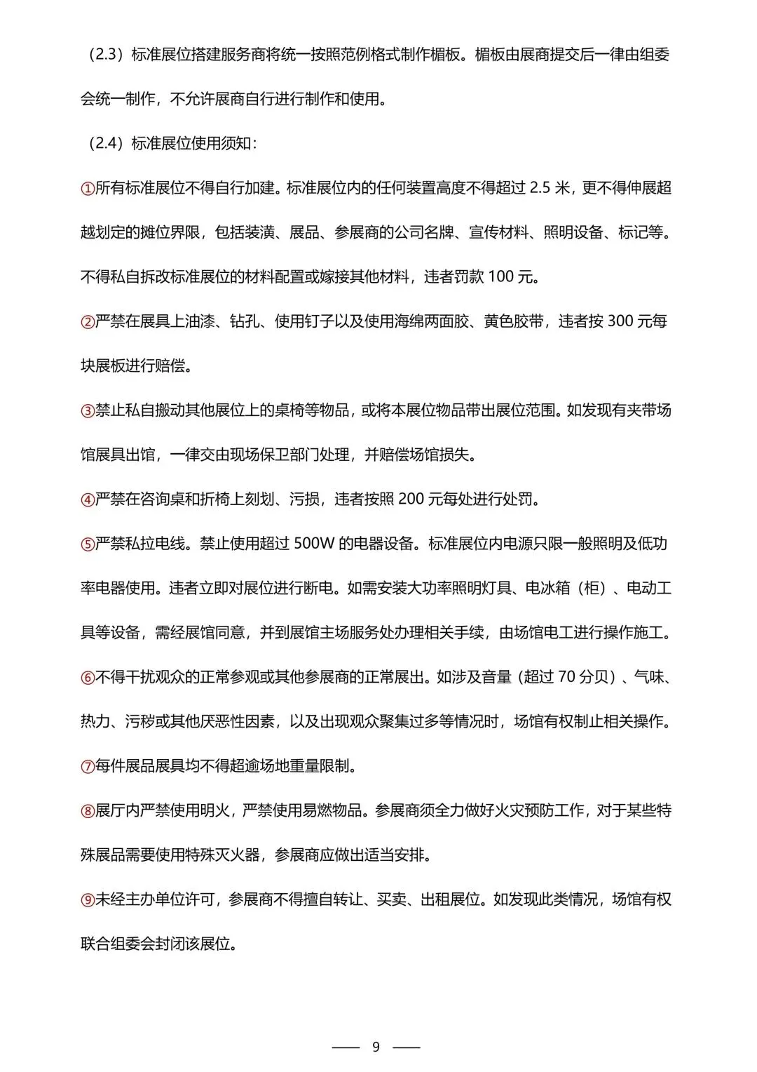
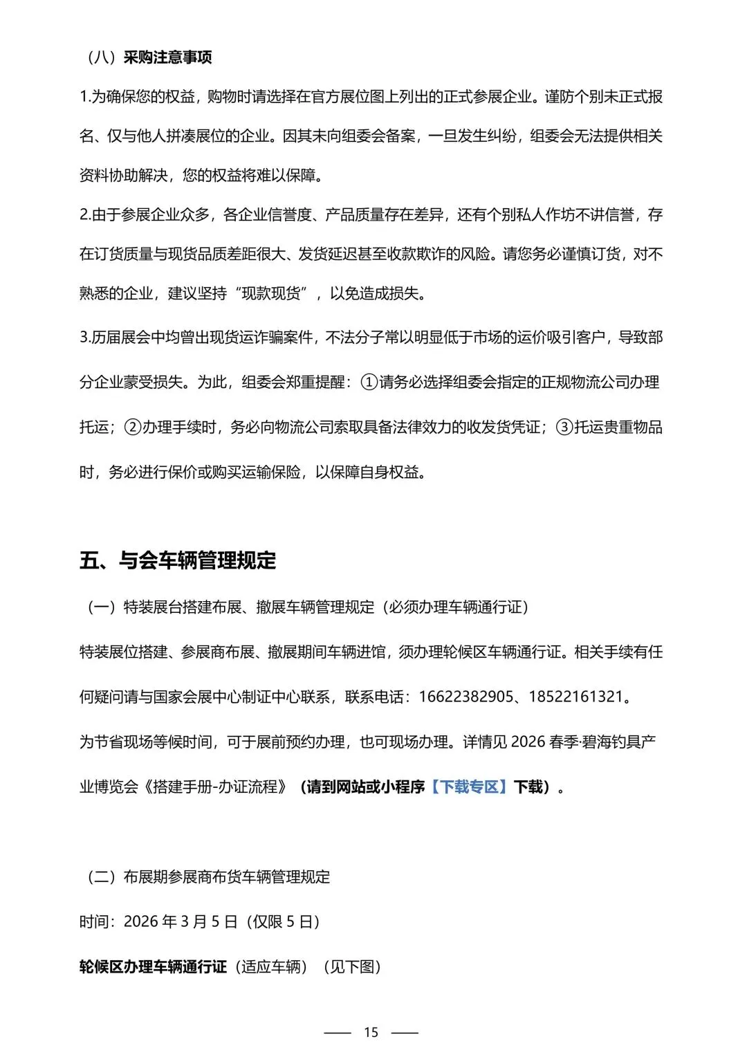
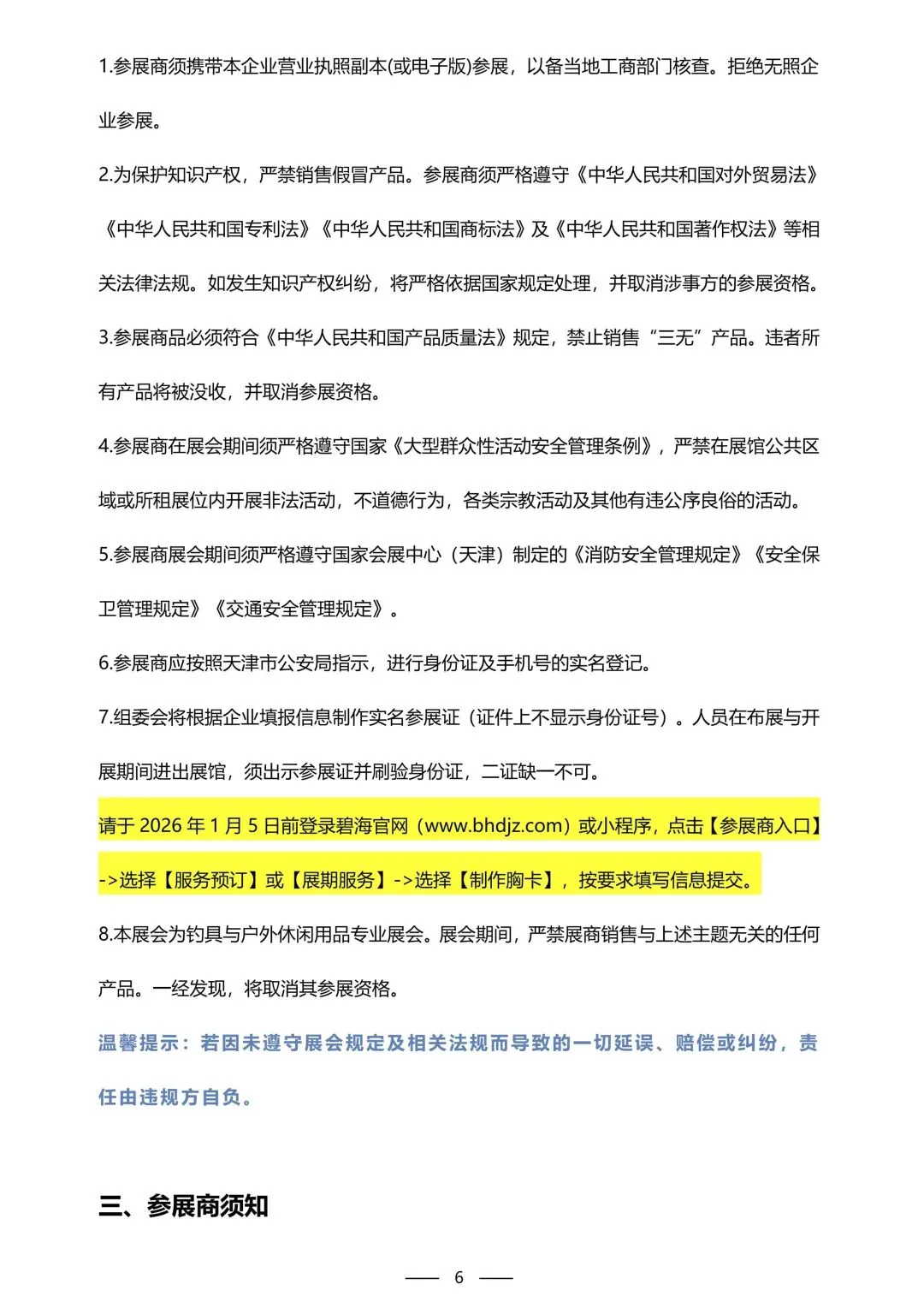
发布信息
登陆/注册
搜索
搜索
导航
首页
产品供应
产品求购
企业库
酒业展会
行业资讯
认证会员
站内搜索
展会信息
当前位置:
首页
展会信息
正文
2026春季·碧海钓具产业博览会参展手册
作者:本站编辑
2026-01-05 15:42:14
0
2026春季·碧海钓具产业博览会参展手册
下一篇:
【展会分享】2025“塑”辉煌·2026“橡”新程|亚太橡塑展与您续写美好篇章
上一篇:
2025会展行业并购全景:战略整合重塑市场格局
相关内容
查看全部
深圳国际会展中心
2026-01-05 15:42
【展会分享】2025
2026-01-05 15:42
2025会展行业并购
2026-01-05 15:41
距离第33届中国鹤
2026-01-05 15:41
艺术杭州——国际
2026-01-05 15:41
【招聘】昆明市官
2026-01-05 15:40
展会预告 | 2026
2026-01-05 15:39
1月6日 重庆日结
2026-01-05 15:39
2026年3月武汉展
2026-01-05 15:39
从展会到生态:IOT
2026-01-05 15:38