发布信息

35页|采购管理流程手册:采购管理运作分类.采购申请及供应商选择流程(含表格)

作者:本站编辑      2026-01-04 12:39:21     0
35页|采购管理流程手册:采购管理运作分类.采购申请及供应商选择流程(含表格)
大家好,这里是“采购资料库”微信公众号,为大家分享采购.仓储.生产.供应链.质量等实用干货资料。关注我并将公众号设置星标,避免错过最新资料下载!
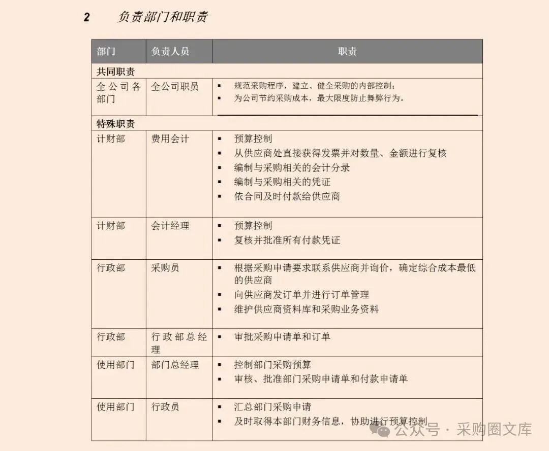
一份有效的采购管理流程手册,其核心基石在于清晰界定各参与部门的权责。财务部负责预算审核与资金拨付,需求部门明确技术规格与使用要求,采购部则主导寻源、谈判与合同执行。这种跨部门协同并非简单分工,而是通过手册将职责固化,确保每项采购活动从发起到闭环都有明确的责任主体,避免推诿与盲区,为流程顺畅打下制度基础。
《35页|采购管理流程手册
领取完整版,见文末
完整版以上传星球,想要一次性获取的小伙伴,加入下方星球即可

   如何获取更多资料下载?  

扫码加入星球
即可获得丰富、全面、专业的采购.仓储.供应链.供应商等相关干货资料~
内容持续更新,期待您的加入

 ·加入方式

立即扫码
*本文部分资料来源于网络公开领域,版权归原作者所有。

相关内容 查看全部