

各相关单位:
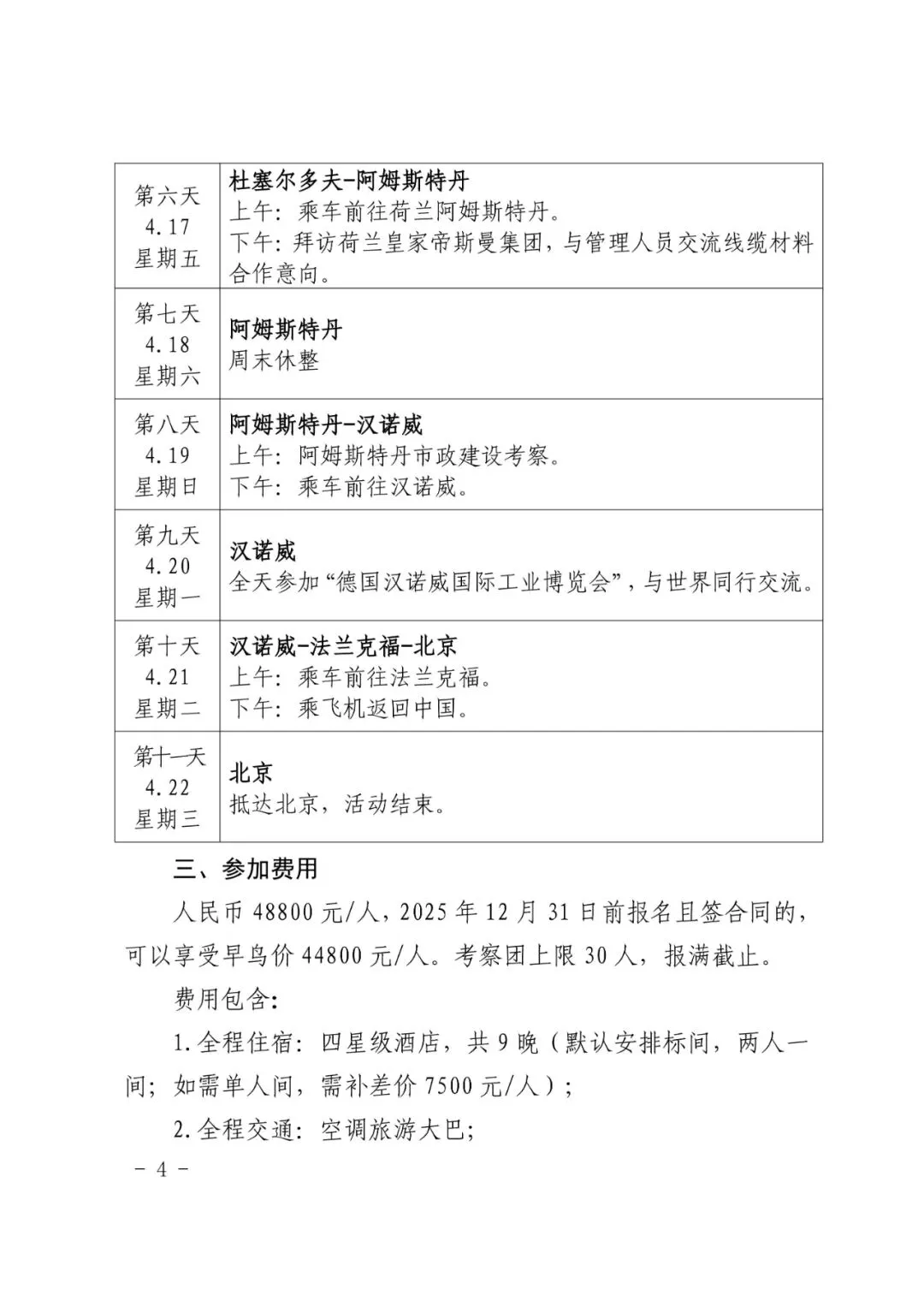
在中欧关系承前启后、继往开来的重要阶段,为进一步落实“相互尊重、求同存异、开放合作、互利共赢”这一中欧建交50周年的宝贵经验与启示,深化与欧洲工业强国的技术交流,学习全球领先的智能制造与线缆技术,经慎重研究,湖南省电线电缆行业协会、安徽省电线电缆行业协会、山东省电线电缆行业协会、湖北省电线电缆行业协会、河北省电线电缆行业协会、浙江省电线电缆行业协会、江西省电线电缆制造行业协会、新疆维吾尔自治区电线电缆行业协会、深圳市机器人特种线缆行业协会将联合组织赴法国、德国、比利时、荷兰开展为期12天的商务考察活动。考察时间为2026年4月12日(星期日)至4月22日(星期三)。
现将有关事项通知如下:











推荐阅读

【协会通知】关于联合组织会员企业赴越南参加“2025年越南国际线缆、光纤通信及线缆设备展”的通知
声 明
除原创内容及特别说明之外,推送稿件文字和图片均来自网络及各大主流媒体,版权归原作者所有。如认为内容侵权,请联系我们删除。
